Galanti MGR30

WaffleDude
Salut à tourtes
Je vous fait part de mon expérience avec cet ampli pas nouveau mais fraîchement acquis... un Galanti.

Ampli de marque italienne des 70's, hybride avec préampli à transistor et étage de puissance à tube (2 El84)

Le mien est un MgR 30, car il est pourvu d'une reverb à ressort.



Je joue dans différents projets guitare demi-caisse, ça va du rythm'n blues/blues à l'ancienne au jazz, en passant par le rockab et le chicago blues. POur faire vite j'ai un attrait particulier pour le son à l'ancienne , Marc Ribot est pas très loin on va dire....
Mon parcours au niveau matos son m'a clairement orienté dans ce sens : je vais vers le matos vintage et pas forcément haut de gamme. Je joue sur des vieillerie italienne de type Big Sound ou Evan, en gros des clones de Vox des 60/70s, mais sous license peu reconnue... j'ai toujours trouvé mon compte bien mieux que sur les ampli actuels que je trouve souvent trop rigides.
De nouveaux projets me font penser qu'il me faudrait un ampli plus puissant que mon 10w a lampes habituel et je pars en recherche. Par hasard, je tombe sur ce type super qui vends cet ampli une bouchée de pain ; ampli qu'il a acheté neuf en 75 , a joué 1 an et a gardé dans un coin. Ca en dit long sur l'état quasi neuf dans lequel je le découvre.

rapide coup d'oeil

Bon le look est ce qu'il est; ce petit coté radiateur soviétique on aime ou on aime pas ; personnellement je met cette question a la benne.
il est pourvu de deux canaux ayant chacun 2 entrées, configuration qui me rappelle un bassman que j'ai eu, et qui permet le pontage du canal un. Mmmhh...cool !

Dés que je me suis branché ( entrée 1 du canal 1) j'ai trouvé le son très aigu. Pour avoir un son un peu équilibré, le potar aigu est passé de 10 a 4.
-Deuxième remarque : les basses sont également très présentes, très rondes et amples.
-Troisième remarque : l'égalisation évolue rapidement quand on monte le volume, le son s'équilibrant de façon vite satisfaisante, mais attention le volume est là et dans mon cas je ne vais pas avoir besoin de le monter tant que ça (je joue en duo dans des restaus et bars essentiellement ou formation avec petite batterie).
donc un son bien à l'ancienne, ça claque bien tout en étant moelleux, il a son caractère propre peut-etre un poil boueux dans les graves, mais j'avoue que je suis tout de suite sous le charme.C'est plutot typé Vox que Fender, disons... A voir avec un autre HP éventuellement.

On a vu le canal 1 entrée 1. Entrée 2 : moins d'aigus, ce qui en fait selon moi un canal très sombre, tellement que je pense qu'il est conçu pour une basse. Là, au contraire, il faut que je monte le potar des aigus à fond pour avoir un son acceptable, mais à vrai dire c'est je crois la configuration qui me va le mieux, l'entrée 1 étant un poil sauvage dans son rapport aigus/basses.

On a aussi sur ce canal un tremolo controlable en intenisté et vitesse de rotation. Il est vraiment, vraiment efficace, comme on en trouve sur pas mal amplis des 70/80's. à comparer avec mes autres ampli je dirai que c'est plutot une onde carrée que sinusoïdal. Il est donc comme le reste : très typé et comme le reste ; j'aime !



Seul petit hic pour moi : la vitesse de rotation n'a pas le contrôle idéal pour moi en ce sens que même au plus bas elle est un poil rapide. Niveau intensité on est carrément large, je ne le met jamais à fond car c'est vraiment trop haché.
L'intensité est contrôlable via une entrée pédale que trouvera ma pédale d'expression. COOL.
La reverb à ressort : un gros gros plus pour moi, qui ai fini par acheter une pédale Danelectro DRS-1 , que je rebute un peu à brancher sur des vieux ampli car elle est aussi un aimant à bruits parasites en tous genre.
Pour celle-ci, je suis content de l'avoir mais je reste un poil sur ma faim car elle est un peu sombreet un peu légère à mon gout. Mais bon, on va pas raler pour ça...Vu mon exigence là dessus, je pense que je vais finir par acheter une unité Reverb à lampe un de ses jours.

Pour le canal 2 : entrée 1 on a un signal qui est pour moi le plus équilibré de l'ampli, mais voilà : le canal 2 ne bénéficie pas des tremolo et reverb. Entrée 2, comme pour le canal 1, pas d'aigus.

J'ai trouvé mon compte en rentrant dans le canal 1 entrée 2, et pontant les entrées 1 des deux canaux. Les différentes configurations de pontage sont toutes intéressantes, certaines plus en phase que d'autres.


AVIS GENERAL


Ampli très typé, globalement on a de belles rondeurs et il me convient a merveille pour mon registre blues/jazz, il crunch volontier quand on l'attaque, c'est vraiment un très bon ampli pour ce que j'en fait.
Par contre, ne pas se laisser berner par son look ni par son nom : il a beau avoir la taille d'un 2x10", on a un seul 12" en bas, qui sonne de façon honnête, peut-etre un poil brouillon mais histoire de chipoter.
Avec ces 2 EL84 en étage puissance, on oubli les 30w que nous suggère son nom... on aura plutôt un gros 15W et pour ce que j'en fait c'est très bien.
Ha ba oui, des 15w on en trouve des plus petits, mais faut savoir ce qu'on veut.
Après le préampli à transistor... personnellement j'ai déjà joué sur des ampli transistor qui crunchaient super, sur cet ampli je ne me suis jamais pris le choux à cause de ça.
WaffleDude
à vrai dire j'ai un peu envie de demander aux amis bricolos : est-il possible d'intervenir sur :
-une reverb à ressort (pour changer le son?)
-la vitesse d'oscillation du trem ??
jyvoipabo
Bonsoir,

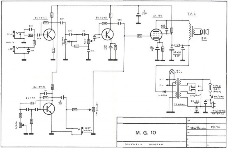
2 x EL84 cela fait un ampli de 15W. Pour avoir 30W il en faut 4.

Dans une reverb à ressort le son est transformé en une vibration mécanique qui se propage dans un ressort. Pas trop facile à modifier.
Dans ces trucs italiens on trouvait des reverb piezzo. Si c'est ça, il vaut mieux ne pas y toucher et même faire des prières pour ne pas que ça tombe en panne.

La vitesse du tremolo doit être assez facile à modifier (1 ou 2 condensateurs à remplacer)
A condition d'avoir le schéma.

JP
corto30
  • #5
  • Publié par
    corto30
    le
Le trémolo ressemble-t-il à çà : ?


Nutrisco et Extinguo
WaffleDude
jyvoipabo a écrit :
Bonsoir,

2 x EL84 cela fait un ampli de 15W. Pour avoir 30W il en faut 4.



C'est tout kèskejdizè

Citation:
Avec ces 2 EL84 en étage puissance, on oubli les 30w que nous suggère son nom... on aura plutôt un gros 15W


Pour le trem, merci ! Je vais essayer de voir si je peux reconnaître le schéma d’après ce que je vois...
sinon une photo du circuit ?

Pour la reverb ; penses tu que si je la remplace par une autre différente ( j’ai un valvestate en rade qui a une reverb a ressorts) ça matcherai ?
oldamp
  • Vintage Méga utilisateur
  • #7
  • Publié par
    oldamp
    le
Les tanks de reverb ont des caractéristiques d'entrée/sortie différentes suivant les amplis, un peu comme les impédances pour les HP. Si tu as un multimètre, mesures les résistances IN OUT et compare avec ton autre tank si c'est semblable.
corto30
  • #8
  • Publié par
    corto30
    le
GEM ou MARS GR 30 .. exterieurement ressemble beaucoup à ton Galanti..
L'i'terieur ça me rappelle les films de Dario Argento



GR30
Nutrisco et Extinguo
jyvoipabo
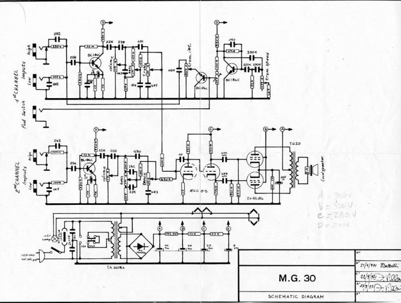
Donc le schéma ressemblerait à ceci.
MG30

Pour changer la vitesse du tremolo ce n'est pas trop compliqué puisque c'est un oscillateur à déphasage.
C'est probablement derrière le potar vitesse que ça se passe.
Mais faut savoir s'il s'agit de le ralentir ou de l'accélérer et dans quelles proportions.
JP
WaffleDude
Ok
Je voudrai pouvoir le ralentir.
Pour un kidamm qui n’y connaît rien ça veut dire quoi exactement ?
Quelle pièce faut-il acheter et placer où exactement ?
oldamp
  • Vintage Méga utilisateur
  • #11
  • Publié par
    oldamp
    le
les trois condos dans le rond rouge définissent la vitesse avec les résistances associées (constante de temps RxC). C'est pas très lisible mais on dirait 270 - 270 - 330. Il faut augmenter pour ralentir. Remplacer un 270 par un 330 ?

edit : avec la photo c'est mieux !

jyvoipabo
C'est ce que je ferais.
Mais pour que cela commence à se sentir il faut au moins doubler les valeurs.
Et donc pour commencer, on peut rajouter un condensateur de 220nF aux bornes de chacun de ces condensateurs.

Avec une photo, on pourra préciser.

JP
oldamp
  • Vintage Méga utilisateur
  • #13
  • Publié par
    oldamp
    le
Attention, si on modifie trop les constantes de temps, l'oscillation peut s'arrêter ou même ne pas démarrer ! En testant des valeurs en //, bonne idée, mais en y allant petit à petit !

En ce moment sur ampli et préampli guitare...