Ajouter une boucle d'effet à un ampli

Rappel du dernier message de la page précédente :
outbreak
Oui bonne idée, je vais aussi rajouter le switch bypass à coté.

Je l'ai pourtant placé devant le volume, j'ai peut être mal schématisé.
R1M à droite de C14 est mon master volume.

Pour B+ et la masse GND c'est bien là qui faut les souder ?

Merci
oldamp
  • Vintage Méga utilisateur
  • #17
  • Publié par
    oldamp
    le
Ah oui ! Ça me semble bon.
Bonsoir, je suis entrain d'éplucher un max d'info sur cette technique !
Pour tout vous dire j'ai un ad50vt et pour mettre un peu de piment à mon jeu je me suis acheter un rc3 loop boss, et la... Déception ! À cause de se manque de boucle d'effet intégré est très vite limité. Et le son dévient médiocre à partir de deux loops

Ma question est: avec cet technique. Est ce qu'il y a possibilité de jouer avec différents effet sur un même loop ? Peut on changer de modélisation sur un même loop ?
Merci
outbreak a écrit :
oui si ta pédale de loop est le dernier élément avant l'ampli de puissance


Parfait je vais m'attaquer à sa alors merci
Bonsoir, j'ai fait la modif... Mais j'ai un souci. Donc rien brancher dans la boucle sa fonctionne, par contre quand je branche mon un Jack dans dans la boucle. Je n'ai plus de son ou très t'es peu en mettant à fond.

Des idées ??
  • #22
  • Publié par
    Jrog
    le
Hello

Il faudrait je penses insérer le loop entre les 2 tubes de preampli
En le mettant en dernier le tube de puissance n'est plus drivé
Avec suffisament de swing
Je penses pas que ta pedale d effet inséré dans le loop
Puisse piloter la grille du tube de puissance correctement
Jrog a écrit :
Hello

Il faudrait je penses insérer le loop entre les 2 tubes de preampli
En le mettant en dernier le tube de puissance n'est plus drivé
Avec suffisament de swing
Je penses pas que ta pedale d effet inséré dans le loop
Puisse piloter la grille du tube de puissance correctement


Pour tout dire je viens d'acquérir mon rc3 et pour l'exploiter pleinement je me suis vite rendu compte que sans boucle d'effet...
Alors quand je dit qu'il n'y a pas de son qui sort c'est quand je met mon rc3 seul entre send et return ou quand je met un Jack entre send et return.

La je vient de mettre une ds2 dans la boucle et la je son sort bien,

Logiquement on peut mettre le rc3 seul non ?
Bonjour,

je me permet de déterrer ce topic pour poser ma question vu que c'est le même sujet...
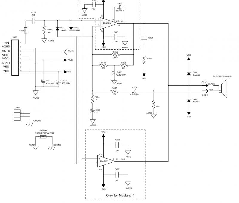
je prévois de m'acheter un petit ampli d'appoint , j'ai vu le mustang I qui répond à une partie de mes besoins, mais il n'a pas de boucle d'effet (pour le looper) .
j'ai trouvé le schéma sur le net et on y voit assez clairement que l'étage de puissance est bien séparé , donc selon moi, ca sera assez facile d'y intercaler ma boucle (via le socket J400).

Quelqu'un y voit un obstacle?

mustang_I power


https://guitar-gear.ru/forum/i(...)50171


Merci à vous

Cédric
corto30
pas de raison que ça fonctionne pas, je ferai pareil, avec des jacks isolés du chassis et a la masse du pcb.
risque de bruits de commutation à l'insertion des jacks, brancher/debrancher la boucle et alim looper avec ampli off (ou trouver moyen d'activer le mute du tda.. p'tet simplement en debranchant la guitare).

tu raconteras ça peut interesser d'autres
Nutrisco et Extinguo
OK Merci,

je vais limiter la longueur des câbles de la boucle pour rester en passif (c'est juste pour mettre un looper) vu le panel d'effet du préampli !

Si je me lance, je posterai les photos de la modif ;-)


Cédric
Bonjour,

J'ai réalisé la boucle d'effet sur le MUSTANG I (v1)

Voici des images de la réalisation, j'ai juste shunté la ligne de signal sur la nappe qui va du pré-amp à l'ampli de puissance, puis posé les embases sur une petite plaque en alu. J'ai prévu un connecteur pour que cela reste démontable.



Ajout FXloop Mustang I


pas de buzz en mode déconnecté, ni avec un câble dans la boucle, pas encore essayé avec un looper.

Coût de la modif 2x0.74€ pour les embases jack, le reste récup... merci Fender de ne pas l'avoir prévue d'origine


En relisant le dernier message, j'ai peut être une correction à faire car j'ai utilisé la masse du chassis et pas celle du PCB.
J'ai vu qu'elles étaient séparées (par une capa) , mais je ne sais pas si cela va avoir un impact?



Cédric
corto30
en théorie vaut mieux mettre à la masse sur le pcb, qui est lui mis à la masse chassis via une capa dont la fonction est de filtrer les parasites secteurs..
dans la pratique ça fonctionnera aussi en direct chassis, le risque c'est d'entendre un clic dans l'ampli quand le frigo demarre, au pire un parametre du dsp qui change quand c'est la clim

tu as prévu de repèrer tes jacks ?

p.s. mets pas le volume du looper à toc pour le premier essai
Nutrisco et Extinguo
J'ai fait la modif de masse

Modif masse Mustang FXloop


Pas bien difficile en plus...
Pas vu de différence, mais j'ai pas encore récup mon looper.

Et oui, j'ai posé des stickers send / return

Cédric

En ce moment sur ampli...