Rendre un ampli lampe moins sombre...

Rappel du dernier message de la page précédente :
oldamp
  • oldamp
  • Vintage Méga utilisateur
  • #15
  • Publié par
    oldamp
    le 19 Sep 2017, 16:45
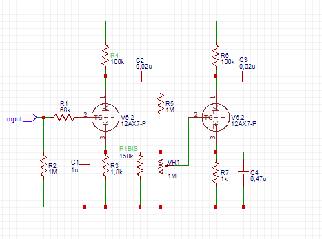
Tu es sûr de ton schéma ? Pour moi, le signal sort de l'anode de V3.2 et non de la cathode bypassée ! car ensuite tu as encore un cathodyne avec V4.2 . Surtout qu'une cathode bypassée, normalement tu n'as pas d'alternatif, court-circuité par le 22µF !

En premier lieu, changer les 220nF par des 22nF voire 10 nF. Si V1.2 est bypassé par 1 µF, tu peux aussi bypasser V2.2 mais par seulement 0.47 ou 0.68 µF. ça te remontera les medium et aigu. Je ne toucherais pas au tone stack type Marshall.
Fandango
oldamp a écrit :
Tu es sûr de ton schéma ? Pour moi, le signal sort de l'anode de V3.2 et non de la cathode bypassée ! car ensuite tu as encore un cathodyne avec V4.2 . Surtout qu'une cathode bypassée, normalement tu n'as pas d'alternatif, court-circuité par le 22µF !

En premier lieu, changer les 220nF par des 22nF voire 10 nF. Si V1.2 est bypassé par 1 µF, tu peux aussi bypasser V2.2 mais par seulement 0.47 ou 0.68 µF. ça te remontera les medium et aigu. Je ne toucherais pas au tone stack type Marshall.


En effet, j'ai vérifier mon schèma et j'avais deux erreurs...
La premiere effectivement le signal sort de l'anode de la V3.2 et non de la cathode et la 2°, le premier condo de liaison est bien à 22 nF...



Donc si j'ai bien compris, tu préconiserais :



Quelle est l'utilité de cette résistance en by-pass du pot de gain ?

Pour le tone stack... Pffff il est vraiment bidon ! On tourne les pots et la variation est vraiment infime.... peu réactif et corrige pas vraiment...
J'avais pensé 100 K pour ramener des médiums et des aigues...
jack_vester
Fandango a écrit :

Quelle est l'utilité de cette résistance en by-pass du pot de gain ?

Pour le tone stack... Pffff il est vraiment bidon ! On tourne les pots et la variation est vraiment infime.... peu réactif et corrige pas vraiment...
J'avais pensé 100 K pour ramener des médiums et des aigues...


La résistance 1M juste avant le pot de gain réduit le signal en entrée de potard, en formant un pont diviseur 1M/1M avec le potard.

Pour le tone stack, en effet, mais c'est un tone stack marshall, ça apporte de petites variations, et c'est loin d'être le plus efficace. Ca ne vaut pas un Baxandall, comme sur les vieux Orange, par exemple...
Clone Friedman BE100, mais en 50W!!
https://www.guitariste.com/for(...).html
Mon clone Soldano!
https://www.guitariste.com/for(...)30536
j0k3335
[quote="jack_vester"]
Fandango a écrit :

...
Pour le tone stack, en effet, mais c'est un tone stack marshall ...


et par suite, c'est aussi le HRM des fameux amplis Dumble : DONC tu vas sur Amp Garage, dans la rubrique "Dumble Discussions" et là, tu vas trouver des tonnes d'idées et de modifications sur ce fameux HRM ! ( il y a 118 pages ! )

... là-dessus, je retourne à la modif de mon HRM ( mais aussi de mon midboost et du PAB ) sur ma tête Ceriatone Bluesmaster ... HRM

... c'est pas simple ces petites bêtes MAIS qu'Est-ce que c'est passionnant !


( Je comprend que tu attaques ce sujet en voulant comprendre les entrailles de ton ampli et comment fonctionnent les différents étages, les différentes circuits, ...

MAIS ne néglige pas pour autant des trucs basiques :
Le HP et les lampes !!! Avec un HP bien criard ... tu pourras toujours te battre avec des variations , finalement minimes, de capas ... SANS résultat vraiment probant ! Idem, avec les lampes : certaines lampes sont vraiment criardes - même "fuzzy" ... merci la production chinoise ... - )

mes 2 cents
Musician: Someone who puts $50,000 worth of gear into a $5,000 car to drive 100 miles to a $50 gig.
L'intelligence artificielle ne fait pas le poids face à la stupidité naturelle !
Nous sommes composés de 65% d'eau et de ... 35% de questions ...
... le moment est venu, quand l'heure est arrivée ...
Fandango
En fait je parlais plus de la R53 bis à 150 k...

pour le tone stack, chez orange on le retrouve souvent après la 2° triode, sur l'anode.... Chez fender, souvent après la première et sur l'anode (pas sur le bassman)... Idem chez Mesa...
Je pense que c'est ce qui le fait plus réactif et plus "efficace"...

Sinon, reprendre les valeurs du Bassman....
we gonna groooooove
Fandango
[quote="j0k3335"]
jack_vester a écrit :
Fandango a écrit :

...
Pour le tone stack, en effet, mais c'est un tone stack marshall ...


et par suite, c'est aussi le HRM des fameux amplis Dumble : DONC tu vas sur Amp Garage, dans la rubrique "Dumble Discussions" et là, tu vas trouver des tonnes d'idées et de modifications sur ce fameux HRM ! ( il y a 118 pages ! )

... là-dessus, je retourne à la modif de mon HRM ( mais aussi de mon midboost et du PAB ) sur ma tête Ceriatone Bluesmaster ... HRM

... c'est pas simple ces petites bêtes MAIS qu'Est-ce que c'est passionnant !


( Je comprend que tu attaques ce sujet en voulant comprendre les entrailles de ton ampli et comment fonctionnent les différents étages, les différentes circuits, ...

MAIS ne néglige pas pour autant des trucs basiques :
Le HP et les lampes !!! Avec un HP bien criard ... tu pourras toujours te battre avec des variations , finalement minimes, de capas ... SANS résultat vraiment probant ! Idem, avec les lampes : certaines lampes sont vraiment criardes - même "fuzzy" ... merci la production chinoise ... - )

mes 2 cents


Pour les HP's j'ai fait plein de test... Au final je suis sur un couple Greenback/Century vintage dans un caisson 2x12 fermé.
pour les lampes... Hier au soir j'ai testé une JJ en V1 et V2, une GT en V3, ca arrange un peu les choses dans le sens ou l'ampli semble un peu moins agressif, plus chaud... Mais ce côté sombre est toujours présent...

Je vais allé voir amp garage
j0k3335
Fandango a écrit :


Je vais allé voir amp garage


d'ailleurs, le schéma de ton ampli me fait penser à un ampli que m'avait réalisé PHAEZ ( un petit constructeur US ) :

il avait repris la topologie d'un ampli Dumble, avait enlevé le premier tone stack ( style Fender, modifié Dumble), les midboost, bright, rock/jazz et pab et avait compensé cela avec un filtre qui représentait la même "impédance"
Puis il avait mis derrière l'overdrive d'un Dumble HRM, donc avec le tone stack quasi Marshall.

Ce qui veut dire que tu pourras même regarder, sur Amp Garage, les modifs apportées aux parties PREAMP !

De plus, sur Amp Garage, dans cette rubrique Dumble Discussion, il y a du beau monde : beaucoup des constructeurs de Clone Dumble ( ET pas que !!!) == Bludotone ( Brandon ) Fuchs ( Andy ) , Glaswerk (Larry), Sebago, Quinn Amp, Two Rock, Amplified Nation et Ceriatone : ... donc pas mal de types qui maitrisent "assez bien"

N'hésites pas à t'inscrire : il y a aussi une partie réservée aux autres amplis divers ET ils sont super sympa et répondent volontiers ! de plus PHIL, l'un des administrateurs, parle français ... parfois il m'aide quand Shakespeare me pose problème
Musician: Someone who puts $50,000 worth of gear into a $5,000 car to drive 100 miles to a $50 gig.
L'intelligence artificielle ne fait pas le poids face à la stupidité naturelle !
Nous sommes composés de 65% d'eau et de ... 35% de questions ...
... le moment est venu, quand l'heure est arrivée ...
Fandango
Que se passe t'il si je transfère le tonestack sur la 3ème triode en anode ?
we gonna groooooove
j0k3335
désolé, j'ai tardé à répondre ... car je n'ai pas de réponse !

Mais comme personne te répond, je voulais te montrer que ce n'est pas de l'indifférence MAIS
de l'incompétence !

Déjà, tu veux dire que , dans ce cas tu supprimes ton dernier tube OU tu le mets derrière la
nouvelle position du tonestack ?
Et de quelle façon ? ensuite tu prends la sortie de puis où :
. à la sortie de ton tonestack
. ou à la sortie du dernier tube que tu utilises donc, mais depuis l'anode ou la cathode ?

Tu vois cela fait beaucoup de paramètres ?!

La seule chose que je crois me rappeler sur les étages "cathode Follower" ( comme ta dernière lampe c'est que, là à priori, cela a un gain de 1 MAIS cela change l'impédance . ( haute vers basse je crois )

maintenant, traduire tout cela sur les conséquences que cela aura sur le son : c'est bien au delà de mes compétences !!!

De plus, ton tone stack est avec les valeurs Marshall je crois, alors monté en sortie d'anode :
qu'Est-ce que cela peut donner ???

Par contre, j'ai entendu parler de manipulations aussi extrêmes dans le cas de modification d'un Fender Concert II : Le toneStack Fender Classique était déplacé directement derrière la dernière lampe( un peu la même topologie que toi ) : le son de ce canal devenait plus Marshall et plus puissant.

C'est tout ce que je peux dire.

Moi, je resterai avec cette topologie pour ne pas prendre de risque et je verrais les trucs habituels ( resistance Slope : ici, 47k ) et les différents endroits ou il y a des filtres ou des snubbers .

( je suis en train de me débattre ave des problèmes dans le style avec une tête Ceriatone Bluesmaster HRM ... et, pour l'instant, je ne me sors pas si bien !!! Je vais me faire aider par Amp garage J'attend des composants pour tenter des valeurs différentes : donc, tu vois, je serai mal venu de te donner des conseils )
Musician: Someone who puts $50,000 worth of gear into a $5,000 car to drive 100 miles to a $50 gig.
L'intelligence artificielle ne fait pas le poids face à la stupidité naturelle !
Nous sommes composés de 65% d'eau et de ... 35% de questions ...
... le moment est venu, quand l'heure est arrivée ...
Fandango
ben en fait, je garde la derniere triode en cathode follower (en fait c'est comme un buffer) et derriere j'y colle le master.
Le tonestack passe donc sur l'anode de la triode précédente. L'idée c'est d'avoir une équalisation réactive. Celle ci est vraiment très légére.
we gonna groooooove
j0k3335
Fandango a écrit :
ben en fait, je garde la derniere triode en cathode follower (en fait c'est comme un buffer) et derriere j'y colle le master.
Le tonestack passe donc sur l'anode de la triode précédente. L'idée c'est d'avoir une équalisation réactive. Celle ci est vraiment très légére.


d'un autre coté, comme c'est en gros 4 fils à déplacer, pourquoi ne pas essayer ( le gars qui avait trouver la modif sur le Fender Concert II avait tenté ça de façon expérimentale ! )

( ... je ne me rappelle plus si tu as précisé si c'était du point par point ou du CI )
Musician: Someone who puts $50,000 worth of gear into a $5,000 car to drive 100 miles to a $50 gig.
L'intelligence artificielle ne fait pas le poids face à la stupidité naturelle !
Nous sommes composés de 65% d'eau et de ... 35% de questions ...
... le moment est venu, quand l'heure est arrivée ...
oldamp
  • Vintage Méga utilisateur
  • #26
  • Publié par
    oldamp
    le
Fandango a écrit :
ben en fait, je garde la derniere triode en cathode follower (en fait c'est comme un buffer) et derriere j'y colle le master.


un cathode follower devant un master, ça ne sert pas à grand chose,

Citation:
Le tonestack passe donc sur l'anode de la triode précédente. L'idée c'est d'avoir une équalisation réactive. Celle ci est vraiment très légére.


plus la résistance slope est forte, plus le tonestack est efficace... mais plus forte est l'atténuation globale !

fais des simus avec" tonestack calculator" de Duncan...
Fandango
oldamp a écrit :
Fandango a écrit :
ben en fait, je garde la derniere triode en cathode follower (en fait c'est comme un buffer) et derriere j'y colle le master.


un cathode follower devant un master, ça ne sert pas à grand chose,

Citation:
Le tonestack passe donc sur l'anode de la triode précédente. L'idée c'est d'avoir une équalisation réactive. Celle ci est vraiment très légére.


plus la résistance slope est forte, plus le tonestack est efficace... mais plus forte est l'atténuation globale !

fais des simus avec" tonestack calculator" de Duncan...


Bien c'est parti depuis hier au soir sur les modifs... l'ampli restera chez moi 😀

Alors voilà ce que j'ai fait et testé :
Un condo en by-pass de la r de cathode du second étage (0,47 u). Le résultat ne me satisfait pas, le headroom devient quasiment inexistant, ca crunche fort des le début de la course du pot de gain.

Mis un condo de liaison entre les deux premiers étage de gain de 0,022u
Une Bright cap de 150pf sur le gain
Changer la slope du tonestack par une 100k.
Ca ouvre un peu l'ampli et renvoi pas vraiment des aiguës mais plutôt des haut médiums.
Sur le tone stack calculator. Le passage de 47 k a 100 k a pour effet d'abaisser les basses et les bas médium et d'avoir des aiguës légèrement prédominant.
Le dernier étage en cathode follower reçoit en amont le send et le return de l'ampli.... je me dis qu'un gain supérieur à 1 pourrait avoir une incidence sur le niveau d'entrée du PA et donc je laisse en cf...

En tous cas merci à vous tous de participer à cette petite aventure
j0k3335
Fandango a écrit :

En tous cas merci à vous tous de participer à cette petite aventure


NON, c'est très intéressant ( surtout quand il y a des connaisseurs comme "oldamp" par exemple ! )

Je vais me lancer dans la modification ( lorsque ma santé voudra bien me foutre la paix ) d'une tête Ceriatone style Dumble ( Bluesmaster HRM) donc, autant dire que je suis preneur de toute information théorique sur les amplis !!!

Bonne continuation donc !

... et tiens nous toujours informé donc
Musician: Someone who puts $50,000 worth of gear into a $5,000 car to drive 100 miles to a $50 gig.
L'intelligence artificielle ne fait pas le poids face à la stupidité naturelle !
Nous sommes composés de 65% d'eau et de ... 35% de questions ...
... le moment est venu, quand l'heure est arrivée ...

En ce moment sur ampli...