Help. Prob technique Bogner Uberschall?

Forum Bogner
Forums
lifsebcbien
Bonjour,

Avis aux techos. Je viens d'acquérir une Uberschall d'occaz et je viens de me rendre compte que quand il n'y a pas de jack dans l'input guitare, en stand-by j'ai des sortes de cliquetis (ça ressemble à des bruits d'un ou de plusieurs relais) irréguliers, une fois l'ampli en fonction, même chose mais les bruits sont comme amplifiés et ça s'entend également dans les HP. Dès que je mets un jack, les bruits cessent immédiatement.

Qu'est-ce que c'est selon vous?
Est-ce grave?
Y a t'il un risque d'endommager l'ampli en l'allumant avec ces symptômes?

Merci beaucoup !
lifsebcbien
Si ça peut aider, photos de Spinoo:




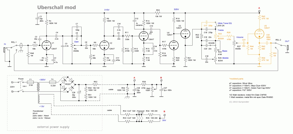
schéma:
nabstud
  • #3
  • Publié par
    nabstud
    le
J'avais le même soucis avec le mien sur le Twin jet ça le faisait en retirant le jack une fois l'ampli allumé.
C'est apparemment un contact qui fait défaut mais rien de grave voir lien ci dessous:

http://www.rig-talk.com/forum/(...)99753
nabstud
  • #5
  • Publié par
    nabstud
    le
Pareil je n'ai eu ça que sur le Twin jet
mick 5820
Beaucoup de bogner ont ces manifestations une fois le jack enlevé.
La mienne qui est assez récente et mon ancienne classic le faisait aussi.
Ca fait une sorte de bruit de parasite...bref faut savoir que toutes les têtes bogner possèdent des relais de marque OMRON meme si c'est de la bonne came avec le temps le contact se fait de moins en moins ce qui peut provoquer le poc quand on change de canal et aussi des pertes de signal une fois qu'on manipule les switch boost, equa, sur la face plate de l'ampli.
C'est pas bien grave et un relai coute pas tres cher mais les souder sur le pcb des Bogner est galère!! Car il est tres épais...
lifsebcbien
Merci.
Ma shiva 20th ne fait pas ça ni l'xtc 101b de l'autre guitariste de mon groupe, c'est entre autre pour ça que j'ai été surpris.
Juste pour être précis, j'en ai déjà changé sur un autre ampli, les relais sont sur un support, ça se déclipse assez facilement. Dans mes recherches, j'ai vu qu'il y avait effectivement 2 relais OMRON sur le pcb, mais le reste des relais c'est une autre marque (dont je ne me rappelle plus).

réponse de Bogner à l'instant:
Citation:
When the input is unplugged a mute relais is engaged, this is via the input jack, it sounds like the jack does not engaged the relais properly, ground conection on the contacts.
You can try to spray some contact spray in these and plug in and out quickly, see if that helps. Better is to take the amp out and clean the contacts.

It won't damage anything.


bon ben ça confirme, c'est ok.
fxdfxd
  • Vintage Ultra utilisateur
    Cet utilisateur est un fabricant d'instruments et matériel audio
  • #9
  • Publié par
    fxdfxd
    le
On peut dire que t'as pas de bol avec les relais
La prochaine fois, achete un monocanal

-fx
Fabricant des amplis
Fxamps et ACE amps
Rejoignez le Fxamps user club !!!
lifsebcbien
pffff, j'vais jouer sur mon valve jr tout simple et pis c'est tout !


Tiens, pendant que t'es là Manu, tu as une idée du rôle de chaque tube de préamp à vue de nez? j'ai rien trouvé sur le web et bogner ne m'a pas répondu. Merci !
Je dirais:
V1 input ch1 et 2
V2 gain
V3 gain
V4 tone
V5 fx loop
V6 phase inverter

J'me plante?

En ce moment sur ampli et préampli guitare et Bogner...