Tensions aux pins d'une 12AX7 ?

  • #1
  • Publié par
    Alama32
    le
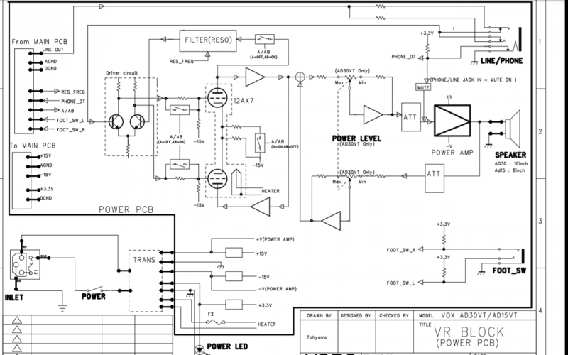
Bonjour, j'ai acheté un ampli Vox AD30VT d'occase, dans le but d'en faire cadeau à un ami pour son annif.. Cependant, il ne donne plus de son.. Je pense que la lampe n'a rien du tout, je vois très faiblement deux petites lueurs rouge en haut des plaques., je ne sais pas si c'est suffisant et normal, j'ai fais une photo. Aussi, si quelqu'un connait un pinout avec les tensions (même approximatives) de cette lampe, je suis preneur, car j'ai trouvé plein de schema mettant en scène cette double triode, mais jamais les tensions.
Merci pour votre réponse éventuelle ..

Lueur filement
ChopSauce
Une raison particulière de te focaliser sur la lampe ?
corto30
  • #3
  • Publié par
    corto30
    le
je te suggère de bien verifier les jacks, c'est des m*** à coupure interne..

sinon pour le tube voilà :



Nutrisco et Extinguo
oldamp
  • Vintage Méga utilisateur
  • #4
  • Publié par
    oldamp
    le
Citation:
j'ai acheté un ampli Vox AD30VT d'occase, dans le but d'en faire cadeau à un ami


Ah ouais ? C'est pas vraiment un ami alors

Sinon, plus sérieusement, la lampe ne sert qu'en drive. Si t'as ps de son en clean c'est autre chose. Et quand tu dis "pas de son" c'est rien de rien pas le moindre petit bruit de fond dans le HP ? Dans ce cas, comme dit ChopSauce, ça peut venir du jack line phone qui fait mauvais contact....
ChopSauce
Rendons à César ...

C'est Corto30 qui a suggéré une cause de panne probable. Je n'ai fait qu'une remarque suggérée par le fait que pas mal de gens semblent se mysthifier avec les lampes.

Bonne chance : 100% des gens qui ont réussi n'ont pas baissé les bras ...
(et - prétenduement - 80% des pannes sont causées par des problèmes de connectique périphérique)
corto30
  • #6
  • Publié par
    corto30
    le
ha ha pas de souci, je revendique rien ici, et j'ecris surement pas mal de betises
trouver une panne sans avoir l'appareil dans les mains.. par contre il m'est déjà passé un ad30vt dans les pattes et le jack line in était mort -- pas de son (et bonjour la misère pour le changer)
Nutrisco et Extinguo
oldamp
  • Vintage Méga utilisateur
  • #7
  • Publié par
    oldamp
    le
Oui, désolé, c'est Corto !

En ce moment sur ampli et préampli guitare...