DIY Tube Amp Petite puissance

Rappel du dernier message de la page précédente :
oldamp
  • oldamp
  • Vintage Méga utilisateur
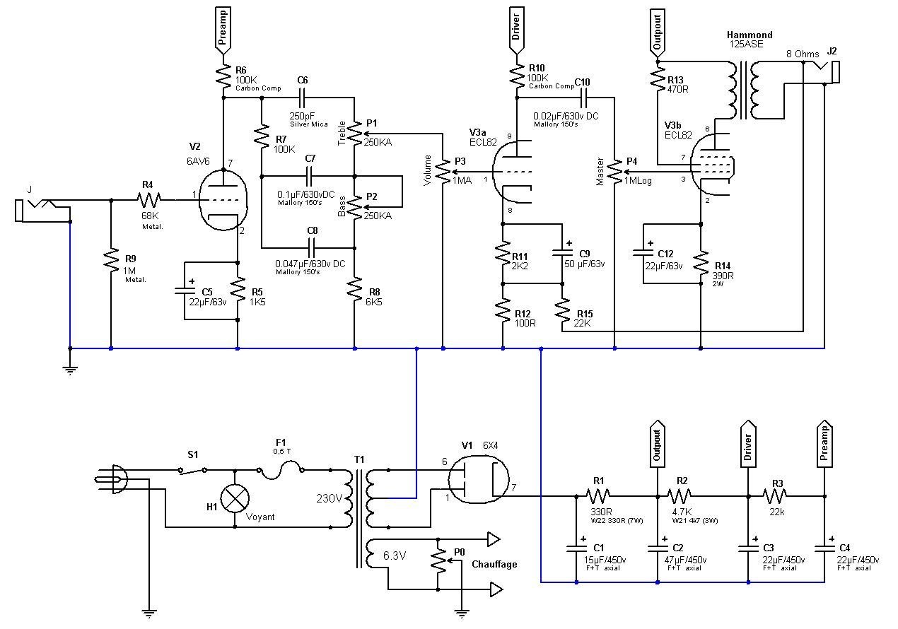
oui, ça me semble bon. tu peux mettre aussi R7 (100k tone stack) en carbon comp.

moi je mets souvent le fils secteur directement soudé dans le chassis. c'est pas amovible mais tant pis, c'est plus facile que de percer un trou octogonal pour la fiche IEC ! le fil de terre soudé avec une cosse sous une des vis du transfo d'alim, oui.
benoi31
Citation:
- Certains pensent que les résistances "carbone agglomérée" ou Carbon Comp. soient appréciées à certains endroits stratégiques


Comme a dit oldamp, ce sera plus pour faire joli.
Les résistances carbone comp sont moins précises est plus bruyantes que leur homologues en couche métallique, donc à priori juste là pour le mojo en gros...
oldamp
  • Vintage Méga utilisateur
tu déformes un peu ce que j'ai dit ! là où c'est efficace, ça change (un peu) le son... moins froid qu'avec des métal partout ! et des micros simples à un mètre de l'ampli ça buzz bien plus que tout le reste
SPIDER KILLER

Je ne sais s'il y a une grande importance pour C9 : je pensais mettre un 50µF mais j'ai vu sur des schémas équivalents des 22µF.
Pas de 100K en carbon comp... je cherche... juste trouvé des Sprague polarisés (jaune)
Chanson d'ivrogne (K7) :
http://spider.killer.free.fr/M(...)9.mp3
DukeOfPrune
La valeur de C9 joue quand même dans la réponse en fréquence, notamment celle de la boucle de contre-réaction. Mais tu peux tester un 22 et si ça te convient laisser comme ça.
Carbone comp, laisse tomber et mets des métal. Pour les Sprague polarisés, je crois que tu confonds résistances et condos. Ou alors j'ai pas compris ta phrase.
SPIDER KILLER
En cherchant des résistances je suis tombé sur des condos oldschool !!!

Juste le temps d'agrandir des trous et monter quelques composants...


On verra plus tard pour un faceplate. C'est déjà pas mal comme ça....

Modif prévue :
Chanson d'ivrogne (K7) :
http://spider.killer.free.fr/M(...)9.mp3
oldamp
  • Vintage Méga utilisateur
Ben alors ? on attend avec impatience les premiers cris de la bête ! en tout cas la photo du boitier avec les boutons c'est chouette. Perso je laisserais comme ça, même si les graduations ne correspondent plus à rien ! la position du bec de la "tête de poulet" est suffisamment parlante... ça donne un petit air "complexe militaro-industriel" CCCP
SPIDER KILLER
Quelques petits trous, passe-fil et implantations...
Petit standby de bricolage (dont une semaine sans internet). Vacances obligent.
J'ai hâte de m'y remettre.
Le roman photo, les mesures et samples (je vais trouver un moyen d'enregistrer) suivront
Chanson d'ivrogne (K7) :
http://spider.killer.free.fr/M(...)9.mp3
SPIDER KILLER
C'est reparti... juste l'alimentation pour commencer et essais avec lampes


A part les petites banalités du genre : c'est chronophage, je suis une quiche même en m'appliquant, le marquage des condos est fragile et j'en passe...

... le montage d'alimentation est (trop) proche de la lampe redresseuse !

Je pense passer le circuit de l'autre coté.



Problème de taille de lampe :
la nouvelle (ECL82) est beaucoup plus grande que la précédente !

Support à changer de place et surement recentrer.

Quelques mesures :
Tension de chauffe 6,7 V avec les lampes.
Tension d'alim 430 V (à vide bien sûr)

Petit soucis :
Pas de lumière dans la lampe ECL82 pourtant la tension est à ses bornes.
Est-ce normal pour ce type de lampe ?
Je vais mesurer la résistance du filament de chauffe.
Quelle doit être l'ordre de grandeur habituellement ?
Chanson d'ivrogne (K7) :
http://spider.killer.free.fr/M(...)9.mp3
oldamp
  • Vintage Méga utilisateur
pour ta plaque des condos de filtrage, tu peux mettre des entretoises plus courtes, ça éloignera suffisamment... si c'est en position verticale c'est bon.
et l'équerre de l'ECL82, tu peux la fixer plus bas ? ou bien tu peux monter la lampe "tête en bas" en inversant le sens de montage du support de lampe sur l'équerre...

la résistance du filament à froid c'est quelques ohms...
DukeOfPrune
Parfois le filament est complètement masqué par la plaque. C'est alors très peu lumineux. Tout dépend du type de lampe.

Mais c'est dommage qu'elle brille pas, car comme elle dépasse, tu lui faisais un joli trou pour qu'elle passe la tête à travers le boîtier et ça te faisait un éclairage d'appoint en plus d'un ampli.

Bon d'accord, je sors...
oldamp
  • Vintage Méga utilisateur
ça semble bien s'organiser !

En ce moment sur ampli...