Pas de son sur canal top boost vox ac15c1

Forum Vox
Forum
MeatisMurder
Bonjour,

J'ai un petit soucis sur mon Vox Ac15C1. Du jour en lendemain en revenant de week-end plus de son sur le canal Top Boost, il reste muet, les lampes s'allument mais rien ne sort
J'ai cru comprendre que V2 était dédié au canal top boost j'ai donc inversé V1 et V2 pour voir mais toujours rien. Dans les deux cas, lampes inversé ou non le canal normal lui fonctionne très bien.

Quelqu'un aurait il déjà eu ce même problème ?
f♯ A♯ ∞
ChopSauce
Poses ta question à Google ... peut-être ?

A la question : "qu'est-ce qui peut causer ça ?" je répondrais de commencer par vérifier la connectique - le jack d'entrée en premier - ampli débranché, condo "vidés", avec un multimètre ...

Sinon il y a une "ruse" - enfin un montage pour suivre le trajet du signal, même sans oscillo - vois http://billmaudio.com/wp/?page_id=1254

PS : "meat is murder" ? Non, pas ! Le mot "meurtre" ne s'applique qu'à la mise à mort d'un être humain et certes il y a mort d'un animal, mais arracher une salade c'est la tuer aussi ...
oldamp
  • Vintage Méga utilisateur
  • #3
  • Publié par
    oldamp
    le
Bah, pour manger du boeuf sans le tuer, suffit d'attendre qu'il crève ! Mais je te dis pas le temps qu'il faudra le cuire pour ne pas chopper la chiasse !
ChopSauce
Et le mastiquer ...

Moi qui m'attendais à une importante précision relative au dépannage des amplis en ouvrant ce post ...
WaffleDude
Salut à tous
Je déterre ce sujet car j’ai le même problème…
J’ai changé le lampes récemment (Ruby)
Celles-ci sont bien allumées et je n’ai pas de son en canal top boost alors que le canal normal fonctionne nickel.

Une idée ?

J’ai à peine du son en le poussant à fond

Je ne comprends pas…
Transistorix
Bonsoir,

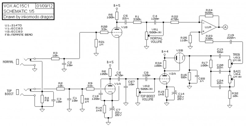
Le schéma est très simple.

Vox AC15


On met tous les potars à fond et on essaye de suivre la ronflette qui se produit quand on touche leur curseur avec une lame de tournevis.

En tapotant un peu avec le manche, si c'est une mauvaise soudure, cela devrait la trouver.

Tx
Viva Arverna liura !
WaffleDude
Merci
Bon en même temps on m’a appris à l’école de pas mettre les mains n’importe où dans un circuit d’ampli à lampe…
J’ai le droit chef ?

Ou y aurait-il pas quand même un petit risque de patate a 400V dans la figouane ?
Transistorix
Bonjour,

Bien évidement il y a des risques.

Alors pour les éviter, laissez ça à un pro. et comme cela vous ne risquerez pas de battre le record du monde de saut en hauteur sur vox AC15.

Si c'est simplement une soudure cassée sur un potentiomètre, comme c'est probable, alors en plus vous ferez un heureux.

Tx
Viva Arverna liura !
Albireo1964
Salut,

WaffleDude a écrit :
Salut à tous
Je déterre ce sujet car j’ai le même problème…
J’ai changé le lampes récemment (Ruby)
Celles-ci sont bien allumées et je n’ai pas de son en canal top boost alors que le canal normal fonctionne nickel.

Une idée ?

J’ai à peine du son en le poussant à fond

Je ne comprends pas…


J'ai eu exactement le même problème sur mon AC30 CH, il y a 2 mois. Plus de volume sur le canal Top Boost. Il était encore sous garantie et c'était le potard de volume qui était HS. Ils me l'ont changé et c'est reparti ;-)

Donc à voir

En ce moment sur ampli et préampli guitare et Vox...