Sound Thunder 90

Rappel du dernier message de la page précédente :
wahmi
  • wahmi
  • Custom Ultra utilisateur
  • #15
  • Publié par
    wahmi
    le 22 Fév 2019, 16:31
Oui j'ai vu après, de toute façon ils vendent pas appairées ( j'ai demandé en contact).

J'essaye de retrouver le site allemand que j'avais trouvé.

Au pire des Mazda NOS ça reste une valeur sure non ?
Lutter contre Biosmog est une lutte finale.
wahmi
  • Custom Ultra utilisateur
  • #17
  • Publié par
    wahmi
    le
Et hop ampli passé entre les mains de mon copain Max.

On a voulu être originaux sur le choix des couleurs.




https://m.facebook.com/story.p(...)sn=mo

soins thunder
Lutter contre Biosmog est une lutte finale.
nasdak
  • Custom Top utilisateur
  • #18
  • Publié par
    nasdak
    le
il est beau !
wahmi
  • Custom Ultra utilisateur
  • #19
  • Publié par
    wahmi
    le
Bonjour à tous.

Je me décide à chouchouter un peu cet ampli très attachant, qui a survécu au fil des années à tous mes changements de matos.

Après des recherches et questions sur certains forums anglo-saxon ( certains d'ici se reconnaitront) j'ai décidé de réviser/modder le sound en version soft.


Au programme :

-changement des 12ax7 par 2 7025 JJ
-changement des EL504 par 2 neuves ( j'ai hésité à passer en 6L6 avec changement de transfo etc.. mais des esprits avertis m'en ont dissuadé).
-changement de la 12 AT7 par une TAD ou JJ "balanced" ( même si avec des EL 504 non appairées j'ai un doute sur l'utilité).
-Changement des 3 gros condensateurs radiaux de filtrage ( 80u et 100u 500 v), par des axiaux que je remettrais dans le carter alu de ceux d'origine.
-changement des 4 entrées Jack
-changement des résistances d'arrêt de grille 47k par 68k.
-mise à la masse à revoir et divers bricoles pour fiabiliser ( cables neufs, sockets neufs si besoin etc)
-installation d'un master volume.
-installation d'une boucle passive ( à voir).

J'ai MP Digiorgio pour voir si il avait encore ses relevés d'époque, ça m'aiderait à gagner du temps. Voici un premier relevé brouillon du canal bass, je suis plus avancé mais je n'ai pas scanné le tout. Je travail à une version schéma+ un layout propre.

Je doute que ça serve à qui que ce soi, sauf peut être pour des projets d'amplis en EL504, mais c'est pour la postérité dirons nous.

Je ferais des vidéos avant/après même si le avant sera un peu biaisé par l'état actuel des lampes.

sound 5

sound 2

sound 3





preamp layout
Lutter contre Biosmog est une lutte finale.
digiorgio
Je t'ai envoyé les schémas que j'avais ...
Déjà , il y a 20 ans , c'était impossible de trouver des EL 504 appairées , j'avais trouvé 4 lampes de même marque chez Radio Tubes ( des Tronal , de mémoire ... ), Bd du Temple ( les anciens se souviendront ) , mais sur les 4 , une était hors tolérances et rougissait immédiatement .
[/img]
wahmi
  • Custom Ultra utilisateur
  • #21
  • Publié par
    wahmi
    le
oui tu l'as laissé dans le sac, je crois que c'est écrit "douteuse" dessus.

J'ai commandé chez TAD, nous verrons bien.
Lutter contre Biosmog est une lutte finale.
digiorgio
Si il est resté cablé comme avant , tu branche un cable entre le Jack noir et l'entrée Organ et tu as les deux préamplis en cascade ... ça crunche ...
wahmi
  • Custom Ultra utilisateur
  • #23
  • Publié par
    wahmi
    le
bin non, justement en le démontant je pensais à ce que tu m'avais dit au tout début de ce sujet, mais le câblage a du être modifié entre temps, l'entrée jack n'est reliée à rien..


jack sound



Par contre je peux ponter canal bass sur organ comme un vieux marshall
Lutter contre Biosmog est une lutte finale.
wahmi
  • Custom Ultra utilisateur
  • #24
  • Publié par
    wahmi
    le
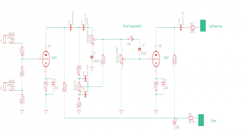
Je vais éditer la première page pour regrouper toutes les infos.

Voici le schéma sous Eagle du relevé de Digiorgio que je remercie encore.



schema sound




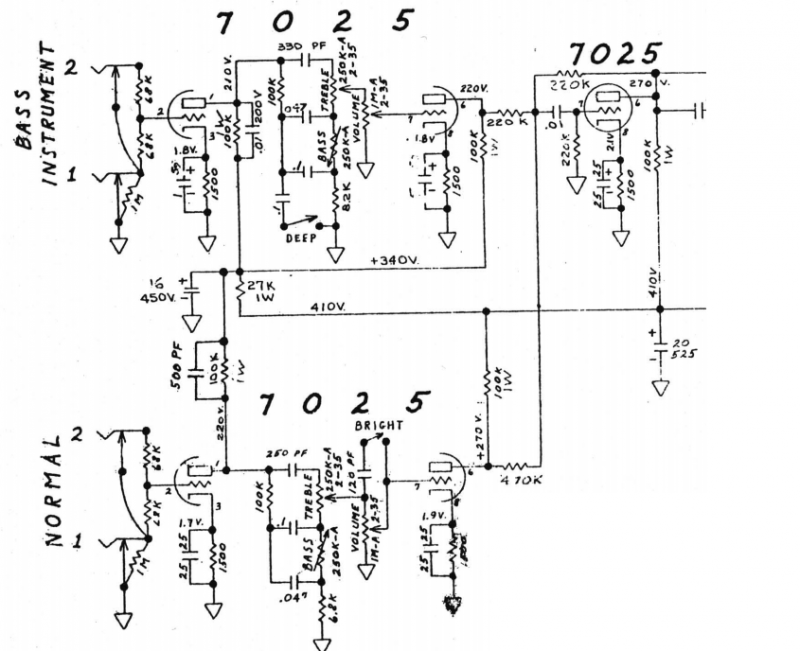
Si on le compare au Bassman 50 c'est en effet assez proche.


preamp bassman 50
Lutter contre Biosmog est une lutte finale.
oldamp
  • Vintage Méga utilisateur
  • #26
  • Publié par
    oldamp
    le
Le tone est un James (faux Baxendall) en haut et un FMV en bas... Il doit manquer des fils sur les "connect", les entrées ne sont pas à la masse quand aucun jack n'est branché (voir le Bassman)...
wahmi
  • Custom Ultra utilisateur
  • #27
  • Publié par
    wahmi
    le
Merci.

En effet j' ai oublié de terminer les inputs.

As tu des mods à me conseiller ?

Dans l'idee j' aimerais garder le canal organ qui doit être un semblant de canal "normal" du bassman, et modder le canal basse dont je me sers jamais.

Je voulais aller voir en quoi consistent les mods type "jtm 45" mais je ne l ai pas encore fait, j attends de terminer le relevé.
Lutter contre Biosmog est une lutte finale.
wahmi
  • Custom Ultra utilisateur
  • #28
  • Publié par
    wahmi
    le
voici le "layout" ou plutôt relevé brouillon de la partie power amp.

Il n'est pas terminé, je dois faire le reste au démontage/retubage car certains fils sont difficiles d'accès.

par contre pour en savoir plus sur les transfos sans avoir envie de les allumer pour y mettre les pointes de touche ça va être compliqué.



Projet layout power amp


DIYLC c'est pas le meilleur soft pour faire ça mais il a le mérite d'être facilement utilisable à une main que j'ai l'ampli sur le bureau.

Edit :

j'ai commencé à ajouter les valeurs à partir de photos que j'ai prise en terminant hier.

200 uf ça me parait énorme pour les condos tout à droite qui semblent être en 400v, je les trouve petits pour une si grande valeur.




layout power amp sound
[/u]
Lutter contre Biosmog est une lutte finale.
ChopSauce
wahmi a écrit :
Merci.

En effet j' ai oublié de terminer les inputs.

As tu des mods à me conseiller ?

Dans l'idee j' aimerais garder le canal organ qui doit être un semblant de canal "normal" du basseman, et modder le canal basse dont je me sers jamais.


Je ne peux que te conseiller ça, en effet. Ne pas toucher au power amp, du moins pas dans un premier temps, et cabler le canal basse "selon un ampli qui te plaît" - tone stack à deux boutons compris ...
wahmi
  • Custom Ultra utilisateur
  • #30
  • Publié par
    wahmi
    le
Bien j'avoue que je n'avais pas pensé au tone stack à 2 boutons dans un premier temps, mais il s'avère que le jack "Bourvil" ( j'adore la vanne), va laisser un trou dans le chassis que Digiorgio avait parfaitement aligné.

Du coup pourquoi pas, même si comme on est sur PCB j'aurais le Mid après le treeble, mais soyons fous.


Que pensez vous de ça, pour un "esprit" JTM 45 ?

sound /JTM 45
Lutter contre Biosmog est une lutte finale.

En ce moment sur ampli et préampli guitare...