..::: FRYETTE / SFDAmp / ex-VHT :::.. -Topic général-

Forum VHT
Forums
Rappel du dernier message de la page précédente :
Ben-chou
Salut à tous, je recherche un 4x12 Fat Bottom.

Si jamais l'un de vous souhaite se séparer du sien ...
Fandango
DevilExper a écrit :


Bon il est sur un 4x12 Mesa en V30, mais sa démo mérite le coup d'oeil


Ah ben voilà pourquoi il vaut mieux y jeter un d'oeil qu'une oreille !!!
Ben-chou
Salut à tous,

Baffle fat bottom 4x12 trouvé. Quel bonheur ! C'est une vieille connaissance, j'ai eu un exemplaire pendant plusieurs années mais je l'avais cédé à un pote car je n'avais pas de groupe à cette époque et plus franchement l'utilité.

Pour ma part, je n'ai jamais trouvé mieux. Le son est dantesque, à la fois rocailleux et doux je trouve. Les aigus sont présents juste comme il faut, ça ne casse pas la tête.

J'ai un Bogner loadé en Vintage 30 UK (il date du debut des années 2000) et grosse préférence pour le VHT. Question de goûts me direz-vous ... clairement oui. Pour la disto le VHT me convient mieux, pour les cleans le Bogner est supérieur.

Je vais essayer de mettre 2 HP Fryette en X dans ce Bogner et on va voir ce que ça donne. A mon avis du mieux ! Le mix des 2 doit être sympa.

Prochaine étape ? Une Ultra Lead avec EQ pourquoi pas 🙂
erratom
Aux utilisateurs de la Pitbull CL50, quelles sont vos choix de lampes de preamp ?


_______________________________
Ben-chou
Très récemment, j'ai mis dans mon Ultra-Lead :
V1 : JJ ECC83S Gold
V2 : Tungsol 12ax7
V3 : Ruby 12ax7
V4 : Tube town 7025 black plate balanced
V5 : Électro-Harmonix 12AX7 EH

Et dans mon CLX moins récemment, j'avais mis :
V1 : JJ ECC83 S
V2 : TAD 7025 S
V3 : Électro harmonix 12AX7EH Gold Pin
V4 : Electro harmonix 12AX7EH Gold Pin
V5 : Sovtek 12AX7WA

Si ça peut t'aider ...

La 7025 marche pas fou en V2 dans le Ultra Lead, je la préfère en V4. Un peu moins de disto mais vraiment plus chantant. Par contre une évidence de mettre une 7025 en V2 dans la CLX, comme quoi les goûts et les couleurs.
JohnFante
Je vends ma valvulator gp/di

Tete d’ampli mini avec le son fryette/vht
https://reverb.com/item/405869(...)86958

J’ai egalement un fat bottom 1x12 si ça interesse et un hp pitbull en plus

Si quelqu’un veut se faire du dry/wet transportable c’est ideal
DevilExper
Ben-chou a écrit :
Très récemment, j'ai mis dans mon Ultra-Lead :
V1 : JJ ECC83S Gold
V2 : Tungsol 12ax7
V3 : Ruby 12ax7
V4 : Tube town 7025 black plate balanced
V5 : Électro-Harmonix 12AX7 EH

Et dans mon CLX moins récemment, j'avais mis :
V1 : JJ ECC83 S
V2 : TAD 7025 S
V3 : Électro harmonix 12AX7EH Gold Pin
V4 : Electro harmonix 12AX7EH Gold Pin
V5 : Sovtek 12AX7WA

Si ça peut t'aider ...

La 7025 marche pas fou en V2 dans le Ultra Lead, je la préfère en V4. Un peu moins de disto mais vraiment plus chantant. Par contre une évidence de mettre une 7025 en V2 dans la CLX, comme quoi les goûts et les couleurs.


Salut Ben-chou,

J'ai vendu mon ultralead il y a peu de temps, car je préfère ma CL50 pour ses clean/crunch.

Au final, j'ai eu toutes les têtes, à l'exception de la CLX. Je me demande, y a t-il bien une belle différence dans les clean/crunch, et l'on garde ce lead légendaire de la ultralead ?

Je vois déjà ta réponse vu que tu as les deux, mais si tu pouvais me faire un avantage/inconvénient entre la CLX et l'utralead, ça me rendrait bien service, merci
- ESP/LTD Cluber fan user -
- PRS user -
- VHT/Fryette Club user -
...et surtout gaucher ! Quelle bonne idée !!
erratom
Quelqu’un aurait une photo grand format du logo VHT ?


_______________________________
erratom
Personne?


_______________________________
djouby
  • Vintage Méga utilisateur
hello
quelle taille ?
Pour quelle utilisation ?
erratom
Merci de ta réponse!
20cm de long c’est suffisant c’est pour une impression sur un flycase.
Tu as ça sous la main?


_______________________________
djouby
  • Vintage Méga utilisateur
Oui je peux te faire cela
Passe moi ton mail en MP et je m'en charge demain matin.
Tu me diras sous quel format aussi !
TheSoulsRemain
djouby a écrit :
Oui je peux te faire cela
Passe moi ton mail en MP et je m'en charge demain matin.
Tu me diras sous quel format aussi !

dwg ou dxf ou au pire pdf vectoriel
PiPiRoSe
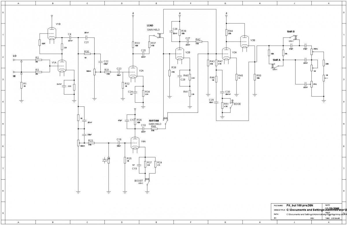
Je déterre ce sujet car j ai une question pour les plus "connaisseurs" de vht , ya longtemps j ai chopé ce plan de vht pittbull ( qui m intéresse essentiellement pour son montage srpp du tube d entrée ) :

première version ?


Je cherche a savoir de quel ampli exactement il s agit avec idéalement la ref exacte ou un visuel ou une vidéo ou n importe quoi
si j ai bien compris ce serait un vieux pittbull en 100w sur le schéma qui m intéresse , si jamais ca parle a quelqu un ici et qui peut m aiguiller, éventuellement avec les appellations des switch ou autres sait on jamais , merci .
I'm just an average man with an average life
I work from nine to five, hey, hell, I pay the price
All I want is to be left alone in my average home
But why do I always feel like I'm in the twilight zone and?

mon meilleur montage grâce au pcb d un ami :
https://www.casimages.com/u/pi(...)2817/
d402
  • Custom Méga utilisateur
  • #5954
  • Publié par
    d402
    le
TheSoulsRemain a écrit :
djouby a écrit :
Oui je peux te faire cela
Passe moi ton mail en MP et je m'en charge demain matin.
Tu me diras sous quel format aussi !

dwg ou dxf ou au pire pdf vectoriel


Pour de la découpe avec une fraiseur : .dwg ou .dxf
Pour de la découpe d'adhésif : .pdf vectorisé ou .ai
Pour de l'impression : .pdf HD mini au 1/4 du format a 300dpi ou .ai
manulonch
PiPiRoSe a écrit :
Je cherche a savoir de quel ampli exactement il s agit avec idéalement la ref exacte ou un visuel ou une vidéo ou n importe quoi


Tu peux essayer de poser la question ici https://forum.fryette.com/c/amps-cabs/5

En ce moment sur ampli et préampli guitare et VHT...