Les amplis Dumble...

Rappel du dernier message de la page précédente :
j0k3335
The Trout a écrit :
j0k3335 a écrit :
ah tiens un switch derrière pour le PAB : je n'avais jamais noté ça sur les Dumble !


J'ai ça sur le VHT et sur le Garland, je pense que tous les clones d'ODS ont ça, j'en ai jamais vu sans ce switch.


oui, remarques : moi je l'ai sur le pédalier ET en tirant sur un potard Push-Pull : alors effectivement, pourquoi ne pas l'avoir par un switch : je ne m'étais jamais réellement posé pas question sur les Dumble et clones autres que les Fuchs
Probable que beaucoup l'ont aussi sur pédaliers. J'ai d'ailleurs aussi un boost sur un autre potard et sur pédalier.
Musician: Someone who puts $50,000 worth of gear into a $5,000 car to drive 100 miles to a $50 gig.
L'intelligence artificielle ne fait pas le poids face à la stupidité naturelle !
Nous sommes composés de 65% d'eau et de ... 35% de questions ...
... le moment est venu, quand l'heure est arrivée ...
Doug_Watson
Rivera a écrit :
j0k3335 a écrit :
Par contre, j'ai bien aimé le FET. ( j'ai été tenté d'acheter un pédale qui reproduit le FET d'un Dumble ?!)


Ca me semble être peine perdue dans la mesure où la plupart des FET intégrés aux amplis fonctionnent à de très hautes tensions!


Je vois 10-11V pour le drain du NTE452, il doit pouvoir fonctionner sous 9V. Ou utiliser un 7660S comme dans une.... Klon !
«Je ne suis pas sûr qu'on défende une civilisation en semant soi-même la barbarie.» E. Macron
Non, je n'ai pas rencontré Frankenstein et Epstein au Lichtenstein !
j0k3335
Rivera a écrit :
Ca me semble être peine perdue dans la mesure où la plupart des FET intégrés aux amplis fonctionnent à de très hautes tensions!


Non, je pense pas bien que je ne sois pas un spécialiste ... des transistors finalement

Mais ces petites bêtes là ça fonctionne dans les 10V-25V.

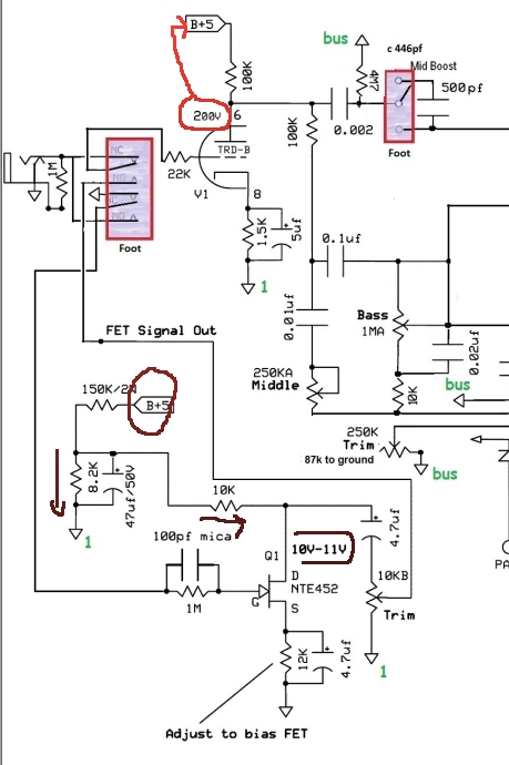
Alors, oui, sur un ampli style Dumble, ils repiquent ça sur la H.T. MAIS ils la font chuter.

un exemple ici : la H.T. ( ici B+5) est d'environ 200V MAIS ils l'écroulent avant le FET par la résistance de 150K puis celle de 8.2K et enfin celle de 10K, tant et si bien que l'on se retrouve avec 10-11V sur le FET.

Tension Fet


EVIDEMMENT : j'espère que nos experts électroniciens me corrigeront si je raconte des conneries

( ah grillé par la rapidité de Doug_Watson!!! : merci )

(et puis il y a une multitude de pédales avec des FET et je n'ai jamais trop entendu parler de HT ?)

D'ailleurs j'en ai vu pas mal fabriqué par les marques habituelles
(https://reverb.com/en-fr/item/(...)pedal ... et d'ailleurs, il y a une démo que j'écouterai demain ... là : dodo )

Mais je n'ai pas trop trouvé de démos ... et puis j'ai laissé tombé : mes Fuchs me conviennent tels qu'il sont ( sans compter que j'ai déjà d'autres pédales : clones de Jan Ray, de Blues breaker, Amp 11, ... : donc serait-ce bien utile finalement ???)
Musician: Someone who puts $50,000 worth of gear into a $5,000 car to drive 100 miles to a $50 gig.
L'intelligence artificielle ne fait pas le poids face à la stupidité naturelle !
Nous sommes composés de 65% d'eau et de ... 35% de questions ...
... le moment est venu, quand l'heure est arrivée ...
Rivera
  • Vintage Top utilisateur
Merci et désolé d'avoir répété une bêtise.
Ventes:
ISO Buffer SW LNA Custom, Mesa: Dos openback pour baffle Rectifier 2x12

Si les problèmes persistent, prendre un JCM800. Deux baffles 4x12 avec gamelles d'au minimum 100dB de rendement. Mettre tous les réglages aux alentours de 10 (pas 9 ni 11), jouer 3 à 4 secondes et OHHH miracle, tu n'entends plus le buzz!!!
j0k3335
Rivera a écrit :
Merci et désolé d'avoir répété une bêtise.


Non, n'aurais-tu pas confondu avec le FETRON que l'on trouvait dans les Mesa Boogie Mark 2B ?

Ce dispo avait été inventé pour se substituer aux tubes ( avant les transistors donc) et travaillait dans les mêmes styles de tension. Il y avait un switch pour basculer d'un Fetron à une 12AX7 : ça baissait un poil la tension mais on était dans les mêmes styles de valeurs .
ça sonnait très pur, très droit ... (un peu comme un Fet ?)

???
Musician: Someone who puts $50,000 worth of gear into a $5,000 car to drive 100 miles to a $50 gig.
L'intelligence artificielle ne fait pas le poids face à la stupidité naturelle !
Nous sommes composés de 65% d'eau et de ... 35% de questions ...
... le moment est venu, quand l'heure est arrivée ...
j0k3335
j0k3335 a écrit :
Par contre, j'ai bien aimé le FET. ( j'ai été tenté d'acheter un pédale qui reproduit le FET d'un Dumble ?!)


voici une démo :



bof, pas trop convaincu : je préfère mon clone de Jan Ray par exemple !
Musician: Someone who puts $50,000 worth of gear into a $5,000 car to drive 100 miles to a $50 gig.
L'intelligence artificielle ne fait pas le poids face à la stupidité naturelle !
Nous sommes composés de 65% d'eau et de ... 35% de questions ...
... le moment est venu, quand l'heure est arrivée ...
Rivera
  • Vintage Top utilisateur
j0k3335 a écrit :

Non, n'aurais-tu pas confondu avec le FETRON que l'on trouvait dans les Mesa Boogie Mark 2B ?

Ce dispo avait été inventé pour se substituer aux tubes ( avant les transistors donc) et travaillait dans les mêmes styles de tension. Il y avait un switch pour basculer d'un Fetron à une 12AX7 : ça baissait un poil la tension mais on était dans les mêmes styles de valeurs .
ça sonnait très pur, très droit ... (un peu comme un Fet ?)

???



J'ai condondu avec beaucoup de chose en FET, dont un qui marche ne +/-20v avec des Zeners en plus.
Cela dit, ca fait du 40V et mêm avce du 30 c'ets toujours beaucoup plus que dans les pédales où si on a du 24v, c'est deja le top
Ventes:
ISO Buffer SW LNA Custom, Mesa: Dos openback pour baffle Rectifier 2x12

Si les problèmes persistent, prendre un JCM800. Deux baffles 4x12 avec gamelles d'au minimum 100dB de rendement. Mettre tous les réglages aux alentours de 10 (pas 9 ni 11), jouer 3 à 4 secondes et OHHH miracle, tu n'entends plus le buzz!!!
Olric
  • Vintage Total utilisateur
La même vidéo qui a déjà été postée il y a quelques jours non ? Mais avec un titre différent, peut être le montage aussi.
La preuve en tout cas que le Dumbleator change vraiment le son.
Une fois que Robben a arrêté de l'utiliser, il n'avait plus le son des années 90/début des années 2000.
Je le vois aussi avec le Fuchs, l'utilisation de la boucle juste avec le câble change énormément de choses.
J'ose même pas imaginer le prix de ce truc, au moins 10 000$ à tous les coups...
Me tirez pas dessus, j'ai pas de PEA !
Doug_Watson
On entend vachement de buzz quand ça ne joue pas !

Dans le dumbelator, il n'y a pas grand chose... une triode et quelques R et C...
«Je ne suis pas sûr qu'on défende une civilisation en semant soi-même la barbarie.» E. Macron
Non, je n'ai pas rencontré Frankenstein et Epstein au Lichtenstein !
Doug_Watson
Triode... Je voulais dire une 12AX7 ! Les deux trois amplis à boucle que j'ai fait, je mets toujours une triode en cathode follower pour le Send et une triode avec gain faible pour le Return. La bête coupure avec juste deux jacks in out en plein milieu du circuit c'est pas top ! Et finalement, ma bidouille c'est ... un dumblatordu ! J'ai eu un "vrai" de Ceriatone dans les mains et c'est ça...

https://ceriatone.com/wp-conte(...)t.jpg
«Je ne suis pas sûr qu'on défende une civilisation en semant soi-même la barbarie.» E. Macron
Non, je n'ai pas rencontré Frankenstein et Epstein au Lichtenstein !
Rivera
  • Vintage Top utilisateur
Pour le coup, je vais pas dire de bêtise.
J'ai un ELI-1 avec mon TR Classic Reverb.
Je ne peux dire qu'une chose: le son Dumble qu'on entend partout, c'est quasiment toujours avec ce Dumbleator. Depuis que je l'ai, il y a clairement à l'écoute des étages de gain en plus.
Même si on ne met rien dans la boucle, il est presque indispensable pour avoir ce son tant recherché.

Par un concours de circonstance de garantie, il se trouve que j'en ai maintenant deux dont un qui ronfle.
Je l'ai bidouillé et je n'ai pas fait semblant, en changeant les filtrages, les différentes valeurs de condos et résistances entre les marques qui proposent cette interface, ça donne des couleurs différentes mais rien de drastique et tout en gardant l'identité sonore.
Pour ma ronfle, j'ai presque tout essayé, même intervertir le transformateur d'alim du modèle qui marche et bim, ça ronfle quand même.
J'ai refait tout le schéma de masse. Moins de souffle mais toujours la ronfle.
Bref, j'ai fini par renoncé.
Ventes:
ISO Buffer SW LNA Custom, Mesa: Dos openback pour baffle Rectifier 2x12

Si les problèmes persistent, prendre un JCM800. Deux baffles 4x12 avec gamelles d'au minimum 100dB de rendement. Mettre tous les réglages aux alentours de 10 (pas 9 ni 11), jouer 3 à 4 secondes et OHHH miracle, tu n'entends plus le buzz!!!
j0k3335
Rivera a écrit :
Pour le coup, je vais pas dire de bêtise.
J'ai un ELI-1 avec mon TR Classic Reverb.
Je ne peux dire qu'une chose: le son Dumble qu'on entend partout, c'est quasiment toujours avec ce Dumbleator. Depuis que je l'ai, il y a clairement à l'écoute des étages de gain en plus.
Même si on ne met rien dans la boucle, il est presque indispensable pour avoir ce son tant recherché.

Par un concours de circonstance de garantie, il se trouve que j'en ai maintenant deux dont un qui ronfle.
Je l'ai bidouillé et je n'ai pas fait semblant, en changeant les filtrages, les différentes valeurs de condos et résistances entre les marques qui proposent cette interface, ça donne des couleurs différentes mais rien de drastique et tout en gardant l'identité sonore.
Pour ma ronfle, j'ai presque tout essayé, même intervertir le transformateur d'alim du modèle qui marche et bim, ça ronfle quand même.
J'ai refait tout le schéma de masse. Moins de souffle mais toujours la ronfle.
Bref, j'ai fini par renoncé.



oui, je suis un peu de cet avis. Dans mes Fuchs, le "Dumblelator" est inclus ( une boucle active interne) et je m'en sers constamment. En principe j'ai toujours un delay ( pour avoir ce très court delay très sympa), mais je ne le met pas, je met un câble et je règle mes send et return pour avoir le son désiré

... par contre, malheureusement, après toutes tes manips, je ne peux pas trop t'aider pour ta ronflette
Musician: Someone who puts $50,000 worth of gear into a $5,000 car to drive 100 miles to a $50 gig.
L'intelligence artificielle ne fait pas le poids face à la stupidité naturelle !
Nous sommes composés de 65% d'eau et de ... 35% de questions ...
... le moment est venu, quand l'heure est arrivée ...
Rivera
  • Vintage Top utilisateur
j0k3335 a écrit :
... par contre, malheureusement, après toutes tes manips, je ne peux pas trop t'aider pour ta ronflette


C'est super sympa pour l'attention.
J'ai vraiment fait beaucoup de changements/modifs et rien n'y fait. L'autre marche bien. ALors en fait à part les minis différences d'implémentation, je vois pas! Un composant déféctueux... AARRRFFFFF
Ventes:
ISO Buffer SW LNA Custom, Mesa: Dos openback pour baffle Rectifier 2x12

Si les problèmes persistent, prendre un JCM800. Deux baffles 4x12 avec gamelles d'au minimum 100dB de rendement. Mettre tous les réglages aux alentours de 10 (pas 9 ni 11), jouer 3 à 4 secondes et OHHH miracle, tu n'entends plus le buzz!!!

En ce moment sur ampli et préampli guitare...