Preamp SLO 3 cannaux DIY

Rappel du dernier message de la page précédente :
fernandel
En fait je suis tres content du son de mon g5 c est un petit ampli qui a un super son clair et qui est tres dynamique
Je pense que c est surtout la cochonnerie de hp qu il y a derrière qui ne le fais pas trop

Pour avoir le son soldano je sais ce qu il me faudrais ce n est pas un super ampli de puissance ou des super gamelles , l ampli de puissance je pourrais me le monter ..
Non ce qu il me faudrais c est un local super bien isolé pour envoyer le bois et ca je suis pas pred d en avoir un ..
Alors en attendant le torpedo cab c est ce qui va le mieux avec mon preamp

Edit
Je pense que ca se rapproche plus du sp 77 car le canal clean sur le x88 est un canal a part ,
Sur le sp 77 on a la possibilité de faire la modif pour obtenir le canal crunch , c est juste une resistance en serie sur le trajet du signal et une autre a la masse
Sauf que sur le preamp musikding on switche n meme temps sur un autre tonestack pour obtenir un troisieme canal c est tout
Avec le midi ca fais une sorte de super sp 77

Au fait il me semble que c est le x99 qui est midi pas le x88
Obelix2
Le G5, en tout cas ceux que j'ai pu essayer issus des kits, c'est du TS HiFi : ce genre de choses ne souffrent aucune saturation : c'est très joli tant que tu restes en son clair, plus trop si u as du léger crunch, insupportable si tu pousses l'amp à toc pour faire du gros crunch. On avait déjà fait des essais de ce genre de trucs à l'époque où je me faisais la teub avec les tubeys : y'avait pas d'internet et à part récupérer sur du cadavre, c'était quasi impossible de pécho du TS d'ampli gratte, on avait alors testé avec du truc HiFi de chez Magnetic-France.
J'avais testé du G5 avec un Wizard, ce qui est déjà pas mal pour du HP de gros constructeur et de l'Electrovoice, autant dire de la grosse artillerie et ça ne le faisait pas non plus. Poussé à toc, c'est même un des sons de gratte les plus laids que j'ai connu... Maintenant, ça a pu changer depuis : c'était quand même il y a bien 5 à 7 ans.
Je pense sincèrement que t'aurais tout à gagner à essayer un TS de Champ12 : ce petit SE Fender en 6L6 sonnait vraiment bien cool (d'ailleurs, si tu idenifies le modèle exact qui était monté, sois gentil de me communiquer les réfs, ça peut servir si on me demande un petit ampli, faudrait que je retrouve mon reverse-engineering de cette bécane, j'avais relevé le typon et le layout à l'époque ). Je serai pas trop surpris qu'avec de très bons composants et une bonne alim, on puisse en tirer qqch d'assez proche d'une section de puissance Mesa
Sinon, en Soldano, tu sais, le petit Atomic sonne bien cool, la section de puissance peut être fort intéressante, reste à trouver ce qu'ils bourrent comme TS pour avoir le grain : pour du SLO, je sais quoi coller, là, j'ai pas cherché et ne le ferai que si on me demande un baby-SLO : pour mon usage perso, je suis plutôt grain british en EL84
"Le monde ne sera pas détruit par une bombe atomique, mais englouti par un fleuve de merde."
- Charles Bukowski
"Sauvez les végétaux et les forêts! Mangez du gibier!"-Obé

- Grattes+Basses : Vigier, Leduc, Patrice Blanc, Xavier Petit, J3guitares, Lâg, Roland, Danelectro, Art&Lutherie, PRS, Krappy, Ibanez, Hagström, Ovation, Aria, Eagle, Condé Hermanos
- Amps : Mesa-Boogie, Marshall, Soldano, Ampeg, Carvin, Pignose, Fender, ObLX, Telefunken, Traynor; Cabs : Electrovoice, Audax, JBL, Weber, Beyma
- FX : ObLX, Moog, EHX, Zvex, Eventide, TC, Lexicon, Rocktron, Roland, Yamaha, DLS, Boss, Ibanez, Rockman
- Analog synth : Oberheim, Roland, Cheetah, SIEL
Endorsé : Marc Dorcel, viande-chevaline.fr; distillerie Othon-Schmitt.lu
fernandel
On est bien d accord la dessus
Le g 5 n est pas fais pour cruncher
Par contre il encaisse super bien les pedales
C est un petit ampli sympa quoi
Obelix2
Je ne vois aucun intérêt à avoir un tubey qui ne fasse que du son clair et vire ignoble en crunch : un bon ampli à transos est tout à fait suffisant et bien - cher pour en arriver à ça
"Le monde ne sera pas détruit par une bombe atomique, mais englouti par un fleuve de merde."
- Charles Bukowski
"Sauvez les végétaux et les forêts! Mangez du gibier!"-Obé

- Grattes+Basses : Vigier, Leduc, Patrice Blanc, Xavier Petit, J3guitares, Lâg, Roland, Danelectro, Art&Lutherie, PRS, Krappy, Ibanez, Hagström, Ovation, Aria, Eagle, Condé Hermanos
- Amps : Mesa-Boogie, Marshall, Soldano, Ampeg, Carvin, Pignose, Fender, ObLX, Telefunken, Traynor; Cabs : Electrovoice, Audax, JBL, Weber, Beyma
- FX : ObLX, Moog, EHX, Zvex, Eventide, TC, Lexicon, Rocktron, Roland, Yamaha, DLS, Boss, Ibanez, Rockman
- Analog synth : Oberheim, Roland, Cheetah, SIEL
Endorsé : Marc Dorcel, viande-chevaline.fr; distillerie Othon-Schmitt.lu
dwarfman78
Obelix2 a écrit :

Perso, j'aurai profité de l'occase pour alimenter les filaments à la sauce CAE (bon, John Ssuhr a pas invené ça, c'est un vieux truc de HiFi à lampes qui doit dater des 60' )


Hello Obelix, ça fait plusieurs poste que tu radotes sur le fameux truc secret de CAE pour avoir une dynamique de ouf, tu peux préciser de quoi tu parles ou bien tu gardes jalousement le secret ?
T'as un trou là ... t'as rien là d'an !
Obelix2
Tu me confies ton ampli et je te fais ça dedans, ça m'évitera de radoter
"Le monde ne sera pas détruit par une bombe atomique, mais englouti par un fleuve de merde."
- Charles Bukowski
"Sauvez les végétaux et les forêts! Mangez du gibier!"-Obé

- Grattes+Basses : Vigier, Leduc, Patrice Blanc, Xavier Petit, J3guitares, Lâg, Roland, Danelectro, Art&Lutherie, PRS, Krappy, Ibanez, Hagström, Ovation, Aria, Eagle, Condé Hermanos
- Amps : Mesa-Boogie, Marshall, Soldano, Ampeg, Carvin, Pignose, Fender, ObLX, Telefunken, Traynor; Cabs : Electrovoice, Audax, JBL, Weber, Beyma
- FX : ObLX, Moog, EHX, Zvex, Eventide, TC, Lexicon, Rocktron, Roland, Yamaha, DLS, Boss, Ibanez, Rockman
- Analog synth : Oberheim, Roland, Cheetah, SIEL
Endorsé : Marc Dorcel, viande-chevaline.fr; distillerie Othon-Schmitt.lu
buz74
  • Special Total utilisateur
  • #126
  • Publié par
    buz74
    le
Bonjour à tous !

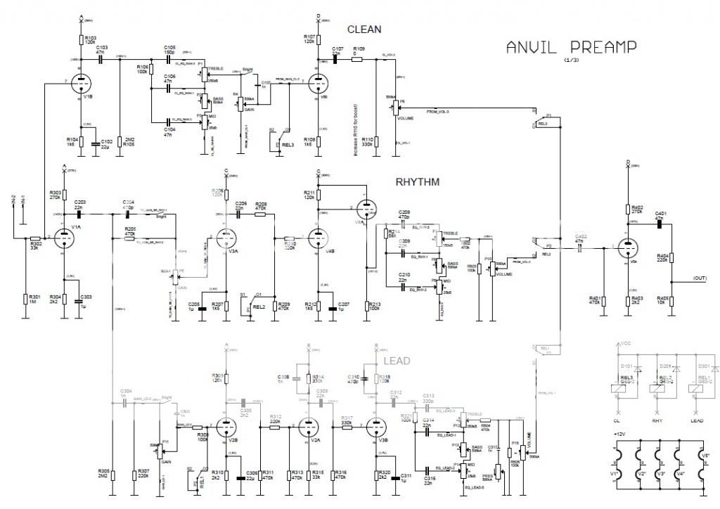
J'ai acheté le kit Anvil il y a maintenant 1 mois.

J'ai passé plusieures heures à le monter et j'ai fini hier soir.

Après un test rapide canal clair et crunch nickels, ça marche et ça sonne bien.

Par contre gros soucis sur le canal lead, quasi pas de son ou presque !!! Il est comme asthmatique, je dois mettre le gain et le vol à fond pour avoir un semblant de volume et le son est crade.

Ce matin je revérifie tout les câblages de tone-stack gain et vol de ce canal, pas de bug.
J'ai vérifié également les soudures sur le pcb et pas de problème non plus.
Par contre un truc me chiffonne : J'ai reçu avec le kit quatre relais de deux type différents, deux HFD3/5 FN20 montés sur les canaux clair et crunch et deux HFD3/5 FL05 posés sur le canal lead et le petit pcb de contrôle.
Est-ce que le problème pourrait venir de là d'après vous ?
pur produit de HAUTE savoie
Obelix2
t'aurais pas inversé les relais?
un son tout rikiki mais passant qd m^m ça peut être une coupure de liaison qq part entre deux demi tubes : h& oui, vu que le nuage d'électrons est commun, même ligne coupée, un tout petit peu de signal peut passer!
t'as peut être trop chauffé un composant ou un contact de support de tube foireux ou un lampe qui déconne ou une piste coupée ou une soudure sèche m^m si elle a l'air OK ou un câble ou un potar ou... prouuuuuuuuuuttttt!
En résumé : bon dimanche à débugger
"Le monde ne sera pas détruit par une bombe atomique, mais englouti par un fleuve de merde."
- Charles Bukowski
"Sauvez les végétaux et les forêts! Mangez du gibier!"-Obé

- Grattes+Basses : Vigier, Leduc, Patrice Blanc, Xavier Petit, J3guitares, Lâg, Roland, Danelectro, Art&Lutherie, PRS, Krappy, Ibanez, Hagström, Ovation, Aria, Eagle, Condé Hermanos
- Amps : Mesa-Boogie, Marshall, Soldano, Ampeg, Carvin, Pignose, Fender, ObLX, Telefunken, Traynor; Cabs : Electrovoice, Audax, JBL, Weber, Beyma
- FX : ObLX, Moog, EHX, Zvex, Eventide, TC, Lexicon, Rocktron, Roland, Yamaha, DLS, Boss, Ibanez, Rockman
- Analog synth : Oberheim, Roland, Cheetah, SIEL
Endorsé : Marc Dorcel, viande-chevaline.fr; distillerie Othon-Schmitt.lu
buz74
  • Special Total utilisateur
  • #128
  • Publié par
    buz74
    le
Erreur trouvée, la résistance sur la patte 1 de la lampe V2 (uniquement utilisée pour le canal lead) est une 330 ohm au lieu d'une 330 K ohm, merci Musikding ! du coup la loupiotte ne doit pas être correctement alimentée ( j'suis pas électro mais ça me semble être logique ).
J vais essayer de les contacter pour qu'ils m"en renvoient une à moins que je trouve ça plus prêt de chez moi ( rexel ? )
pur produit de HAUTE savoie
buz74
  • Special Total utilisateur
  • #129
  • Publié par
    buz74
    le
Bonjour,
Je continue sur le preamp Anvil.

Après l'avoir fini "stock" je compte faire deux trois modifs dessus. C'est pas que le son ne soit pas bon bien au contraire.

J'en appelle donc à tous ceux qui ont l'habitude de mettre les doigts là dedans, jeter un œil à ce que je compte faire et me dire si j'ai bon.

Tout premièrement ajouter un vol général en toute fin de circuit, pour ça je vais remplacer la résistance R405 par un potard de 25k lin.

Ensuite ajouter un contrôle de présence au canal 2, ça c'est tout simple il me semble il suffit que je copie ce qui est fait sur le canal 3.

Par contre là ça se corse, sur le canal 3 (sympa mais) pour les sons bien métal j'ai pour habitude de gonfler les mids avant la disto pour ensuite les creuser sur le tone stack après la disto. Ça me donne un son bien gras sur les mids tout en gardant des basses propres et précises et des aigus qui ne vrillent pas les tympans. Pour le moment je fais ça avec une pédale (ibanez tube king 999ht) mais ça serait top si je pouvais le faire directement sur le préamp.
AndyZeugs propose comme mid boost de rajouter une résistance en parallèle de R321 mais vu le schéma c'est post gain et donc pas ce que je souhaite. Voyez vous une piste, le top serait de foutre un potard pour pouvoir gérer ce boost sur les mids.

Je vais essayer de mettre le schéma du preamp

Merci d'avance pour votre contribution, d'ici peut je ferais une petite review dès que j'aurais fini ces modifs, en tout cas cet engin sonne du feu de dieu pourvu qu'on lui mette de bonnes grattes et qu'il soit correctement amplifié derrière. Il ne faut pas penser que cet juste un préamp hi gain.
pur produit de HAUTE savoie
buz74
  • Special Total utilisateur
  • #130
  • Publié par
    buz74
    le
[img]/[/img]()
pur produit de HAUTE savoie
Obelix2
Envisage plutôt le remplacement de R404+R405 par un potar à la louche entre 100k et 1M... je commencerai pas un 250k... L'Out étant bien sur au curseur.
Enfin, est-ce vraiment utile vu que chaque canal a son propre "master" ????
Citation:
Ensuite ajouter un contrôle de présence au canal 2, ça c'est tout simple il me semble il suffit que je copie ce qui est fait sur le canal 3.

La Presence ça n'existe pas sur les préamps vu que c'est un Feendback de la sortie HP réinjecté dans le déphaseur d'une section de puissance à lampes.

Citation:
Par contre là ça se corse, sur le canal 3 (sympa mais) pour les sons bien métal j'ai pour habitude de gonfler les mids avant la disto pour ensuite les creuser sur le tone stack après la disto. Ça me donne un son bien gras sur les mids tout en gardant des basses propres et précises et des aigus qui ne vrillent pas les tympans. Pour le moment je fais ça avec une pédale (ibanez tube king 999ht) mais ça serait top si je pouvais le faire directement sur le préamp.

Les utilisateurs de racks se livrent à ce sport via les multi Fx... idem pour une présence artificielle se limitant à la partie préamp ou la gestion du master-volume depuis un pédalier midi
Sinon, bon courage pour rajouter deux EQs dans ton préamp, surtout si tu veux rester dans du tout lampes.
Tu peux toujours voir à monter un tonestack juste avant le gain de l'étage Lead? Mais bon, les tone stacks, ça fait du cut, pas du boost, il en va de même pour une commande de présence qui est un truc actif à contrario des tonestacks qui sont passifs...

Citation:
Merci d'avance pour votre contribution, d'ici peut je ferais une petite review dès que j'aurais fini ces modifs
Suis pas certain qu'elles soient nécessaires : tu pars dans une conception trop tordue pour du préamp à lampes qui nécessiterait l'ajout de 1 ou 2 tubes alors que ces choses se gèrent tout simplement en externe ou avec un seul multi Fx doté d'une section pré-préamp en + de celle qui se met en boucle (i.e le MPX G2 chez moi) ou avec 2 multis (i.e couple GP8+Intellifex XL qui sont 'autour' de mon clone de 3+SE ou encore MPXG2+Eclipse, toujours chez moi)
Citation:
en tout cas cet engin sonne du feu de dieu pourvu qu'on lui mette de bonnes grattes et qu'il soit correctement amplifié derrière.
je veux bien te croire! Le gus n'a pas pris de gros risques en foutant un préamp de SLO en rack
"Le monde ne sera pas détruit par une bombe atomique, mais englouti par un fleuve de merde."
- Charles Bukowski
"Sauvez les végétaux et les forêts! Mangez du gibier!"-Obé

- Grattes+Basses : Vigier, Leduc, Patrice Blanc, Xavier Petit, J3guitares, Lâg, Roland, Danelectro, Art&Lutherie, PRS, Krappy, Ibanez, Hagström, Ovation, Aria, Eagle, Condé Hermanos
- Amps : Mesa-Boogie, Marshall, Soldano, Ampeg, Carvin, Pignose, Fender, ObLX, Telefunken, Traynor; Cabs : Electrovoice, Audax, JBL, Weber, Beyma
- FX : ObLX, Moog, EHX, Zvex, Eventide, TC, Lexicon, Rocktron, Roland, Yamaha, DLS, Boss, Ibanez, Rockman
- Analog synth : Oberheim, Roland, Cheetah, SIEL
Endorsé : Marc Dorcel, viande-chevaline.fr; distillerie Othon-Schmitt.lu
buz74
  • Special Total utilisateur
  • #132
  • Publié par
    buz74
    le
Je me doutais bien que rajouter un mid boost pre gain ne serait pas simple, je me disais que c'était peut être faisable en "insérant" un circuit choppé sur GuitarFX Layout (ou autre) de type tube screemer en tout début du circuit du canal 3. Par contre vu que le signal est déjà passé par la V1 je sait pas si c'est possible vu qu'il est déjà "amplifié".
En fait je voulais faire ça sur ce canal ET encore rajouter par dessus un potard de mix me permettant de rajouter une pointe de son clean en sortie toujours dans le but d' avoir le beurre et l'argent du beurre, à savoir une bonne grosse disto ET une précision de diable. Réussir à monter sur un canal ce qui se fait (et que j'aime bien comme son) en studio sans avoir à mettre un tas de matos pour un son.
pur produit de HAUTE savoie
Obelix2
Avoir par ex un MPX G2 bossant en conjonction avec un préamp en rack, j'appelle pas vraiment ça avoir tout un tas de matos et au prix où ça se négocie d'occase (en gros le même que pour juste le delay Moog en 2e main), vu le boulot que ça te fait, c'est une adjonction assez superbe à tout préamp en rack et qui te fera tout à fait le boulot en question, tube screamer (analogique) et tone stack actif (donc avec boost) compris (et qq autres trucs : LFO, env-follower, dBx). Et en boucle, t'as bien sur accès jusqu'à un EQ paramètrique 4 bandes et d'autres filtres que tu peux d'ailleurs tout à fait placer en pré-préamp aussi=> T'as tout ce qu'il faut pour qu'un préamp 3 canaux (ou +) se comporte comme s'il était programmable. Je trouve que 2 défauts à cet engin : sur les 300 patches, il n'y en a que 50 'user' (mais ça tient + de 'songs' que de patches 'classiques') et j'aurai préféré une interface à la sauce Rocktron ou TC qui restent quand même + conviviales qu'un petit LCD 2*32 caractères parce qu'avec près de 90 Fx à bord (pas en simultané, ouf!) pour un total de 2k paramètres, ben... vaut mieux acheter le petit éditeur vendu par un gus sur AF pour pas cher et faire ça... à l'ordi!
Sinon, un couple GP8+G-Force, ça doit pas être crade non plus...

Rien t'interdit de bourrer 2 EQs ou une screamer+EQ dans ton coffret, mais va falloir refaire ta face avant et si l'Anvil est gaulé comme un 3+SE avec les potars sur une grande carte se vissant ensuite derrière la face avant, t'es pas dans la merde Et tu vas pas être emmerdé question switching...

c'est pas toujours une bonne idée de la jouer "puriste" et tout attendre d'un préamp seul
"Le monde ne sera pas détruit par une bombe atomique, mais englouti par un fleuve de merde."
- Charles Bukowski
"Sauvez les végétaux et les forêts! Mangez du gibier!"-Obé

- Grattes+Basses : Vigier, Leduc, Patrice Blanc, Xavier Petit, J3guitares, Lâg, Roland, Danelectro, Art&Lutherie, PRS, Krappy, Ibanez, Hagström, Ovation, Aria, Eagle, Condé Hermanos
- Amps : Mesa-Boogie, Marshall, Soldano, Ampeg, Carvin, Pignose, Fender, ObLX, Telefunken, Traynor; Cabs : Electrovoice, Audax, JBL, Weber, Beyma
- FX : ObLX, Moog, EHX, Zvex, Eventide, TC, Lexicon, Rocktron, Roland, Yamaha, DLS, Boss, Ibanez, Rockman
- Analog synth : Oberheim, Roland, Cheetah, SIEL
Endorsé : Marc Dorcel, viande-chevaline.fr; distillerie Othon-Schmitt.lu
buz74
  • Special Total utilisateur
  • #134
  • Publié par
    buz74
    le
C'est clair je me doute bien que le multi est un super outil, j'avais déjà bien guetté ce qu'il existe sur le marché.
Le soucis c'est que tout mon barda est piloté par un GLab GSC3 dont le midi 1 pilote un BC1, le midi 2 deux splitters en parallèle pour les effets stéréo post préamp et le midi 3 l'anvil, et vu qu'il ne peut piloter que 3 signaux midi ben je suis cuit.
Après j'ai un petit soucis avec le signal numérique, je trouve que la conversion bouffe pas mal de dynamique, bon en même temps je n'ai essayer que du matos un peu chip en numérique, genre tonelab, les premiers pod, roland cube ...
Mon idée pour mon rack était de garder le signal au maximum analogique, que le numérique n'intervienne que pour le switching ou sur certains effets ou y a pas le choix (réverb et délai stéréo) et dans ce cas que le signal dry reste ana.
pur produit de HAUTE savoie
buz74
  • Special Total utilisateur
  • #135
  • Publié par
    buz74
    le
En même temps c'est vrai que ce lexicon a plutôt l'air bien foutu et ultra paramétrable, le truc c'est que ça fout au placard tous mes effets post disto.
A méditer donc
pur produit de HAUTE savoie

En ce moment sur ampli et préampli guitare...