'60s Vox/JMI AC4 TV-style "clone"

Forum
Rappel du dernier message de la page précédente :
nasdak
  • nasdak
  • Custom Top utilisateur
  • #30
  • Publié par
    nasdak
    le 05 Fév 2021, 10:52
oldamp a écrit :
Si tu ramènes l'OT directement en sortie de redresseuse ça apporte quand même pas mal de ronflette je trouve... Je mets tjours au moins 250/300 ohms en 1ère cellule, quitte à avoir une cellule de plus.


ben comme n'importe quel champ l'OT en sortie de redresseuse
oui une cellule en plus c'est forcément mieux mais bon c'est plus le même schéma
nasdak
  • Custom Top utilisateur
  • #31
  • Publié par
    nasdak
    le
strat777 a écrit :
salut oldamp ,
je n'ai pas bien compris le coup de la resistance de 250 a 300 ohm entre le point millieu de l'OT et la redresseuse ( qui sera une 5Y3 dans mon cas )
tu la met ou exactement ?
merci

juste une R entre la sortie de la redresseuse et le 1er condo de filtrage, pour filtrer un peu +
et pour faire mieux, tu mets aussi un condo entre la redresseuse et la masse
tu rajoutes une cellule RC, quoi
ChopSauce
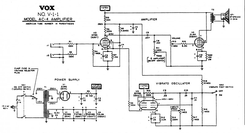
Avec des images ça va mieux, de suite :
(au moins pour moi ... )

Sur le champ, le transfo est connecté directement en sortie de redresseuse




Sur l'AC4 le transfo est connecté après le premir filtre (R,C)



Dans le premier cas, je suis de l'avis d'oldamp, c'est un peu bruyant/pas assez bien filtré - pour un single ended(*) - et une bonne raison pour m'en tenir au schéma d'origine, à ce niveau.

(*) Un push-pull n'est pas sujet aux même considération, NB.
strat777
ok je vois
je ne conaissait pas l'astuce
merci pour ces eclaircissements
strat777
petite question bete
sur mon AC15 je monte un brilliance switch avec plus d'option que celui d'origine comme j'ai un rotary 6 position autant en profiter
j'ai vu ca sur plusieurs schema , mais sur celui de tube town je m'interroge sur la presence d'une R d'1M5 en parralelle avec le condensateur de 300Pf ?

https://www.tube-town.net/cms/(...)m.pdf

j'aimerais comprendre le pourquoi de cette résistance


merci

shop sauce j'espere ne pas poluer ton post avec cette question
ChopSauce
Ce n'est pas con de poser tes questions ici. Je ne sais pas si j'y répondrais sinon ...

Ou alors j'arrête de répondre, pour te motiver à ouvrir ton sujet ...
(sérieusement, ce serait plus facile pour suivre)

En attendant, ton schéma me rappelle un truc, comme nasdak parlait de la résistance (R6) de grille de l'EF86, changée à 1M.

En fait, avec le montage que tu présentes, le gain est très élevé et la résistance de 4M7 de l'AC4 limite le courant. Ca bride l'ampli mais ... ça évite la microphonie précoce, disons ...

Pour ton switch, pourquoi ne pas oublier ça et pomper sur le Matchless - de mémoire, je crois bien ?

EDIT : genre



Perso, maintenant que j'ai goûté au tone-stack post MOSFET-follower, je ne m'embêterais pas avec un switch, mais peut-être c'est parceque je n'ai jamais essayé ?

Tu habites où ? Il faudrait que tu essayes mon (Z4) montage avec l'EF86 derrière une triode, suivie d'un tone-stack. Je suis en train de le re-découvrir. C'est quand-même pas mal.
strat777
oui c'est marrant parce que le switch matchless que tu propose c'est en gros ce que j'ai prévu de faire ( ca doit etre la que la pompé sluckey pour son dual lite )
http://sluckeyamps.com/dual_li(...)e.pdf

je m'interrogeais juste sur la raison cette R en parallèle sur le schema TT

pour l'histoire du mosfet sur ton schema j'avoue etre totalement inculte sur le sujet et concrètement je ne vois pas l'effet que ca peut avoir sur le voicing de l'ampli


sinon j'habite en region parisienne quand j'aurais monté l'ampli ca pourrait etre sympa de faire un test des deux cote a cote
ChopSauce
Le MOSFET permet d'abaisser l'impédance de sortie de l'EF86, de façon à pouvoir placer un tone-stak en aval.

Avec une triode en cathode-follower ce serait pareil mais le MOSFET coûte que dalle, ni en euros, ni en Ampères ...

Sans ça, il ne reste plus qu'à couper plus ou moins de basses avec un sélecteur et des condensateurs de liaison de valeurs différentes - ce qui est moins ... polyvalent ?

La R m'évoque un moyen d'éviter les "plops" au changement, mais placée là ...

Si tu parles Allemand, il y a un forum TT

En ce moment sur ampli et JMI...