'60s Vox/JMI AC4 TV-style "clone"

Forum
Rappel du dernier message de la page précédente :
strat777
super sympa shop , mais pour le vox je n'ai meme plus le transfo de sortie ( je l'ai filer a un pote )
en ce moment je reflechis a me recabler mon marshall en style plexi sur un canal et style AC 15 sur un autre
avec un VRM
merci quand meme
ChopSauce
Oui, moi aussi j'ai d'autres projets. En fait j'avais acheté ce transfo - en profitant d'une autre commande - pour vitaminer mon variant d'AC4, qui a un transfo (TT30) plus/trop petit, mais je ne suis pas prêt de le refaire.

VRM c'est pour régulation de voltage, je suppose?

On a des projets assez similaires, on dirait - à ceci prêt que le mien paraît plus typé US ...

Tu vas te donner la peine d'utiliser un relais, pour avoir le changement de canal au pédalboard? J'ai assez longuement hésité vu les kit Tube Town ...
strat777
non pas de relais je suis un adepte des design assez épurés et des circuits simple
j'ai deux pistes principales

http://sluckeyamps.com/dual_li(...)e.pdf

et le tmb EF86

http://www.ceriatone.com/ceria(...)e.jpg

le sluckey a un switch pour passer d'un preamp a l'autre
le ceriatone a carrement deux entrées separés

mais je suis encore en phase d'etude des differents circuits
ce sera probablement un mix des deux mais j'aime assez l'idee d'une partie puissance commune et de deux "preamp" séparés

sinon le VRM c'est exactement ca , j'ai un petit kit chez moi qui traine depuis des lustres , j'aimerais bien essayer pour voir si ca marche vraiment

c'est ca

https://www.trinityamps.com/do(...)3.pdf
ChopSauce
strat777 a écrit :

sinon le VRM c'est exactement ca , j'ai un petit kit chez moi qui traine depuis des lustres , j'aimerais bien essayer pour voir si ca marche vraiment

c'est ca

https://www.trinityamps.com/do(...)3.pdf


C'est le (VVR) circuit ce que je compte monter dans mon Deluxe.

Tu habites où, au fait ? Si tu es pas loin de chez moi, je te ferais volontiers essayer la variation sur le circuit d'AC4 dont je t'ai parlé plus haut.



Le circuit ressemble à ça :
(j'ai gardé le lien direct vers l'image, qui est assez grande pour bien voir - faire afficher image)



Comme je l'ai monté dans un boitier de chargeur de batterie, le montage est trop compact (les lampes trop proches) pour être assez silencieux mais ça donne une idée du potentiel du circuit.

En gros :

1. en entrée, une triode amplifie le signal pour exploiter au mieux la pentode (EF86) derrière. Dans ce montage, la 2-ième triode est utilisée pour mixer le signal avec une entrée aux mais ce pourrait être un deuxième canal avec un voicing un peu plus marshallesque (genre 680n à la cathode, etc) ;

2. un potentiomètre de gain permet de "pousser l'EF86 dans la saturation" sans avoir besoin de pousser le gain de l'EF86. Là j'ai adopté un gain de l'ordre de 70-80 (de mémoire) exactement comme recommandé par Merlin. Ce qui est de l'ordre de 2 à 3 fois moins que d'habitude ;

3. un Mosfet (monté en cathode-)follower permet d'abaisser l'impédance de sortie, après l'EF86. On peut ainsi monter n'importe quel tone stack qui irait habituellement derrière une triode. Là c'est un Vox mais ce pourrait être un Marshall, un James, etc ;

4. un potentiomètre après le tone stack sert de master volume.


En résumé, les avantages de ce montage :

- la saturation de pentode (préamp) à volume de chambre ;
- un vrai tone stack (celui que tu veux ... ) ;
- un mode de fonctionnement plus fiable pour l'EF86 ;
- et tu as toujours tes deux canaux avec le minimum de lampes.

L'idée n'est pas de moi - je le précise bien - mais comme je lisais pas mal de commentaires (Merlin Blencowe, surtout) sur le sujet du Vox AC4, j'ai un peu poussé les membres du forum PG5, qui ont accepté d'aller au bout de l'idée. C'est le montage qui en est ressorti.
ChopSauce
Et pour ainsi dire clore le topic sur ce petit "clone" les incontournables "gutshots" :





à comparer avec l'original :



En sachant que ce "clone" a quelques ajouts, dont le potentiel moyen du circuit de chauffage élevé à celui de la cathode de la lampe de puissance & un schéma de masses révisé, pour réduire le bruit de fond.
strat777
super interessant ce petit circuit

l'entree aux en pratique elle sert a quoi ?
ChopSauce
Ca me sevait à brancher la carte son de l'ordi. Je voulais quelque chose à la fois du Fender Greta et du Vox AC4, à la base.

Comme une triode suffit avant l'EF86, il en restait une inutilisée. J'ai essayé différentes choses, dont un "cold clipper" façon Trainwreck - super sympa - mais c'était (trop) polluer le signal d'entrée que d'avoir une lampe pour des étages de préamp aussi éloignés.

Dans cette config. le mixage des entrées permet de limiter énormément le bruit (ce n'est pas pour rien que le Greta a besoin d'une self en alim, je dirais)

En pratique, il y a mieux à faire : deux canaux d'entrée guitare, par exemple.
(parceque le backing track à "pleine distortion" c'est moche ... )
strat777
ha ok je comprend
oui en effet dans la theorie ca peut etre sympas pour envoyer des backing track mais effectivement ca ne marche qu'en clean
strat777
sinon en HP j'ai un greenback G12M heritage en HP pour mon hybride marshall/Vox
pour le canal marshall pas de soucis
mais sur le canal vox je n'ai aucune idee de ce que ca peut donner
tu as une idee sur le rendu d'un G12m sur un ampli type vox ?
j'aurais peut etre des modifs a appliquer sur le circuit Vox pour le marier au greenback ?
ChopSauce
C'est une question inhérente à ton projet et qui n'est pas spécifique à ce genre de circuit, puisque comme je l'ai écrit, on peut parfaitement remplacer le tone stack Vox par un Marshall.

C'est à Steve Luckey que tu devrais peut-être poser la question. Lui ou un de ses potes, sur un forum anglo-saxon ?

Je ne suis pas très compétent en matière de HP, d'une part, et le sujet me paraît être vraiment très subjectif, d'autre part.

Ceci étant, je crois me souvenir que les Vox AC4HW (certes sans EF86) étaient équipés de Greenback d'origine ...
nasdak
  • Custom Top utilisateur
  • #25
  • Publié par
    nasdak
    le
ChopSauce a écrit :
La lampe de puissance ?

J"ai augmenté la valeur de la résistance de cathode (à 180 Ohms) pour ne pas qu'elle sur-dissipe, mais à part ça ?

Le trémolo n'est pas très subtil mais bien dans l'esprit "d'époque", je trouve. J'ai monté une résistance de 150k pour limiter un peu l'intensité.


tu gagnes un peu de puissances avec le primaire du transfo de sortie au niveau du premier noeud, puis la G2 après la première R de filtrage. comme les 5F1 quoi !

Tu as aussi de la tension sur le footswitch de trem...

Sinon, tu as suivi le layout original je trouve ça cool !!!

J'ai retrouvé ce que j'avais fait sur le mien :


EF86 part :
R8 changed to 1M (as in the AC15) (plus de gain !)

Power supply :
C5 changed to 32uF (meilleur filtrage, à l'époque les condos coutaient une blinde)
grid leak resistor moved to the input jack (a la fender)
grid stopper changed to 33k

EL84 :
screen grid resistor added (2K 2w) (pour protéger la EL84)
OT connected to first filter capacitor (before the R3)
(this way the screen grid voltage is just some volts under the plate voltage)

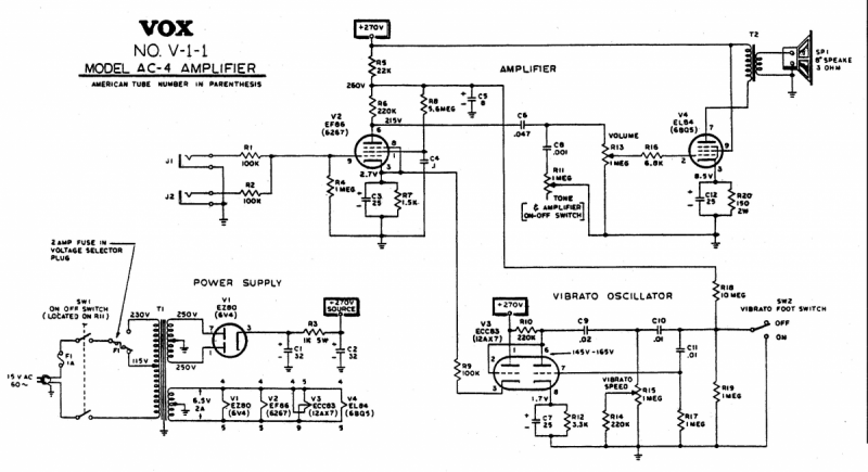
ac4 schema original
ChopSauce
Oui, bien sûr la résistance de grille (1k) sur l'EL84. J'avais oublié ça aussi ...

Et pas que ça ...

Les entrées "type Fender" ... ben oui, j'ai fait pareil aussi ! Hi et Lo (68k, 68k, 1M) normal quoi ...
(de toute façon c'est mieux à tout point de vue)

Pour le layout d'origine, le souci est que "tout "est monté sur des tourelles isolées (y compris le bus de masse). Je n'avais pas capté ça, quand j'ai décidé ce montage ...

Sur barettes à cosses ce ne serait pas plus mal ...

Pour ce qui est de R8 à 1M, j'ai vu ça aussi et ... l'on m'avait même expliqué comment calculer à quel gain ça correspondant pour l'EF86, mais je suis feignant et je l'ai gardé tel quel.
oldamp
  • Vintage Méga utilisateur
  • #27
  • Publié par
    oldamp
    le
Si tu ramènes l'OT directement en sortie de redresseuse ça apporte quand même pas mal de ronflette je trouve... Je mets tjours au moins 250/300 ohms en 1ère cellule, quitte à avoir une cellule de plus.
strat777
salut oldamp ,
je n'ai pas bien compris le coup de la resistance de 250 a 300 ohm entre le point millieu de l'OT et la redresseuse ( qui sera une 5Y3 dans mon cas )
tu la met ou exactement ?
merci
ChopSauce
Je crois qu'on parle d'AC4, là ...

Perso, je trouve qu'il fait déjà assez de bruit comme ça. Si j'avais voulu plus de volume sonore, j'aurais monté un push-pull.
nasdak
  • Custom Top utilisateur
  • #30
  • Publié par
    nasdak
    le
oldamp a écrit :
Si tu ramènes l'OT directement en sortie de redresseuse ça apporte quand même pas mal de ronflette je trouve... Je mets tjours au moins 250/300 ohms en 1ère cellule, quitte à avoir une cellule de plus.


ben comme n'importe quel champ l'OT en sortie de redresseuse
oui une cellule en plus c'est forcément mieux mais bon c'est plus le même schéma

En ce moment sur ampli et JMI...