Problème Multi Fuzz

  • #1
  • Publié par
    N3oL1nK
    le
Bonjour à tous,

Durant le confinement, j'ai décidé de me lancer dans un projet de pédale DIY sur lequel je lorgnais depuis un moment déjà : https://www.instructables.com/(...)aces/
En gros, il s'agit d'une pédale multi-fuzz dont les réglages peuvent s'effectuer avec 4 switchs rotatifs de 6 positions (2P6P) et 3 potentiomètres : Tune, Gain et Volume.

J'ai d'abord effectué le montage sur une plaque d'essai (la configuration la plus simple, puis 1 switch, puis 2 switchs, etc.) et cela fonctionnait bien

Puis j'ai commencé par câbler/souder sur veroboard, et bim, depuis, plus rien ne fonctionne.

J'ai suivi 2 articles sur le (super) site : Coda-Effects pour débogguer le montage.
Je peux donc écarter les erreurs suivantes (même si j'ai pu louper des choses dans ma verif) :
- Inversion câbles IN / OUT
- Câblage du true bypass
- Alimentation
- Polarité des composants (quoi que, j'ai toujours des doutes sur les transistors)
- Placement des composants

Je me suis confectionné un audio probe https://www.coda-effects.fr/20(...).html et je ne comprends pas le résultats des tests :
- pédale off (led éteinte) > Jack IN vers Jack OUT OK, j'entends le signal du looper sans effet
- pédale on (led allumée) >
- IN vers début du circuit OK
- IN vers le 1ère capa OK
- IN vers la base du 1er transistor OK
- et c'est fini, le signal ne passe à aucun autre endroit.

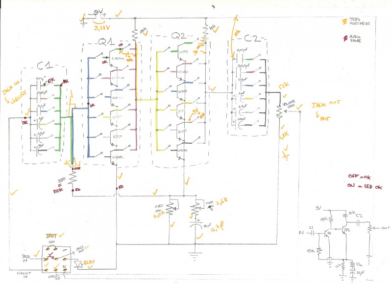
Voici le schéma de la pédale, ainsi que des tests que j'ai effectué au multimètre ou avec l'audio probe.


https://i.ibb.co/fnzgjmg/num-r(...)4.jpg

Merci d'avance à quiconque aurait le courage de regarder , Cela fait plusieurs jours que je cherche la panne sans succès
Je peux bien sûr ajouter des photos si cela peut aider.

Nicolas
jeff10
  • Vintage Top utilisateur
  • #2
  • Publié par
    jeff10
    le
Quels sont tes transistors?
  • #3
  • Publié par
    N3oL1nK
    le
J'en ai 6x2, dans l'ordre :
- 2N3904
- 2N2222A (DLI)
- 2N5088
- BC537
- BC547
- 2N2102

J'ai conscience qu'ils ont des polarités différentes. Les 2N3904 et 2N5088 sont à mettre dans un sens, les BC dans un autre sens, et les 2N2102 et 2N2222A dans un autre.
J'essaye d'uploader un dessin pour indiquer leurs sens ce matin. (une photo de rendrait pas grand chose avec les 6 câbles par émetteurs et collecteurs).

[edit] voici le schéma :

https://ibb.co/8NGzsNg
  • #4
  • Publié par
    N3oL1nK
    le
J'ai oublié de le préciser, mais sur le schéma, c'est une "vue" du dessus.
Les lignes vertes représentent les pistes/
Donc sur mes lignes Q1 et Q2, les émetteurs sont communs et les collecteurs et bases sont câblés sur les switchs 2P6P (la couleur des points corresponds à la couleur des câbles pour que je m'y retrouve )
  • #5
  • Publié par
    N3oL1nK
    le
Je peux aussi ajouter 2 photos avant soudure des fils, mais je ne pense pas que cela va aider ^^




(l'ordre des transistors est celui cité dans un message plus haut)

J'ai retenté de faire mon montage sur plaque d'essai, et je ne comprends pas. je n'ai plus aucune saturation.
Le son sort à peine modifié (il peut de filtre sur les graves ou les aigus, mais rien d'autres).

Je pense que j'ai le nez dessus depuis trop longtemps, impossible de voir l'erreur.
corto30
  • #6
  • Publié par
    corto30
    le
essaie avec un seul c1 q1 q2 c2, si possible sur des connecteurs reperes ebc pour en tester plusieurs. et sans les 6p2t
Nutrisco et Extinguo
  • #7
  • Publié par
    N3oL1nK
    le
Merci Corto pour ta réponse
C'est ce que je fais sur ma plaque d'essai et cette fois ci l'erreur venait bien du sens d'un transistor (le BC et les 2N avec les mêmes boitiers...).

Schéma simple (1x C1 Q1 Q2 C2 => ça marche)
J'ajoute le 2P6P sur Q1. Quand ça sera OK j'ajouterai un autre 2P6P sur Q2.

Si cela fonctionne (comme cela avait déjà fonctionné) je comparerai au multimètre et à l'audio probe ma pédale soudée et ma plaque d'essai.
  • #8
  • Publié par
    N3oL1nK
    le
J'ai fini par trouver !
J'ai vérifier les transistors dans tous les sens... mais mal sur les switchs 2P6P.
Le fil commun au collecteur et celui des bases étaient inversés sur les switchs.

Une fois cette erreur corrigée, la pédale fonctionne... (sauf 2 transistors sur positions du switchs Q2... probablement un problème de contact ou de soudure.

Merci Corto30 et Jeff10 d'avoir essayé
corto30
  • #9
  • Publié par
    corto30
    le

si tu peux faire un retour sur comment ça sonne je suis preneur : ça fait que de la fuzz ou tu peux avoir de l'overdrive plus ou moins méchant ? avec un simple, un double ?
merci
Nutrisco et Extinguo
J'essayerai de faire un petit enregistrement pour montrer quelques nuances.

Globalement ce sont des sons très Fuzz, mais en jouant sur le Tune, le Gain et les différentes possibilités, il est possible d'avoir des sons plutôt tranchants et d'autres plus crémeux.

La majorité semble quand même bien gras (dans le bon sens du terme
corto30 a écrit :

si tu peux faire un retour sur comment ça sonne je suis preneur : ça fait que de la fuzz ou tu peux avoir de l'overdrive plus ou moins méchant ? avec un simple, un double ?
merci


J'ai enregistrer des samples audios ce midi (en 3 min, il s'agit juste de tests de sons).

Test 1 : https://clyp.it/twvbkugw?token(...)dacd2
Test 2 : https://clyp.it/f3xjlb5n?token(...)4a678

Je joue d'abord avec les switchs 6 positions puis sur les potards de gain/tune/volume sur le 2ème enregistrement.

(je joue sur un type Les Paul : ESP LTD EC-1000 / Micro Seymour Duncan)

En ce moment sur effets...