Les amplis Dumble...

Rappel du dernier message de la page précédente :
Olric
  • Vintage Total utilisateur
  • #346
  • Publié par
    Olric
    le
Toutes les interviews que j'ai lu de lui, ainsi que les témoignages de son tech, parlaient de deux Dumble uniquement.
Me tirez pas dessus, j'ai pas de PEA !
j0k3335
Olric a écrit :
Toutes les interviews que j'ai lu de lui, ainsi que les témoignages de son tech, parlaient de deux Dumble uniquement.

allez, je vais foutre ma merde:

Il aurait eu effectivement des modifications de combo en tête et, lors de modifications ( low plate-> Skyline, etc... ...) des changement de tolex ( style Vox, différentes couleurs ...),

MAIS, de plus il en aurait eu TROIS: le #102, le #124 ce sont les plus fameux, mais il aurait eu aussi à une certaine époque le #148 comme backup.

... non, ce n'est pas Robben qui me l'a dit autour d'une bière: tout cela est sur The Amp Garage ( et j'espère que j'ai bien retranscrit )
Musician: Someone who puts $50,000 worth of gear into a $5,000 car to drive 100 miles to a $50 gig.
L'intelligence artificielle ne fait pas le poids face à la stupidité naturelle !
Nous sommes composés de 65% d'eau et de ... 35% de questions ...
... le moment est venu, quand l'heure est arrivée ...
Olric
  • Vintage Total utilisateur
  • #348
  • Publié par
    Olric
    le
Ok, c’est fort possible. C’est marrant, son tech des années 2000 ne semblait pas connaître cet ampli.
Me tirez pas dessus, j'ai pas de PEA !
j0k3335
Olric a écrit :
Ok, c’est fort possible. C’est marrant, son tech des années 2000 ne semblait pas connaître cet ampli.


... OU: faut-il croire tout ce qui est raconté sur The Amp Garage ?

c'est aussi le siège d'une petite guéguerre de celui qui connait le mieux, de celui qui maîtrise le plus
... et, maintenant, de celui qui deviendrait -de fait, le digne successeur

... en terme de " ce qui il a dans les amplis Dumble, principalement ceux de Larry Carlton et Robben Ford, ", je mettrai, loin devant, BLUDOTONE, car Brandon a eu à plusieurs reprises ces amplis en maintenance (quand HAD était malade) ... donc ...

Maintenant en terme " d'histoire", tout le monde y met son grain de sel et parfois on tombe sur des "mal-intentionnés" ( n'est-ce pas M. Andy ) ou un bon paquet de fabulateurs.

... après, va faire ton tri ... :pleurs:

allez, pour revenir à des choses plus sympas et plus concrétes, à savoir des amplis "Dumble-like",
justement, Bludotone vient de sortir un nouveau monstre qui a l'air assez bluffant:

New Bludo


Je n'ai pas encore tout lu MAIS les grandes lignes:
. un clean beaucoup plus dans l'esprit BLACKFACE
. ... MAIS une OD encore plus fluide, liquide ...

... bon allez je vais allez lire la suite et essayer de trouver un essai
Musician: Someone who puts $50,000 worth of gear into a $5,000 car to drive 100 miles to a $50 gig.
L'intelligence artificielle ne fait pas le poids face à la stupidité naturelle !
Nous sommes composés de 65% d'eau et de ... 35% de questions ...
... le moment est venu, quand l'heure est arrivée ...
j0k3335
... bah, la voilà la démo !

... oui, ça sonne ... et beaucoup de possibilités et ça a l'air très précis, très subtil !


je vous laisse juger

( écoutez l'OD à 6:18 : bon on aime ou pas, MAIS là on entend que ce n'est pas une pédale ... d'ailleurs marrant, parce qu'il parle au tout début d'un truc qu'il aurait développé avec le "concepteur de la Zendrive " ... je n'ai pas tout compris un "tube simulateur " ??? ... trop vite pour mon anglais )

... mais je viens de réaliser que je me suis quand même trompé de topic ... j'aurai du prolonger tout cela sur le topic des Dumble Like DÉSOLÉ
Musician: Someone who puts $50,000 worth of gear into a $5,000 car to drive 100 miles to a $50 gig.
L'intelligence artificielle ne fait pas le poids face à la stupidité naturelle !
Nous sommes composés de 65% d'eau et de ... 35% de questions ...
... le moment est venu, quand l'heure est arrivée ...
j0k3335
Olric a écrit :
Ok, c’est fort possible. C’est marrant, son tech des années 2000 ne semblait pas connaître cet ampli.


voilà mes sources:

"When RF got #102 in 1982 it was mounted in a usual 4th generation "classic" ODS cabinet ...

AFAIK Robben Ford's first Dumble ODS #102 stayed a "classic" ODS and in its original Vox grill cabinet until at least June 1990 and then was updated to skyline specs and fitted into the black "cross bar" cabinet.
...

Here in June 1990 this "goldscript" backup amp #148 is still in its original tan cabinet. Later this backup amp (# around 14X AFAIR) was mounted into the green combo cabinet and now it is mounted in the black tolex cabinet. #102 is mounted today in the original tan cabinet of this "goldscript" backup amp.

Here’s a picture of #102 still its original Vox grill cabinet (Miles Davis tour 1986): http://www.gettyimages.com/det(...)38837
..."

Le gus ( Talbany ) un constructeur, est assez sympa, assez humble et ne rentre pas dans les catégories d'affabulateurs, de nuisibles que j'évoquai, alors va savoir ?!

il y a aussi ce post :

"Re: Robben Ford has sold his spare Dumble
It was also mentioned in the guitar wanker podcast may 22 (around 43-45min) Martin posted in a thread.
It was mentioned it probably was taken to Dumble to work out a deal.
Maybe #148, don't' know how much it went for.
"
... mais, bon, dans l'absolu ce n'est pas très important
... ça l'aurait été si ... cela avait été moi l'acheteur
Musician: Someone who puts $50,000 worth of gear into a $5,000 car to drive 100 miles to a $50 gig.
L'intelligence artificielle ne fait pas le poids face à la stupidité naturelle !
Nous sommes composés de 65% d'eau et de ... 35% de questions ...
... le moment est venu, quand l'heure est arrivée ...
room135
  • Vintage Total utilisateur
j0k3335 a écrit :
... bah, la voilà la démo !

... oui, ça sonne ... et beaucoup de possibilités et ça a l'air très précis, très subtil !


je vous laisse juger

( écoutez l'OD à 6:18 : bon on aime ou pas, MAIS là on entend que ce n'est pas une pédale ... d'ailleurs marrant, parce qu'il parle au tout début d'un truc qu'il aurait développé avec le "concepteur de la Zendrive " ... je n'ai pas tout compris un "tube simulateur " ??? ... trop vite pour mon anglais )

... mais je viens de réaliser que je me suis quand même trompé de topic ... j'aurai du prolonger tout cela sur le topic des Dumble Like DÉSOLÉ


Ça fait tellement du bien d'écouter des démos ou il n'y pas que l'overdrive, et ou une large part est laissé au clean sound ... Et là on voit que les mecs n'ont pas l'habitude de développer des impros en son clair... Cela laisse songeur..
j0k3335
... ça donne envie, einh: en stand-by attendant ROBBEN !

c'est le fameux #148 qui a donc été revendu plus tard.

Robben #148


je vais finir par vous gonfler avec mes histoires de N° de Dumble, mais c'est juste pour savoir, d'après un son donné, par quel style de schéma cela a été obtenu !
ET DONC, je suis sûr que le plus fameux des Dumble de Robben est le "TAN" #102, et le backup était le #148 ( assez peu de différence de sons et justement de schémas. Le #102 semblait se lacher plus facilement dixit une conversation entre Robben et Simon Law ( oui celui des guitares SLV, mais qui était entre autre aussi guitar-tech -et pendant un moment de Matt Schofields-.)

MAIS d'où viens que l'on m'ait parlé du #124 pour Robben ?

Ce #124 est vraiment iconique du son Dumble, un de ceux cité le plus souvent en référence. ... MAIS je ne retrouve AUCUNE trace qu'il ait appartenu à Robben comme on me l'aurait raconté Je n'y comprend plus rien

Bon, je répète: c'est juste pour savoir relier les styles de sons à un style de schémas !
exemple: un HRM ou un #183 avec ses EL34, ..., ne sonneront pas comme un #124.

Donc si un jour, je revendais les Fuchs pour acheter un modèle précis autant savoir quel clone visé !!! ... MAIS on n'en est pas là
Musician: Someone who puts $50,000 worth of gear into a $5,000 car to drive 100 miles to a $50 gig.
L'intelligence artificielle ne fait pas le poids face à la stupidité naturelle !
Nous sommes composés de 65% d'eau et de ... 35% de questions ...
... le moment est venu, quand l'heure est arrivée ...
oldamp
  • Vintage Méga utilisateur
En fait oui, les numéros on s'en tape royalement tant qu'on n'a pas les schémas qui vont avec ! On retombe toujours sur les mêmes...

En plus quand on les regarde de près, rien de transcendant dedans...

Par contre je viens de relever celui d'un Suhr Badger et il y a quelques trucs sympas à explorer dedans...
j0k3335
oldamp a écrit :
En fait oui, les numéros on s'en tape royalement tant qu'on n'a pas les schémas qui vont avec ! On retombe toujours sur les mêmes...

En plus quand on les regarde de près, rien de transcendant dedans...

Par contre je viens de relever celui d'un Suhr Badger et il y a quelques trucs sympas à explorer dedans...


ah, non: j'ai une bonne partie des schémas et même des "layouts" et des composants utilisés ( évidemment, maintenant, introuvables ou quelques NOS)

et il y a des sacrés différences entre un schéma de #102 ( celui de Robben donc) et le "RIPPER" celui de Carlton. Je ne parle même pas du #183 avec ses EL34 et aussi, justement des HRM qui ont un second stack de tonalité ( très proche des Marshall d'ailleurs ).

Moi, je le répète, je m'intéresse aux N° non pas par snobisme ( ) MAIS pour situer les sons: si tu cherches les sons de Carlton et que tu achètes un clone de #183 ... bah tu as tout faux.

C'est aussi l'illusion de vouloir caser TOUT les modèles sous un seul terme= "Un DUMBLE" !!!
Entre les ODS, les HRM, les SSS, les RIPPER, ... il y a bien au moins 6,7 modèles de Dumble ???

sinon, rien de transcendant à l'intérieur d'un Blackface ... et pourtant
alors de dire rien de transcendant dans un Dumble: oui, quand bien même, ... mais quand tu entends comment ça sonne, tu oublies vite ça
Musician: Someone who puts $50,000 worth of gear into a $5,000 car to drive 100 miles to a $50 gig.
L'intelligence artificielle ne fait pas le poids face à la stupidité naturelle !
Nous sommes composés de 65% d'eau et de ... 35% de questions ...
... le moment est venu, quand l'heure est arrivée ...
oldamp
  • Vintage Méga utilisateur
Ok, alors si tu pouvais faire un tableau synthétique listant le no et l'artiste (son) associé et le schéma correspondant ça serait utile
j0k3335
oldamp a écrit :
Ok, alors si tu pouvais faire un tableau synthétique listant le no et l'artiste (son) associé et le schéma correspondant ça serait utile

oui, bien sûr ... et quels seront mes honoraires ?

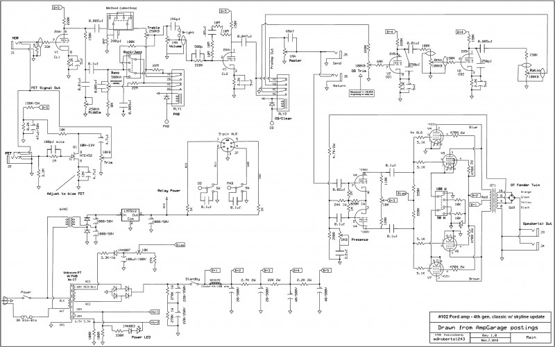
N° # 102:
Artiste ROBBEN FORD
schéma:
Robben


SONS: écouter Robben Ford

The Ripper
Artiste LARRY CARLTON
schéma:
Larry Ripper

SONS: écouter Larry Carlton

SSS#5
John Mayer
schéma:
SSS John


... et j'arrête là CAR: si l'informaticien essaye de condenser les pages ... je ne vais pas "flooder" avec une vingtaine d'exemples

... Alors, content
Musician: Someone who puts $50,000 worth of gear into a $5,000 car to drive 100 miles to a $50 gig.
L'intelligence artificielle ne fait pas le poids face à la stupidité naturelle !
Nous sommes composés de 65% d'eau et de ... 35% de questions ...
... le moment est venu, quand l'heure est arrivée ...
j0k3335
ChopSauce a écrit :
Auquel cas je suggère de regarder : https://www.aaelectronicspcb.com/


OUI !!! assez délirant d'avoir réussi à mettre, sur la même board, les différents ensembles d'un ODS ... et même les plaques relais !!!
de plus:" I've documented the #102, #124, #183, 2nd gen and 3rd gen models with schematics, layouts and BOM. "
DONC, cela peut servir de point de départ pour pas mal de projets !!!

Merci

ChopSauce a écrit :
NB : le schéma du Ripper ferait encore débat ...

Oui, j'ai vu plusieurs variantes ! ... même une avec une EL89 pour l'OD

... faut dire qu'il était bien "goopé" celui-là

RIPPER
Musician: Someone who puts $50,000 worth of gear into a $5,000 car to drive 100 miles to a $50 gig.
L'intelligence artificielle ne fait pas le poids face à la stupidité naturelle !
Nous sommes composés de 65% d'eau et de ... 35% de questions ...
... le moment est venu, quand l'heure est arrivée ...

En ce moment sur ampli et préampli guitare...