Plex, la nouvelle tête d'ampli de Friedman

Rappel du dernier message de la page précédente :
Biosmog
  • Biosmog
  • Vintage Méga utilisateur
The Trout a écrit :
Il n'y a pas de machine chez Boutique Amp Distribution, c'est des humains qui montent et soudent.


C'est ironique ? (vraie question, j'en sais rien)

Sinon, pour le côté "réplique" vs nouveau circuit, est-ce qu'il s'agit vraiment d'une réplique du circuit, élément par élément, ou plutôt d'un nouveau circuit construit sur une typologie connue, c'est-à-dire un circuit qui réplique fonctionnellement les différentes parties du circuit, mais de façon nouvelle, pour améliorer la fiabilité et la qualité, résoudre des problèmes ou simplifier le montage/réparation? (autre vraie question, mais là j'ai ma petite idée quand même: je pense que Friedman ne contente pas de copier élément par élément, quasi certain que ses répliques gardent à dessein une légère "couleur Friedman").
Vous battez pas, je vous aime tous
The Trout
Non c'était pas ironique, les ouvriers assemblent tout à la main, c'est aussi en partie pour cette raison que Friedman utilisent des PCB, ça permet d'avoir un truc simple à monter/souder tout en ayant une constance niveau son d'un ampli à l'autre (longueur des pistes notamment).
On trouve des vidéos sur le net de l'atelier d'assemblage Friedman, il y a zero machine, c'est juste un atelier avec pleins de tables et pleins de gens autour en train de bosser.
“The type of cap is not as important as the value of the cap, for guitar. In an Amp, your cap type is much more important, as the signal is being passed through the cap all the time. In a guitar, you’re not hearing the cap itself, you’re hearing what the cap is impeding”. Lindy Fralin
Tele@Fender
+1 pour l'assemblage final, par contre, il est fort probable qu'il y ait de la machinerie pour la soudure des plus petits composants et que dans les locaux BAD ce sont les gros composants et la cablerie qui soient soudés.

à vue de nez ça ressemble énormément au design classique d'un 1987X + un système basique pour gérer l'équivalent du pontage et deux bright switches mais sur un joli pcb noir à la friedman.

à la fois, c'est bien et ça doit être de qualité, mais c'est clairement un peu trop cher...
The Trout
C'est clair que le tarif est ouf.
“The type of cap is not as important as the value of the cap, for guitar. In an Amp, your cap type is much more important, as the signal is being passed through the cap all the time. In a guitar, you’re not hearing the cap itself, you’re hearing what the cap is impeding”. Lindy Fralin
Tele@Fender
c'est plus simple qu'un Runt 50 qui est passablement moins cher (mais déjà relativement cher)
certes les composants sont meilleurs, mais y'en a pour 100/200€ de diff de composants...
après la clientèle visée à sans doute les moyens de payer ça pour un plexi badgé friedman
Maxcreed
Après, j'ai toujours l'impression qu'il y a un petit grain à la "Friedman".

Je ne sais pas ce qu'il change par rapport à un Marshall pour avoir ce petit grit un peu plus gros.

Bref, sinon c'est totalement hors de prix et difficile à justifier mais bon...
J'vais lui montrer qui c'est Raoul. Aux quat' coins d'Paris qu'on va l'retrouver éparpillé par petits bouts, façon Puzzle. Moi, quand on m'en fait trop j'correctionne plus : j'dynamite, j'disperse, j'ventile.

T'en veux ?

- Hauts-Parleurs Splawn Small-Block 55 - Eminence comme neufs :
https://www.guitariste.com/for(...).html
fabh
  • Vintage Méga utilisateur
  • #21
  • Publié par
    fabh
    le
Doc Loco a écrit :
Vidéo ridicule, avec delay, post-prod, enregistrement direct via l'Ox dans son dos, donc speaker emulation ... comment tu veux juger le son de l'ampli, n'importe quel simulation te fera aussi bien que ce qui est montré ici?

Ceci dit, appréciant Friedman, je ne doute pas que l'ampli sonne TRES bien ... à 3k+ il peut . Ce serait intéressant d'avoir des détails sur la construction, les transfos etc etc ...


Pour ce genre de materiel je me tourne toujours vers les vidéos de Pete Thorn
Biosmog: "T'es franchement pathétique."
Maxcreed
Pete Thorn j'ai arrêté il y a un moment.

Très bon gratteux mais tout sonne pareil...

Vais quand même aller voir ça.
J'vais lui montrer qui c'est Raoul. Aux quat' coins d'Paris qu'on va l'retrouver éparpillé par petits bouts, façon Puzzle. Moi, quand on m'en fait trop j'correctionne plus : j'dynamite, j'disperse, j'ventile.

T'en veux ?

- Hauts-Parleurs Splawn Small-Block 55 - Eminence comme neufs :
https://www.guitariste.com/for(...).html
fabh
  • Vintage Méga utilisateur
  • #23
  • Publié par
    fabh
    le
Il sonne comme Pete Thorn, mais j'aime son jeu et ses vidéos sont souvent assez complètes (sans aller dans des explications trop techniques que seuls les techs comprennent)
Biosmog: "T'es franchement pathétique."
Maxcreed
Drôle de réponse...

Du coup tu regardes pour le son Pete Thorn et non le son du matos testé ?

C'est un excellent gratteux, peut-être bien le meilleur du Tube par la richesse de son jeu. C'est plus du côté "prod" que j'accroche un peu moins.
J'vais lui montrer qui c'est Raoul. Aux quat' coins d'Paris qu'on va l'retrouver éparpillé par petits bouts, façon Puzzle. Moi, quand on m'en fait trop j'correctionne plus : j'dynamite, j'disperse, j'ventile.

T'en veux ?

- Hauts-Parleurs Splawn Small-Block 55 - Eminence comme neufs :
https://www.guitariste.com/for(...).html
fabh
  • Vintage Méga utilisateur
  • #25
  • Publié par
    fabh
    le
Il fait partie de ces guitaristes qui ont toujours un son bien propre à eux assez reconnaissable, et évidement qu'il va avoir des réglages qui font qu'il arrive souvent à ce son.
Je ne regarde pas ses vidéos pour avoir toute la palette de sons possibles de tel ou tel matériel, mais parce que je les trouve plaisantes à regarder.

Donc je sais à quoi m'attendre, et si je veux d'autres sonorités et un autre style de jeu je regarde une autre vidéo.
Biosmog: "T'es franchement pathétique."
Gezeter
  • Special Ultra utilisateur
A ce niveau de prix, j'irais plutôt voir du côté de Metropoulos pour un Marshall Vintage avec de bons composants

La comparaison Metro-Plex MK II / super lead d'époque est flatteuse
PiPiRoSe
salut les filles
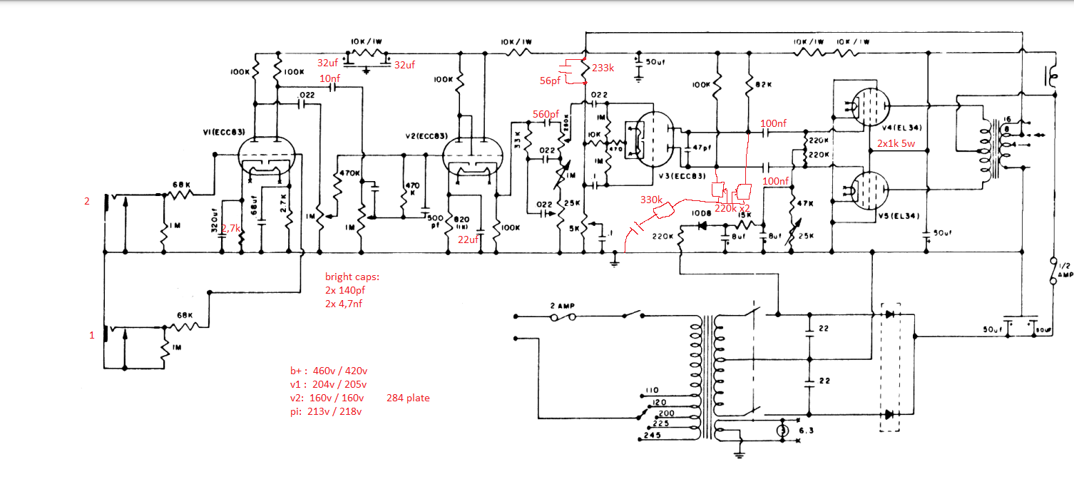
voila j ai dessiné un recap vite fait avec les infos que l on trouve sur le net attention c est pas vérifié c est un premier recap



vidéos :
I'm just an average man with an average life
I work from nine to five, hey, hell, I pay the price
All I want is to be left alone in my average home
But why do I always feel like I'm in the twilight zone and?

mon meilleur montage grâce au pcb d un ami :
https://www.casimages.com/u/pi(...)2817/
Mechanix
[quote="PiPiRoSe"]



Merci Pipirose.
Que produit la modif après le tonestack où il y a une R de 233k en // d'un condo de 56pf ? Normalement c'est juste une R de 100k non ?

Le PPIMV est bizarre aussi, avec une R de 330k en série avec un condo vers la masse.

En ce moment sur ampli et préampli guitare...