Photos de vos pédales DIY

Rappel du dernier message de la page précédente :
Fandango
Sympa les PCB !!!
J'avais lu sur ROG cette substitution tube/JFet... Tout en restant circonspect.
J'suis curieux d'entendre le résultat.
we gonna groooooove
benoi31
Le PCB est prévu, je suis en train de rédiger article + document de montage, ça prend un peu de temps...

J'ai essayé de faire une vidéo, bon c'est toujours pas ouf à cause de mes piètres talents de vidéastes et de l'enregistrement direct en carte son, mais ça donne une idée :


Au niveau des réglages, ça fait :
- gain max sur channel normal, un peu de bright, égalisation plate + 2 tiers sur les basses
- même setting + boost
- channel bright uniquement réglée aux deux tiers du gain pour le Led Zep, égalisation avec pas mal de mediums
- Tout à fond + boost, égalisation scoopée sur les mids
maestun
Wow, ça sonne, la mienne est loin d'être aussi bien (par contre j'ai réussi à la caler dans un 1590B )
Je pense que mes J201 sont des fakes. J'ai commandé des SMD, j'aurai ptet + de chance.
Juste pour info, tu as utilisé quels JFETs et tu les as polarisés à quelles tensions ? Merci
benoi31
Perso, j'ai commandé des tout ce qu'il y a de plus officiels Fairchild semiconductors J201 (commandés sur RadioSpare avec d'autres choses - très bon fournisseur par ailleurs, même si un peu cher)

Pour le biasing, perso je fais ça à l'oreille (si on devait avoir un bias fixe, on mettrait plutôt une résistance...), channel par channel
maestun
benoi31 a écrit :
Perso, j'ai commandé des tout ce qu'il y a de plus officiels Fairchild semiconductors J201 (commandés sur RadioSpare avec d'autres choses - très bon fournisseur par ailleurs, même si un peu cher)

Pour le biasing, perso je fais ça à l'oreille (si on devait avoir un bias fixe, on mettrait plutôt une résistance...), channel par channel

OK merci !
J'ai commencé un autre preamp JFET (un Rockerverb) avec des BF245A, j'ai fait le bias à l'oreille aussi (bon ça tourne autour de Vcc / 2 en général). Ces transos manquent un peu de gain, et j'ai un espèce de voile, un "fizz" à haut gain...

Bref faut que je retrouve mon mot de passe Farnell



EDIT: bon je t'ai pris un pcb Dolmen, bien envie de tester
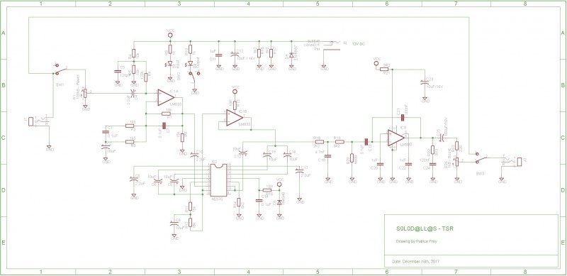
geogeo68
Patricef du forum a publié un schéma (pas encore vérifié)
Du Schaffer Replica

Le voici (cliquez sur la photo pour la grande version )



Quelqu'un aurait un logiciel de conversion pour en faire un layout sur veroboard ?
Je n'en ai pas et j'ai un peu la flemme de faire ça à la main
Le mieux est l'ennemi du bien.

Elsasser per immer!

--------------------------

Hot Rod Blues Junior : Tuto billm mods/conversion tête :
https://www.guitariste.com/for(...).html

Mes clones :
https://www.guitariste.com/for(...)28571

Ma partscaster Telemaster blackguard :
https://www.guitariste.com/for(...).html

Ma partscaster "Woodcaster" Tru Oil finish
https://www.guitariste.com/for(...)9.htm

Telemaster users'club, c'est ici :
https://www.guitariste.com/for(...).html
Boba7
  • Custom Total utilisateur
Est-ce que ça existe un logiciel de conversion ?? Jamais entendu parler ! Faudrait poster ça sur les forums de tagboard, il y a des mecs qui le feraient en 20 minutes !
Denis13
  • Vintage Méga utilisateur
C'est quoi un Schaffer Replica ?
geogeo68
C'est d'la balle

Édit :

C'est LE boost à la Angus

Le mieux est l'ennemi du bien.

Elsasser per immer!

--------------------------

Hot Rod Blues Junior : Tuto billm mods/conversion tête :
https://www.guitariste.com/for(...).html

Mes clones :
https://www.guitariste.com/for(...)28571

Ma partscaster Telemaster blackguard :
https://www.guitariste.com/for(...).html

Ma partscaster "Woodcaster" Tru Oil finish
https://www.guitariste.com/for(...)9.htm

Telemaster users'club, c'est ici :
https://www.guitariste.com/for(...).html
charles1310
Denis13 a écrit :
C'est quoi un Schaffer Replica ?

un truc qu'il te faut !!
Denis13
  • Vintage Méga utilisateur
Ah ok merci.
Bon, ça a l'air quand-même bien compliqué pour un clean boost (de toutes manières j'ai tout mon matos électronique dans 3 gros cartons et je suis pas prêt de les déballer )
Fandango
Ca sent le déménagement !

C'est quoi le format de ce boost... On dirait un mini PC ! Pratique à inserer dans un PB ! :O
we gonna groooooove
Fandango
Dans la vidéo on voit P. Thorn tenir une boite bien plus importante que les boîtiers standards
we gonna groooooove
Denis13
  • Vintage Méga utilisateur
Fandango a écrit :
Ca sent le déménagement !

Yep, et j'suis pas prêt de ressortir le matos, on verra au printemps
charles1310
Fandango a écrit :
Dans la vidéo on voit P. Thorn tenir une boite bien plus importante que les boîtiers standards

je prétends pas avoir tout suivi mais il y a eu plusieurs versions de cette pédale par SoloDallas. Et surtout l'originale qui est un gros boitier, plutôt genre matériel de labo qu'accessoire de zicos.

En ce moment sur effets...