Photos de vos pédales DIY

Rappel du dernier message de la page précédente :
Denis13
  • Denis13
  • Vintage Méga utilisateur
jack_vester a écrit :
Non, je ne vernis pas, juste du marqueur noir... Mais c'est pas moi qui le fait...
J'ai un collègue au boulot qui me fait ça en 1 minute, voire moins... Moi, j'écris comme un chat...

Moi c'est pareil, typiquement le genre de finition simple et sobre que j'aime, mais il faut avoir ce coup de patte que je n'ai pas, et c'est pas faute de m'être entrainé
jack_vester
C'est clair, c'est d'ailleurs écoeurant de voir un mec qui te fait ça en 30 secondes, comme celui que j'ai, là... 'culé, va... mais bon, il est gentil, il me fait mes marquages...
Et pourtant, c'est difficile de croire qu'il soit manuel, il est bassiste...
Ok, je sors...
Clone Friedman BE100, mais en 50W!!
https://www.guitariste.com/for(...).html
Mon clone Soldano!
https://www.guitariste.com/for(...)30536
PiPiRoSe
mdr
I'm just an average man with an average life
I work from nine to five, hey, hell, I pay the price
All I want is to be left alone in my average home
But why do I always feel like I'm in the twilight zone and?

mon meilleur montage grâce au pcb d un ami :
https://www.casimages.com/u/pi(...)2817/
benoi31
Haha

C'est vrai que j'avais tenté le coup des marqueurs à la main, c'était un peu l'angoisse même en m'appliquant !
Heureusement que ça s'efface
7ender06
Salut les DIYeurs,

Je suis tombé là-dessus en me baladant sur Instagram : http://www.guitar-switch.com

Je trouve que leur 3PDT avec LED intégrée est super intéressant question esthétique/gain de place dans le boitier.
Quelqu'un saurait où en trouver? Ou peut être intéressé par une commande de groupée?
Si c'est trop fort, c'est que t'es trop con.
maestun
7ender06 a écrit :
Salut les DIYeurs,

Je suis tombé là-dessus en me baladant sur Instagram : http://www.guitar-switch.com

Je trouve que leur 3PDT avec LED intégrée est super intéressant question esthétique/gain de place dans le boitier.
Quelqu'un saurait où en trouver? Ou peut être intéressé par une commande de groupée?

L'idée est très sympa, mais il semble que ce soit du momentary.
geogeo68
Je vais commander chez Tayda.
juste pour savoir si vous choisissez l'envoi simple ou le recommandé?
Le mieux est l'ennemi du bien.

Elsasser per immer!

--------------------------

Hot Rod Blues Junior : Tuto billm mods/conversion tête :
https://www.guitariste.com/for(...).html

Mes clones :
https://www.guitariste.com/for(...)28571

Ma partscaster Telemaster blackguard :
https://www.guitariste.com/for(...).html

Ma partscaster "Woodcaster" Tru Oil finish
https://www.guitariste.com/for(...)9.htm

Telemaster users'club, c'est ici :
https://www.guitariste.com/for(...).html
Boba7
  • Custom Total utilisateur
Simple ! Et regarde s'ils ont une reduc sur leur facebook !
geogeo68
Ok c'est nickel !!
Oui exact les reducs!
heureusement que tu me le rappelle
Le mieux est l'ennemi du bien.

Elsasser per immer!

--------------------------

Hot Rod Blues Junior : Tuto billm mods/conversion tête :
https://www.guitariste.com/for(...).html

Mes clones :
https://www.guitariste.com/for(...)28571

Ma partscaster Telemaster blackguard :
https://www.guitariste.com/for(...).html

Ma partscaster "Woodcaster" Tru Oil finish
https://www.guitariste.com/for(...)9.htm

Telemaster users'club, c'est ici :
https://www.guitariste.com/for(...).html
7ender06
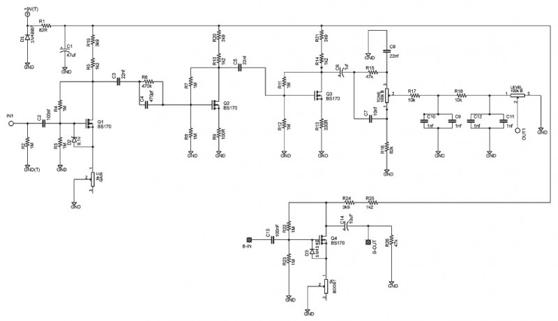
Hello,

J'ai deux petites questions concernant la Box Of Rock de Zvex, dont je suis en train de réaliser un clone...


Voici le schéma de la pédale...

Première question, simplement théorique : je ne comprends pas très bien le rôle des diodes Zener sur Q1 et Q4... Quel est-il, et qu'adviendrait-il si elle n'étaient pas là?

Deuxième chose... Je souhaiterais pouvoir placer le boost avant OU après le drive, séléctionnable via un petit switch à bascule. Quelqu'un a une idée de comment faire ça? Je me suis un peu creusé la tête, mais le seul moyen que je trouve est avec un 4PDT, et ça prend une place de dinque dans un 1590b.
Je suis certain qu'il y a plus simple et que la réponse n'est pas très complexe, mais là je bloque


Merci par avance et bonne soirée,
François
Si c'est trop fort, c'est que t'es trop con.
jack_vester
7ender06 a écrit :
Hello,

J'ai deux petites questions concernant la Box Of Rock de Zvex, dont je suis en train de réaliser un clone...


Voici le schéma de la pédale...

Première question, simplement théorique : je ne comprends pas très bien le rôle des diodes Zener sur Q1 et Q4... Quel est-il, et qu'adviendrait-il si elle n'étaient pas là?

Deuxième chose... Je souhaiterais pouvoir placer le boost avant OU après le drive, séléctionnable via un petit switch à bascule. Quelqu'un a une idée de comment faire ça? Je me suis un peu creusé la tête, mais le seul moyen que je trouve est avec un 4PDT, et ça prend une place de dinque dans un 1590b.
Je suis certain qu'il y a plus simple et que la réponse n'est pas très complexe, mais là je bloque


Merci par avance et bonne soirée,
François


Les Zener sont là pour protéger le Jfet, et lui éviter de claquer, lors des branchements à la sauvage, qui peuvent engendrer des décharges indésirables. C'est la raison principale de la présence d'une Zener sur le Gate d'un Jfet... Caractéristique sur les étages d'entrée.
A mettre, car une zener vaut bien moins cher qu'un Jfet, et que ça préviendra un éventuel claquage...
En effet, un système à switch sera le plus pratique pour inverser la position de ton boost, j'ai pas regardé dans le détail, mais ça me parait la solution la moins déconnante...
Passe sur un 125B si tu es short en place, ou sur un 1590BB au pire...
Cornélien, ce choix, non??
Clone Friedman BE100, mais en 50W!!
https://www.guitariste.com/for(...).html
Mon clone Soldano!
https://www.guitariste.com/for(...)30536
Denis13
  • Vintage Méga utilisateur
Mosfet plus précisément, qui est plus sensible à l'électricité statique
Pour l'inversion tu peux utiliser ça ça marche très bien :

3pdt ou 4pdt si tu veux ajouter une LED
Je l'ai fait sur une de mes doubles OD et c'est vrai que c'est assez pratique de pouvoir inverser les 2 le rendu est vraiment différent

Aucune idée pourquoi ça me la fout à l'envers
Denis13
  • Vintage Méga utilisateur
Ou celui-là, avec ou sans LED :
7ender06
Hello,


Merci beaucoup les gars, ça répond parfaitement à es deux questions!
Effectivement, c'est faisable avec un 3PDT donc le switching... J'étais parti sur un double inverseur de phase, un pour le IN et un pour le OUT donc 4PDT obligatoire...

Je reviens vers vous si j'ai d'autres soucis avec ce build.
Encore merci!
Si c'est trop fort, c'est que t'es trop con.

En ce moment sur effets...