Pédale d'atténuation

lj1982
  • Custom Cool utilisateur
  • #1
  • Publié par
    lj1982
    le
Bonjour,
j'ai un EH Polychorus dans ma boucle d'effets qui booste trop le son quand je l'enclenche et qui n'a pas de réglage de volume.

Du coup, j'aimerais ajouter une pédale d'atténuation volume dans la même boucle.

Est-ce que ce produit convient ?
https://www.thomann.de/fr/jhs_(...)rtung

On dirait que c'est la seul modèle existant, pas trop le choix...
lepathos
Et une simple pédale volume dans la boucle ça ne pourrait pas le faire? Parce que la JHS elle n'est pas switchable au pied.... Donc à moins d'avoir une boucle d'effets commutable au pied, tu baisseras le volume avec ça mais tu ne pourras pas l'enclencher seulement quand tu enclenches l'EH... Du coup, tu ne résous pas ton problème de différence de volume lors de la mise en service de la JHS.
lj1982
  • Custom Cool utilisateur
  • #3
  • Publié par
    lj1982
    le
J'ai déjà une vieille pédale de volume mais je trouve ça trop gros et trop imprécis.

La JHS, je la trouve un peu chère pour un potard et un circuit aussi simple.
J'utilise un looper glab donc ce n'est pas un souci qu'elle n'ait pas de Switch.

En revanche, je réalise que mon polychorus est avant le preamp et pas dans la boucle de l'ampli. Or il est indiqué que la JHS est à placer dans la boucle.
lepathos
Moi depuis des années j'utilise une Boss FV 50H dans ma boucle, répét, concerts, elle est indestructible, petite et légère et en plus elle a un potard externe de réglage de volume minimum ce qui fait qu'on peut la régler pour avoir le volume qu'on veut pedale relevée. Du coup un coup de talon, on baisse sans couper, et on remonte aussi vite d'un coup de pointe.

Pour ce que tu cherches, denis du forum fabriquait ça à une époque pour 30€ fdpin. J'en ai une et ça marche très bien....
corto30
  • #5
  • Publié par
    corto30
    le
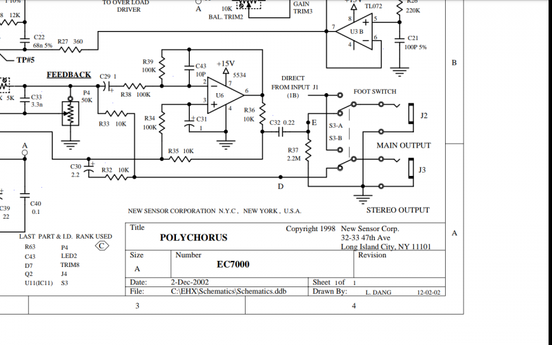
y'a pas moyen d'ajouter un atténuateur dans la pedale ? genre un pot stéréo 50k log dans ce coin là ?



ehx poly
Nutrisco et Extinguo
lj1982
  • Custom Cool utilisateur
  • #6
  • Publié par
    lj1982
    le
Franchement vu le prix de la Polychorus, je n'ai pas envie de la modifier. Surtout que je ne pense pas la garder sur le long terme.

Par contre en faire fabriquer une pourquoi pas.
corto30
  • #7
  • Publié par
    corto30
    le
8O y'a du taf pour fabriquer une polychorus ! au bas mot 10 CI dedans.. plus la mise au point..

par contre chez ehx y'a la signal pad dans les 40 euros, ça pourrait convenir peut être..
Nutrisco et Extinguo
lj1982
  • Custom Cool utilisateur
  • #8
  • Publié par
    lj1982
    le
Non non, je voulais dire faire fabriquer une pédale d'atténuation par denis comme proposé plus haut.
lj1982
  • Custom Cool utilisateur
  • #9
  • Publié par
    lj1982
    le
Mais en effet, le signal PAD correspond bien à ce que je cherche. Je vais peut-être partir la-dessus.

En ce moment sur effet guitare...