Fabriquer sa pédale d'effet pour guitare

Rappel du dernier message de la page précédente :
DukeOfPrune
Bonne technique, effectivement. Dis c'est quoi les trois leds jaunes sur le mutron ? Des optocoupleurs ?

Et sinon, personne pour me dire ce que je peux faire de mes FETs ? (voir post plus haut)
Visualdistortion
Putain la technique, elle tue! Justement pour le Mutron, j'ai vraiment galéré, j'ai du le débuggé pendant pas mal de temps, je pense te piquer ta technique... va falloir que j'investisse dans une imprimante!
benoi31
Citation:
Dis c'est quoi les trois leds jaunes sur le mutron ? Des optocoupleurs ?


Yes !

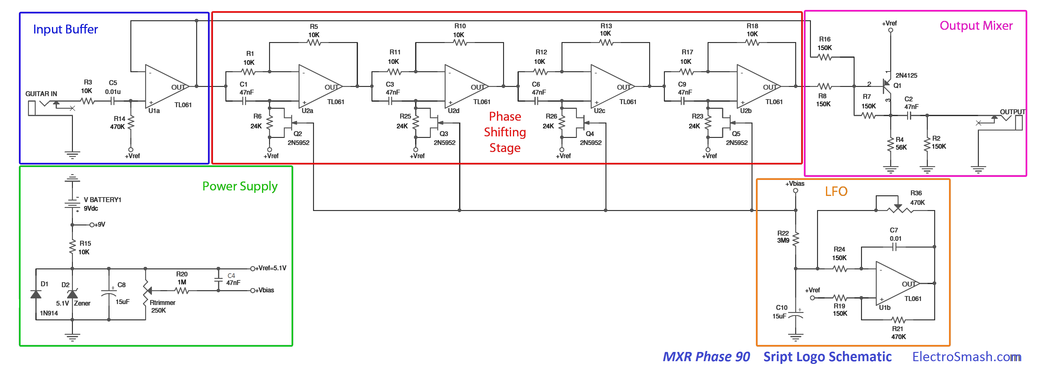
Si je dis pas de conneries, sur le mutron, il y a un LFO qui alimente 6 optocoupleurs (3 LED + 2 photorésistances par LED), qui vont faire varier la phase du signal. Elles font varier le bias d'amplificateurs opérationnels, ce qui provoque ce changement de phase
Il existe des versions avec plus ou moins d'étages de phase ce qui amplifie plus ou moins l'effet de phaser.




Sur le MXR Phase 90 par exemple ce sont des transistors qui jouent ce rôle au lieu des photorésistances (et il y a 4 étages au lieu de 6)




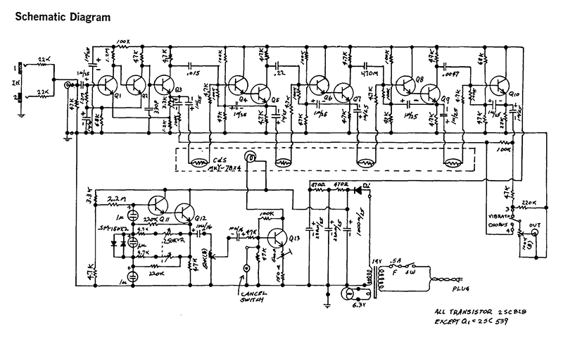
Sur l'Univibe, on joue sur le bias de transistors (car les OP amps n'existaient pas à l'époque), avec une lampe (une vraie ampoule lol ) et des photorésistances, sur 4 étages.




Certains phasers modernes présentent jusqu'à 8 étages qui font varier la phase !
Voilà, c'est ce que j'ai compris de mon coté, même si ça reste encore un peu flou (faut vraiment que je revoie ma théorie sur la phase du signal...)
DukeOfPrune
Merci de ces explications très détaillées. Je connaissais mal le principe du phaser. Je vois que le MXR90 utilise des FET pour cette partie variation de phase. C'est peut-être l'occasion pour moi de tester mon stock de FET dont j'ai parlé plus haut. Il faut qu'ils soient appariés, je crois. Ca tombe bien, l'un des deux modèles est un double FET dans un même boîtier à sept pattes. A priori les deux FETs d'un même boîtier sont appariés.

Quant à la théorie sur la phase du signal, je suppose que le signal dry est mélangé au wet dont le retard de phase varie dans le temps au gré des fluctuations du LFO. C'est l'effet de balayage qu'on entend. Le mélange des deux signaux en décalage de phase produit des creux et des bosses dans le spectre. Donc ça favorise certaines fréquences et en coupe d'autres. Comme ce décalage de phase augmente et diminue en fonction du LFO, les fréquences de coupure et d'accentuation se décalent avec. Une sorte de filtre en peigne qui bouge latéralement.
Bon je dis peut-être des conneries.
benoi31
Je ne sais pas, je t'avoue que pour le moment les effets basés sur la phase sont un peu mystérieux pour moi, mais je me cultive !!

Sinon j'avance avec mes PIC, j'arrive à détecter un switch haha !
Il ne reste plus qu'à rajouter quelques variable pour définir un état "bypass" ou "effet on" et voilà, je devrais avoir mon relay bypass perso

Et que la commande banzai arrive aussi :pleurs:
Perso j'en peux plus, ça fait 10 jours que j'ai passé commande, toujours pas envoyée quoi...
DukeOfPrune
Banzai y sont chiants pour ça. Faut pas hésiter à les relancer et à les obliger à t'expédier ce qui est dispo. Demande-leur d'appliquer leur politique de backorder. C'est gratuit (sauf pour eux).
Si tu as une commande de 100 composants et que l'un d'eux est en rupture, ils attendent qu'il soit dispo avant de t'expédier ton colis. Et tu peux attendre des semaines, sauf si tu râles. Moi c'est ce que j'ai fait à deux reprises et ça a toujours abouti.
Bravo pour le PIC !
moussenoff
J'ai attendu deux semaines également pour ma dernier commande chez eux
Ils sont vraiment très lourd
Heureusement qu'ils ne sont pas tout seul sur le marché, j'ai passé commande dans un autre mag hier matin à 10:16 envoi de la commande dans la journée
benoi31
Quel magasin ? Ca m'intéresse.

Pour l'instant la plupart de mes commandes passent par banzai et musikding (et mouser quand je veux commander en masse)
moussenoff
benoi31 a écrit :
Quel magasin ? Ca m'intéresse.

Pour l'instant la plupart de mes commandes passent par banzai et musikding (et mouser quand je veux commander en masse)


je t'envoi ça en mp
coxy-ben
et oui…. Banzai c'est rock'n roll !


j'ai commandé tout ce qu'il me fallait pour mon futur delay :
chez Tayda, commandé le 2 février, reçu aujourd'hui
malheureusement, il n'avait pas l'octocoupleur machin… donc commande chez banzai (avec un switch en + et du fil),
commande chez banzai le 2 février, j'ai reçu un mail le 8 pour me dire qu'ils n'avaient pas tout et que la commande partirait partiellement…. (il manque le switch spdt….)

la classe !!
c'est l'jeu ma pauv' Lucette !


doc loco :
Bon, je suis un gros con. Une tanche. Un abruti. Un neuneu. Un Justin Bieber.
... non, quand meme pas Justin
... mais comment j'ai fait pour passer à côté d'Orange toutes ces années ???
coxy-ben
moussenoff a écrit :
benoi31 a écrit :
Quel magasin ? Ca m'intéresse.

Pour l'instant la plupart de mes commandes passent par banzai et musikding (et mouser quand je veux commander en masse)


je t'envoi ça en mp



je suis aussi interressé….
c'est l'jeu ma pauv' Lucette !


doc loco :
Bon, je suis un gros con. Une tanche. Un abruti. Un neuneu. Un Justin Bieber.
... non, quand meme pas Justin
... mais comment j'ai fait pour passer à côté d'Orange toutes ces années ???
mr_de_fursac
Pareil, commande depuis 10j chez Musikding ça ne bouge pas. Ça m'énerve !!!
Je leur ai envoyé un email un peu sec aujourd'hui.

Dites vous avez un fournisseur de confiance pour des NKT275 ?
For those about to rock, i salute you...
Boba7
  • Custom Total utilisateur
Gaffe à Tayda, j'ai déjà eu de mauvaises surprises avec eux...

Les potards et switches ça va, mais les résistances ont des pattes très très fines, les condensateurs fonctionnent mais ont pas une super tronche, et j'ai déjà reçu des régulateurs de tensions totalement foireux...

En gros pour tout ce qui est opamps, transistors et condensateurs électro (et même film), j'irais ailleurs pour sûr.
Visualdistortion
Je viens de recevoir une énième commande Tayda, pour moi ça reste le top, rapport qualité prix imbattable pour les potars/boitiers/transistors/condensateurs/amplis c'est le top.
Ce que je trouve un peu moins bon chez eux, c'est les jack, qui sont des vrai merdes (encore que les closed ça va) et les boutons plastocs (les longs assez fins comme Earthquaker Devices) sont plus que moyens.
Au début je n'aimais pas les résistances avec leurs pattes toutes fines et après des dizaines de montage et de test au multimètre, elles souvent plus proches des valeurs données que les résistances de banzai. (qui sont pourtant moins cheap).
J'ai monté une EQD Talons, comparé side by side avec l'original, y'avait vraiment pas de différences. Les condos "box film" sont très bons.

C'est dommage qu'il manque quelques trucs qui pourraient être utiles en musique: Vactrol, quelques valeurs de potars et quelques trucs un peu plus mojo (transistors plus exotiques etc).

J'utilise encore Banzai pour les fers à souder, l'étain et les valeurs que je ne trouve pas ailleurs (genre des potars de 125K, etc) et les valeurs précises (genre j'ai besoin de tels condo de tels valeur pour les réparations d'amplis Fender etc).
geogeo68
Voici un fournisseur sérieux avec une quantité
De ref assez énorme , moins orienté guitare à la base mais on trouve beaucoup de chose pour les fabrication de pédales .

https://www.buerklin.com
Le mieux est l'ennemi du bien.

Elsasser per immer!

--------------------------

Hot Rod Blues Junior : Tuto billm mods/conversion tête :
https://www.guitariste.com/for(...).html

Mes clones :
https://www.guitariste.com/for(...)28571

Ma partscaster Telemaster blackguard :
https://www.guitariste.com/for(...).html

Ma partscaster "Woodcaster" Tru Oil finish
https://www.guitariste.com/for(...)9.htm

Telemaster users'club, c'est ici :
https://www.guitariste.com/for(...).html

En ce moment sur effets...