Le topic des Fender Tweed et de leurs clones

Forum Fender
Forum
Rappel du dernier message de la page précédente :
Denis13
  • Denis13
  • Vintage Méga utilisateur
Oui elle a du griller
Ce qui m'étonne c'est que je mesure 230VAC a ses 2 bornes c'est normal ça ?
slowhand73
Euh, oui, c'est ce que je t'ai écrit juste avant. Comme une ampoule classique dans ton appart ou ta maison.
Denis13
  • Vintage Méga utilisateur
DU coup, malgré le fusible qui est out, j'ai du jus partout où je devrais en avoir jusqu'au primaire du transfo inclus, puis plus rien derrière
ça aussi c'est normal avec un fusible HS ?
Mes questions sont peut-être cons mais j'essaie de comprendre
slowhand73
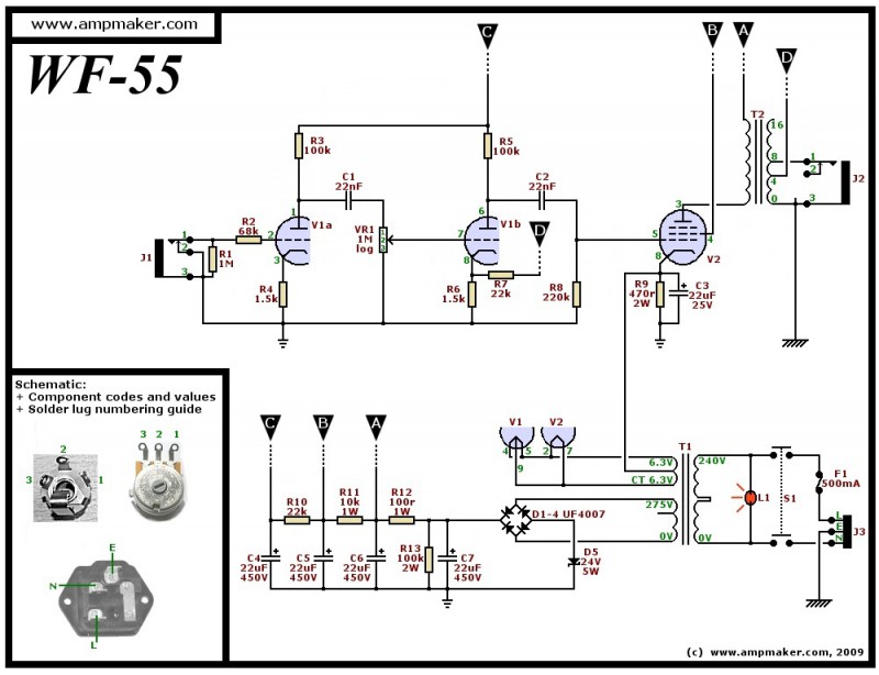
Tu as un schéma de ton ampli ? Sinon, tu commences par en faire un, ça va te former et t'aider à comprendre.
Je ne vois pas le fusible ou le porte fusible sur ta photo, je suis fatigué ou quoi ?
Si le fusible est après le secondaire, c'est normal d'avoir du 230v au primaire.
slowhand73


Soit tu te plantes dans une mesure ou dans la façon de la prendre, soit il y a un truc qui déconne dans le cablage de ton fusible, mais ça semble intégré à la prise. Sans fusible rien de doit passer.

Tu ne mesures pas chaque tension par rapport à la masse du chassis quand même pour les tensions du primaire ? Désolé si je pose des questions stupides, mais il y a un truc qui ne colle pas.
Denis13
  • Vintage Méga utilisateur
slowhand73 a écrit :
Tu ne mesures pas chaque tension par rapport à la masse du chassis quand même pour les tensions du primaire ? Désolé si je pose des questions stupides, mais il y a un truc qui ne colle pas.

Si c'est ce que j'ai fait
slowhand73
C'est peut être pour ça que tu lis 230v du coup. Va falloir réviser ou apprendre quelques bases d'électricité ou éviter de mettre les doigts dans cet ampli à mon humble avis.
Denis13
  • Vintage Méga utilisateur
Pour la sécurité pas de pb je fais très attention, je me suis monté 2 amplis lampes, celui-ci et un 18w sans aucun problème, en prenant ttes les précautions et en suivant minutieusement les notices de montages.
Par contre apprendre des bases oui, pour dépanner ça semble indispensable.
Du coup les tensions au primaire je dois les mesurer comment ?
Tduke
  • Custom Méga utilisateur
J'veux du tweeeed

57 Bandmaster
bjeje
  • Vintage Top utilisateur
Moi aussi





De retour !
Tduke
  • Custom Méga utilisateur
ouh le magnatone de voyou !!!!
bjeje
  • Vintage Top utilisateur

Il est terrible ce Magnatone
J’attends pour prendre le cab 2x12 mais niveau tarif ça pique
De retour !
Denis13
  • Vintage Méga utilisateur
oldamp a écrit :
Commence par changer le fusible ! 500 mA T temporisé. Le switch à l'arrière sert à changer le voltage de la HT on dirait... Il ne faut pas changer de position ampli allumé ! Vérifie le.

Fusible remplacé, tout fonctionne, y compris la LED
Le switch à l'arrière c'est bien ça. J'ai vérifié il fonctionne aussi. Par contre il m'arrivait de le manipuler ampli allumé, je prends note, ampli éteint uniquement
Merci !
Denis13
  • Vintage Méga utilisateur
Et 2 photos du bestiau au passage dans son cab maison (j'en avais peut-être déjà mis mais si c'est le cas elles sont très loin)

En ce moment sur ampli et préampli guitare et Fender...