Le topic Dumble-like

Rappel du dernier message de la page précédente :
The Trout
J'ai passé mon aprem à tweaker les deux trimpots du Garland.

J'ai commencé par celui qui gère l'OD, je trouvais que le gain arrivait un peu trop rapidement sur le potard de drive mais en fait, le trimpot était déjà réglé très bas
Je l'ai donc baissé encore un peu mais avant j'ai testé avec le trimpot à fond, c'est un truc de ouf la quantité de gain dispo dans cet ampli!









Ensuite j'ai touché au trimpot de la P.I. J'ai passé pas mal de temps dessus, la différence dans le son en fonction de sa position est ultra subtile. Il était réglé vers 11h, j'ai préféré vers 1h. Le son est plus doux, un peu moins d'aigus et une petite compression agréable.



J'ai utilisé un looper pour éviter d'avoir à jouer en même temps que je réglais, ce qui n'aurait d'ailleurs aucun sens vu que c'est impossible avec seulement deux bras

Je conseille à ceux qui veulent régler la déphaseuse à l'oreille, de mettre le master à fond et de gérer le volume avec le Dumblelator. Avec le master à fond on entend bien mieux l'influence du trimpot (logique la déphaseuse en prend plein la tête).






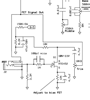
J'ai aussi un trimpot sur le petit PCB qui gère les deux inputs, je pense qu'il sert à régler l'impédance d'entrée du FET, c'est ce que je pense avoir lu quelque part sur TAG.
Je testerai de le modifier une prochaine fois mais bon, vu que je n'utilise jamais l'entrée FET...





Bref, ces petits réglages ne changent pas drastiquement le comportement de l'ampli, loin s'en faut mais il fallait que je le fasse pour dormir tranquille
Le plus chiant dans tout ça, comme déjà souligné par l'ami j0k3335, c'est de sortir et remettre le chassis dans le headshell.
“The type of cap is not as important as the value of the cap, for guitar. In an Amp, your cap type is much more important, as the signal is being passed through the cap all the time. In a guitar, you’re not hearing the cap itself, you’re hearing what the cap is impeding”. Lindy Fralin
j0k3335
The Trout a écrit :

...

...
Je conseille à ceux qui veulent régler la déphaseuse à l'oreille, de mettre le master à fond et de gérer le volume avec le Dumblelator. Avec le master à fond on entend bien mieux l'influence du trimpot (logique la déphaseuse en prend plein la tête).
...
J'ai aussi un trimpot sur le petit PCB qui gère les deux inputs, je pense qu'il sert à régler l'impédance d'entrée du FET, c'est ce que je pense avoir lu quelque part sur TAG.
Je testerai de le modifier une prochaine fois mais bon, vu que je n'utilise jamais l'entrée FET...



c'est tout beau tout propre tout ça ... et les résistances sont toutes dans le même sens : ça devrait plaire à oldamp ... ah merde, ce n'est pas le cas des condos ...

Bonne idée que ce master à fond ... MAIS ça attendra VRAIMENT que j'ai à nouveau à éventrer
la bête (QUATRE fois en deux semaines )

Par contre le trimpot pour le FET, c'est pour son BIAS : j'ai juste chopé ça sur TAG :

"When setting the bias on the FET, are you supposed to be adjusting the voltage that is dropped by the 10K resistor between the drain of the FET and 150K resistor tied to B+? So at the junction of the 10K and 150K, you should have about 20 volts, Then at the drain you should have 10 volts?

==> Yes, the supply should idle at about 20V, and the FET drain should idle at about half the supply. "

Donc, je ne sais pas si c'est heureux d'y toucher si tout semble bien réglé sinon il faudrait
envisager le réglage qu'ils donnent.

... c'est dommage sur les Fuchs on n'a pas le FET : il parait que c'est sympa comme sorte
de clean boost ... "clean" ... mais qui colore quand même un poil le son
Sur les strats, entre autre ils ont l'air de dire que "ça le fait" ?!

Comment se comporte ton FET au niveau du son ?
Musician: Someone who puts $50,000 worth of gear into a $5,000 car to drive 100 miles to a $50 gig.
L'intelligence artificielle ne fait pas le poids face à la stupidité naturelle !
Nous sommes composés de 65% d'eau et de ... 35% de questions ...
... le moment est venu, quand l'heure est arrivée ...
The Trout
Le FET sur le Garland c'est un bon gros boost dans les hauts médiums, pas testé avec des simples bobinages mais ça doit piquer un peu. Avec des humbuckers et l'overdrive de l'ampli, ça ressemble un peu à un Vox qui crunch.

Le FET est footswitchable sur le Garland mais j'aimerais pouvoir régler le volume du boost parce que là ça envoie autant que le PAB.

Merci pour l'explication du trimpot, je touche à rien du coup
“The type of cap is not as important as the value of the cap, for guitar. In an Amp, your cap type is much more important, as the signal is being passed through the cap all the time. In a guitar, you’re not hearing the cap itself, you’re hearing what the cap is impeding”. Lindy Fralin
The Trout
Rien à voir mais je vais recevoir un Celestion alnico Ruby que je compte mettre en couple avec l'alnico Cream pour le Garland.
“The type of cap is not as important as the value of the cap, for guitar. In an Amp, your cap type is much more important, as the signal is being passed through the cap all the time. In a guitar, you’re not hearing the cap itself, you’re hearing what the cap is impeding”. Lindy Fralin
ChopSauce
J'ai un schéma de FET input dont le potentiomètre sert effectivement à régler le volume de sortie ... et pour lequel le bias est fixé avec la valeur de la résistance ad'hoc - comme on ne change pas les FET comme les lampes -

Je n'ai pas le schéma du Garland, pour être sûr, mais la question pourrait être posée sur Ampgarage ...
oldamp
  • Vintage Méga utilisateur
Oui mais les FET ont une telle dispersion de caractéristiques qu'il faut ajuster le bias individuellement. On peut mettre un pot, ajuster le bias, mesurer les deux branches du pot et mettre deux résistances fixes à la place... mais autant laisser le pot !
ChopSauce
Je ne sais pas quel est le sens de ton intervention ...

Je ne vois pas pourquoi tu parles de supprimer un potentiomètre ... ni - à part toi - qui aurait l'idée d'aller opérer pour réaliser une telle opération ...

Je ne sais pas si je dois re-écrire, ce que j'ai écrit, mais peut-être pour toi si ce n'est pas clair :

il existe des circuits avec un seul potentiomètre, qui ne sert qu'à régler le niveau de sortie du FET -*- PAS -*- à le polariser ...

(à voir de quel cas relève le Garland)

Là, c'est plus clair ?
oldamp
  • Vintage Méga utilisateur
Je répondais à ça :
Citation:
et pour lequel le bias est fixé avec la valeur de la résistance ad'hoc -


Et dans mon esprit, quand tu dis "j'ai un schéma..." je me plaçais du point de vue de celui qui veut réaliser le montage. La "résistance ad hoc" devra être cherchée à taton avec un FET sorti du tiroir. Cétou !
j0k3335
je vais peut-être mettre tout le monde d'accord ... ou foutre la merde

J'ai l'impression que sur certains Dumble, le trimpot sert justement comme volume et le FET
a son bias de fixé par une résistance fixe (ici la 12K, c'est même précisé, le jeu consistant à avoir 10V d'un coté -drain ?- et 20V de l'autre) :

exemple :

FET VOL


alors votre avis ?

... et ça c'est un des Dumble à Robben.

... bon, ne nous disputons pas : je lui téléphone ce soir
Musician: Someone who puts $50,000 worth of gear into a $5,000 car to drive 100 miles to a $50 gig.
L'intelligence artificielle ne fait pas le poids face à la stupidité naturelle !
Nous sommes composés de 65% d'eau et de ... 35% de questions ...
... le moment est venu, quand l'heure est arrivée ...
The Trout
Je regardais les HPs de chez Tone Tubby, notamment leur alnico red avec cone en chanvre, c'est le HP que Santana utilise avec ses Dumble.
https://www.tonetubby.com/all-(...)-red/
mais bordel, 413€ livré en France.
“The type of cap is not as important as the value of the cap, for guitar. In an Amp, your cap type is much more important, as the signal is being passed through the cap all the time. In a guitar, you’re not hearing the cap itself, you’re hearing what the cap is impeding”. Lindy Fralin
Olric
  • Vintage Total utilisateur
  • #880
  • Publié par
    Olric
    le
Ah ouais, un peu cher effectivement…
Moi j’aimerais bien essayer un Scumback, à priori le J75-LD.
Beaucoup d’avis positifs sur TGP avec les Dumble like.
J’ai vu qu’ils avaient repris les envois internationaux, donc peut-être un de ces jours…
Me tirez pas dessus, j'ai pas de PEA !
j0k3335



bah si, c'est bien une tête FUCHS que je vois derrière Eric Gales ! (même deux, je crois ? L'autre Guitareux est sur Fender .)

Inattendue non ... quel phénomène celui là !
Musician: Someone who puts $50,000 worth of gear into a $5,000 car to drive 100 miles to a $50 gig.
L'intelligence artificielle ne fait pas le poids face à la stupidité naturelle !
Nous sommes composés de 65% d'eau et de ... 35% de questions ...
... le moment est venu, quand l'heure est arrivée ...
djouby
  • Vintage Méga utilisateur
Fuchtre de Fichtre c'est très bon cela
le batteur est un peut chiant surtout sur le premier titre...
oldamp
  • Vintage Méga utilisateur
Il joue sur une guitare de droitier
djouby
  • Vintage Méga utilisateur
Jack Lang aussi !





j0k3335
djouby a écrit :
Jack Lang aussi !







allez, pour sauver les meubles, rappelons qu'il a créé la fête de la musique

(Reprise dans plus de 110 pays à travers le monde, la fête de la musique est aujourd'hui célébrée dans plus de 350 villes et 120 pays.)
Musician: Someone who puts $50,000 worth of gear into a $5,000 car to drive 100 miles to a $50 gig.
L'intelligence artificielle ne fait pas le poids face à la stupidité naturelle !
Nous sommes composés de 65% d'eau et de ... 35% de questions ...
... le moment est venu, quand l'heure est arrivée ...

En ce moment sur ampli et préampli guitare...