Les amplis Dumble...

Rappel du dernier message de la page précédente :
Olric
  • Olric
  • Vintage Total utilisateur
  • #645
  • Publié par
    Olric
    le 07 Sep 2022, 13:51
En fait je parlai amplification guitare en général.
Me tirez pas dessus, j'ai pas de PEA !
j0k3335
oldamp a écrit :
j0k3335 a écrit :
oldamp a écrit :
J'utilise imgbb.com et ça accepte de gros fichiers !

schema : https://ibb.co/1z2HvFp
Layout : https://ibb.co/TPbwNsp

Super !

pour toi, je me devais de faire ça
Musician: Someone who puts $50,000 worth of gear into a $5,000 car to drive 100 miles to a $50 gig.
L'intelligence artificielle ne fait pas le poids face à la stupidité naturelle !
Nous sommes composés de 65% d'eau et de ... 35% de questions ...
... le moment est venu, quand l'heure est arrivée ...
j0k3335
Olric a écrit :
En fait je parlai amplification guitare en général.


en fait, moi c'est exactement pareil: mes rares compétences s’arrêtent à l'amplification guitare ( et aussi un tout petit peu aux pédales .),
( et même à lampes d'ailleurs: je crois que maintenant, je sécherai lamentablement avec des transistors ... la dernière fois où j'ai vu des transistors de puissance, c'était des 2N3055 )

tout ce qui est matériel de studio ( compresseur , "tranche" de console d'enregistrement, ... ) ... c'est beaucoup trop pointu pour moi ... et SURTOUT je ne connais même pas :pleurs:
( ça a l'air captivant quand un ingé son prend une "tranche" de console hyper recherchée pour faire son enregistrement, qu'il branche un compresseur à lampes ... qui coûte deux fois le prix de mon ampli , puis un équaliseur de même facture !!!

Malheureusement, c'est un domaine que je ne maîtrise pas !( et j'ai déjà tellement de mal à me tenir au niveau dans tous ces autres domaines que je n'ai vraiment pas le temps: et puis, il faudrait quand même un jour que je prenne le temps ... d'apprendre à jouer de la guitare ... )
Musician: Someone who puts $50,000 worth of gear into a $5,000 car to drive 100 miles to a $50 gig.
L'intelligence artificielle ne fait pas le poids face à la stupidité naturelle !
Nous sommes composés de 65% d'eau et de ... 35% de questions ...
... le moment est venu, quand l'heure est arrivée ...
oldamp
  • Vintage Méga utilisateur
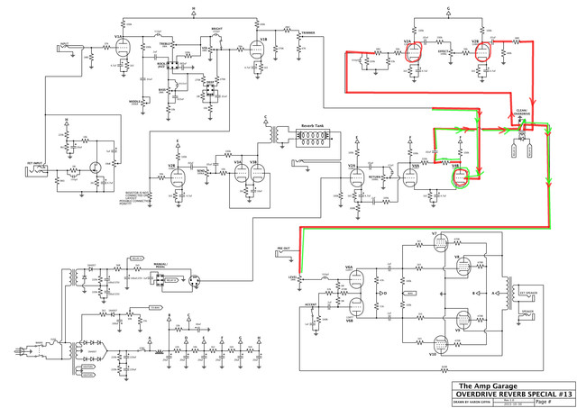
T'1 ! Il aime compliquer les chose ce cher HAD ! le circuit de reverb est gratiné...

Sinon, on voit qu'il y a une triode de plus en circuit, sans tenir compte de la reverb. Donc par rapport à un Dumble sans reverb, la phase en sortie est inversée. Ça peut s'entendre si tu joues à la fois sur les deux types d'amplis...

oldamp
  • Vintage Méga utilisateur
T'1 ! C'est ultra chiant cette nouvelle gestion des images dans les posts ! Avant il suffisait de cliquer sur l'image pour l’agrandir, maintenant ça ouvre un truc merdique timbre poste.....
j0k3335
.doublon ... merde de la place perdue ... :pleurs:
Musician: Someone who puts $50,000 worth of gear into a $5,000 car to drive 100 miles to a $50 gig.
L'intelligence artificielle ne fait pas le poids face à la stupidité naturelle !
Nous sommes composés de 65% d'eau et de ... 35% de questions ...
... le moment est venu, quand l'heure est arrivée ...
j0k3335
oldamp a écrit :
T'1 ! C'est ultra chiant cette nouvelle gestion des images dans les posts ! Avant il suffisait de cliquer sur l'image pour l’agrandir, maintenant ça ouvre un truc merdique timbre poste.....

je suis un peu de ton avis ... je n'arrive pas à me faire à ces nouvelles modifs :pleurs:

... est-ce que cela leur fait réellement gagner de la place sur nos posts, donc des pages, donc de la capacité sur leurs serveurs ... donc sur le bilan carbone
Musician: Someone who puts $50,000 worth of gear into a $5,000 car to drive 100 miles to a $50 gig.
L'intelligence artificielle ne fait pas le poids face à la stupidité naturelle !
Nous sommes composés de 65% d'eau et de ... 35% de questions ...
... le moment est venu, quand l'heure est arrivée ...
j0k3335
oldamp a écrit :
T'1 ! Il aime compliquer les chose ce cher HAD ! le circuit de reverb est gratiné...

Sinon, on voit qu'il y a une triode de plus en circuit, sans tenir compte de la reverb. Donc par rapport à un Dumble sans reverb, la phase en sortie est inversée. Ça peut s'entendre si tu joues à la fois sur les deux types d'amplis...



Merci pour le boulot de débroussaillage

C'est vrai que ce schéma est un peu étrange, qu'il a peu été commenté ou pris comme exemple sur The Amp Garage.

parmi ceux qui ont monté une reverb sur leur clone ... peu ont choisi cette configuration
(l'OD également me semble très étrange aussi ??? c'est vrai que c'est le N°13, que l'on est au début ... et qu'il y aura BEAUCOUP d'évolutions par rapport à ce schéma !!! là, on note que l'on est pas mal Fender avec les deux premières triodes en 100k/1k5, ... , etc. ...)

Si je trouve autre chose ( un autre modèle ? ) , je reviendrai vers toi .
Musician: Someone who puts $50,000 worth of gear into a $5,000 car to drive 100 miles to a $50 gig.
L'intelligence artificielle ne fait pas le poids face à la stupidité naturelle !
Nous sommes composés de 65% d'eau et de ... 35% de questions ...
... le moment est venu, quand l'heure est arrivée ...
j0k3335
pour vous allécher :

Robben


car voilà de la lecture
(10 pages ! == ATTENTION seule la flèche SUPERIEURE permet de passer aux pages suivantes ! )

Conversation autour de Dumble entre Robben Ford et Simon Law ( ancien Guitar tech de Matt Schofields ... et qui maintenant fabrique les superbes guitare de la boite SVL qu'il a montée )

https://www.musicradar.com/new(...)ecial

Dumble - Marshall


... je n'ai PAS encore lu ... ...[/url][/b]
Musician: Someone who puts $50,000 worth of gear into a $5,000 car to drive 100 miles to a $50 gig.
L'intelligence artificielle ne fait pas le poids face à la stupidité naturelle !
Nous sommes composés de 65% d'eau et de ... 35% de questions ...
... le moment est venu, quand l'heure est arrivée ...
Brdbelgium
corto30 a écrit :
Le souci c'est qu'apparement il n'y a pas de micro/enregistreur assez sensible pour capter le phénomène et le faire écouter aux septiques.. (alors que des videos qui montrent le contraire y'en a des palanquées...).
Du coup c'est un peu comme un daltonien qui voudrait montrer les couleurs de son monde aux autres...
(ou comme les ectoplasmes qu'on peut pas filmer ? )


Donc un dumble quand une fois enregistrer, le sens de branchement n’a plus d’importance.

Les materiel d’enregistrement actuelle on une bande passante bien superieure a l’oreille humaine.

Je veux bien participer à un test en aveugle… pas pour exouter, mais pour faire le switch. Un looper, et on switch un certain nombre de fois, une noivelle loop et rebelote …
Olric
  • Vintage Total utilisateur
  • #656
  • Publié par
    Olric
    le
j0k3335 a écrit :
pour vous allécher :

Robben


car voilà de la lecture
(10 pages ! == ATTENTION seule la flèche SUPERIEURE permet de passer aux pages suivantes ! )

Conversation autour de Dumble entre Robben Ford et Simon Law ( ancien Guitar tech de Matt Schofields ... et qui maintenant fabrique les superbes guitare de la boite SVL qu'il a montée )

https://www.musicradar.com/new(...)ecial

Dumble - Marshall


... je n'ai PAS encore lu ... ...[/url][/b]


J’avais déjà lu, mais ça reste intéressant à lire.
Me tirez pas dessus, j'ai pas de PEA !
j0k3335
Olric a écrit :
j0k3335 a écrit :
pour vous allécher :
(10 pages ! == ATTENTION seule la flèche SUPERIEURE permet de passer aux pages suivantes ! )
... je n'ai PAS encore lu ... ...[/url][/b]


J’avais déjà lu, mais ça reste intéressant à lire.

... j'ai maintenant lu: sympa , MAIS les "dix" pages sont ... pas épaisses en fait , donc c'est vite lu quoi

en Plus Simon Law construit ses strats ET la "Supernatural" : une réplique de la Tele de Robben !!! super réalisation MAIS surtout, je trouve, enfin, quelqu'un qui, comme moi, dit que cette tele, à la base elle a un son "acoustique", il considère même qu'avec le micro neck, on a presque la sensation qu'il y a en plus un piezzo mixé très légèrement .
Moi, c'est que j'avais ressenti dans la vidéo que l'on trouve sur Youtube, où Robben parle de cette tele. ... ça me rassure, je n'ai pas "d'illusions electro-acoustiques" ( psycho-acoustique ) et mes oreilles fonctionnent encore pas trop mal ... MAIS bon, c'est une de ses Strats que j'aimerai
Musician: Someone who puts $50,000 worth of gear into a $5,000 car to drive 100 miles to a $50 gig.
L'intelligence artificielle ne fait pas le poids face à la stupidité naturelle !
Nous sommes composés de 65% d'eau et de ... 35% de questions ...
... le moment est venu, quand l'heure est arrivée ...
Mikka Grytviken
En même temps ça n'est pas si difficile car il est bien connu que la Telecaster est la solide-Body qui a le son le plus proche d'une acoustique ce qui explique son succès autant en Country-Folk qu'en Jazz et en Blues qui sont fondamentalement des style qui se sont développés sur des guitares acoustiques et ce qui en fait aussi une guitare incroyablement polyvalente.

Je le constate tous les jours quand je joue sur ma Telecaster qui est la guitare que je prend automatiquement quand je veux bosser une idées ou même quelques exercices technique car en plus je trouve les manches de Telecaster des plus praticables.

j0k3335
bon, c'est bien d'en parler des Dumble, c'est encore mieux de les écouter ( souvent en démo )
MAIS MIEUX, quand c'est jouer par deux snipers ( et donc deux des Dumble parmi les plus fameux ... )
(Désolé: contre toute attente, je n'ai PAS trouvé un truc avec un son de BONNE qualité avec ces deux ziozos ...)



Robben est un poil plus passionnant ce jour-là, ... mais Larry fait quand même le job: et globalement, le but est atteint: on entend deux Dumble ... incandescents
Musician: Someone who puts $50,000 worth of gear into a $5,000 car to drive 100 miles to a $50 gig.
L'intelligence artificielle ne fait pas le poids face à la stupidité naturelle !
Nous sommes composés de 65% d'eau et de ... 35% de questions ...
... le moment est venu, quand l'heure est arrivée ...
Olric
  • Vintage Total utilisateur
  • #660
  • Publié par
    Olric
    le
j0k3335 a écrit :
bon, c'est bien d'en parler des Dumble, c'est encore mieux de les écouter ( souvent en démo )
MAIS MIEUX, quand c'est jouer par deux snipers ( et donc deux des Dumble parmi les plus fameux ... )
(Désolé: contre toute attente, je n'ai PAS trouvé un truc avec un son de BONNE qualité avec ces deux ziozos ...)



Robben est un poil plus passionnant ce jour-là, ... mais Larry fait quand même le job: et globalement, le but est atteint: on entend deux Dumble ... incandescents


Et ceux-là ?




Me tirez pas dessus, j'ai pas de PEA !

En ce moment sur ampli et préampli guitare...