Fabriquer sa pédale d'effet pour guitare

Rappel du dernier message de la page précédente :
chocopunx
Hello, j'ai une petite question... sur une pédale j'ai commandé des mauvaises résistances. La bonne valeur, mais elles sont énormes en taille, genre 1cm de long pour 5mm de large, à peu près comme un condo assez gros. J'en ai 4 comme ça, ça va poser un souci si je les mets? Ou c'est exactement la même choses que des petites?
Merci d'avance

Bon en fait je les ai déjà mises c'est pour un noise gate, le son est très très faible. Le signal passe, tout dégueulasse par contre, et très faible, ça peut venir de ça ou c'est autre chose?
Boba7
  • Custom Total utilisateur
Guys, j'ai une question technique pour vous.

J'ai un souci avec une Moodring de chez Madbean (réverb type Ghost Echo). Du bruit blanc continu (uniquement sur le signal wet, la réverb quoi) que beaucoup semblent avoir. La pédale fonctionne parfaitement (et sonne super), et les voltages sont tous bons, sauf 2 : pin 3 et 5 du circuit intégré 4, qui sont un peu bas.
J'ai essayé 8 opamps différents, changé la PT2399 plusieurs fois, et checké les valeurs de condensateurs et résistances.

Voici un lien vers le schéma (page 4)
http://www.madbeanpedals.com/p(...)5.pdf

Les voltages recommandés par Madbean (mais sur un circuit qui incluait une résistance à l'entrée du 9v, donc un poil plus bas) :
1- 4,16
2- 4,5
3- 3,95
4- 0
5- 3,7
6- 4,15
7- 4,14
8- 8,3

Et les miens (sans la résistance à l'entrée, donc un peu plus haut, cf pin 8 : 9,05 contre 8,3)

1- 4,54
2- 4,54
3- 2,26
4- 0
5- 2,26
6- 4,54
7- 4,54
8- 9,05

Aux pattes 3 et 5 les voltages me semblent vraiment bas.

Deux questions : est-ce que ça pourrait contribuer au bruit blanc (qui n'est audible que sur la réverb, et ne vient pas de la PT2399, j'ai déjà vérifié tout ça) ?
Est-ce que le fait d'avoir utilisé des résistances 10k de 1/8w à pas mal d'endroits pourrait avoir une influence ? Je pense notamment à l'entrée du 9v, mes R35 et R36 sont des 1/8w.

Merci d'avance pour votre aide !!
PiPiRoSe
dur pour moi de te filer un coup de pouce sans avoir le nez dedans mais voila ce que j e verifierai perso :
changer ic4 ,verifier les soudures et valeurs( tout ce que tu peux verifier sans rien desouder quoi ^^) sur r9,r10,c6,r11,r12,c8,c7,c25,r27,r28,c23,r29
normalement bingo enfin j'espere pour toi tu finira par trouver le probleme
courage
I'm just an average man with an average life
I work from nine to five, hey, hell, I pay the price
All I want is to be left alone in my average home
But why do I always feel like I'm in the twilight zone and?

mon meilleur montage grâce au pcb d un ami :
https://www.casimages.com/u/pi(...)2817/
Boba7
  • Custom Total utilisateur
Super, merci c'est exactement ce que j'ai commencé à faire hier soir, je m'y remets dès que j'ai le temps.
J'ai déjà essayé pas mal d'opamps différents.

C'est rageant, le circuit sonne vraiment très bien en dehors de ce bruit blanc.

Merci de ton aide !
Boba7
  • Custom Total utilisateur
Et les 1/8w en r35 et r36 ca n'a aucune influence, on est d'accord ?
(Oui je sais, suffirait de sortir la loi d'ohm et tout ça mais je dois bien avouer qu'il faut que je me penche là dessus un jour... Sérieusement... )
PiPiRoSe
oui aucun probleme de ce coté la a mon avis mais pour etre sur ya q un moyen
I'm just an average man with an average life
I work from nine to five, hey, hell, I pay the price
All I want is to be left alone in my average home
But why do I always feel like I'm in the twilight zone and?

mon meilleur montage grâce au pcb d un ami :
https://www.casimages.com/u/pi(...)2817/
Boba7
  • Custom Total utilisateur
Bon, j'ai tout revérifié, et il n'y aucun problème visible. Les voltages correspondent tous (sauf les 2 suspects), et tout a l'air correct, les valeurs, les soudures, les orientations des électro etc.

Je me demande si c'est juste inhérent au circuit, ou si c'est inhérent à certaines brick BTDR2.

Prochaine étape, remplacer les 10k 1/8w par des 1/4w, mais bon j'y crois pas trop (du tout même)

Je comprends pas trop.
Boba7
  • Custom Total utilisateur
Bon, j'ai changé les 1/8w contre des 1/4w, et bien sûr aucun changement.

D'après la probe audio, le bruit commence fortement en pin 1 de l'IC4 (celui dont les pattes 3 et 5 montrent des voltages bas)
Et-ce que je devrais essayer d'autres valeurs en R9 et R27 pour faire remonter les voltages aux pattes 3 et 5 ??

J'ai tout rechecké, tout est correct sinon...
Boba7
  • Custom Total utilisateur
Bon, j'ai changé R9 et R27 pour faire remonter les voltages des pattes 3 et 5, mais pas de différence, le souffle est toujours là.

Un condo entre 100pf et 1nf entre les pattes 1 et 2 peut-être ??
Visualdistortion
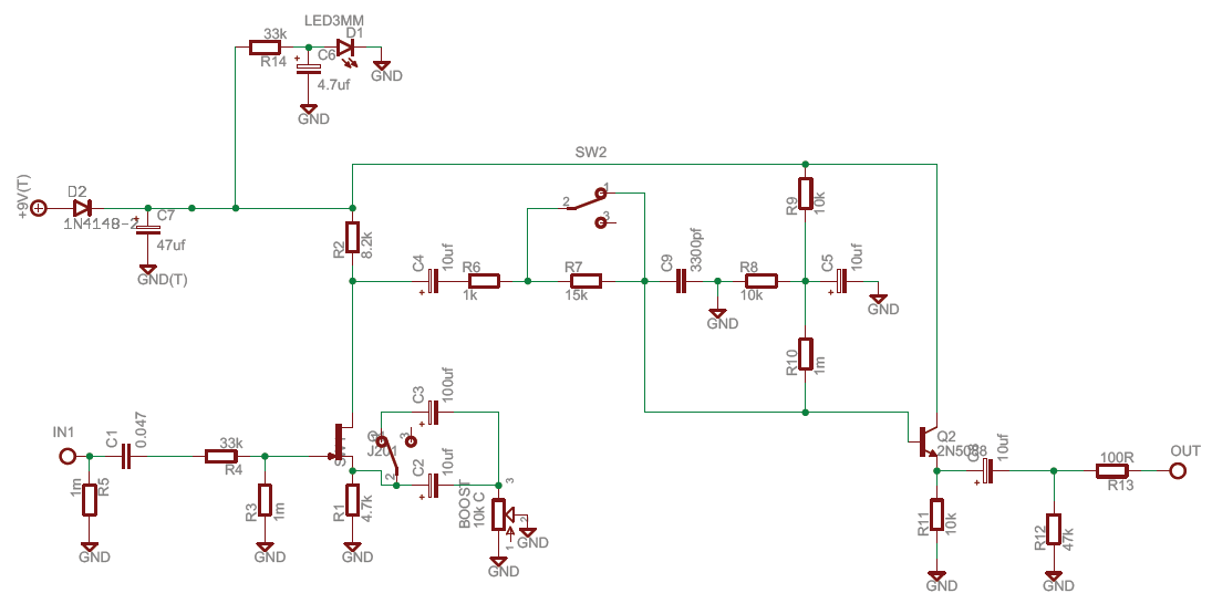
Un question me brule les lèvres!

Sur certains effets, il est recommandé de les passer en 18V pour plus de headroom (OCD, Catalinbread etc).
Par contre, hormis d'avoir des condensateurs 25V etc, au niveau du True Bypass de Led, c'est un peu différent non?

Par exemple j'ai monté un EP Booster, auquel j'ai mis une résistance de protection entre 3K et 5K pour la LED mais si je branche en 18V, ça risque pas d'être un peu djust? J'ai vu sur des schémas que Xotic ou Catalinbread mettaient des valeurs un peu différente sur leur bypass de LED avec une résistance de 33K en série avec l'alim et un condensateur de 4,7uF après à la masse.



Ne faudrait-il pas rajouter ce cablage à tous les effets que l'on veut potentiellement passé en 18V?

Merci
chocopunx
Ca pourrait se faire en DIY un Octaveur Up ? Et alors dans mes rêves les plus fous, un "octave Up + quinte de cette octave" ?
jack_vester
Visualdistortion a écrit :
Un question me brule les lèvres!

Sur certains effets, il est recommandé de les passer en 18V pour plus de headroom (OCD, Catalinbread etc).
Par contre, hormis d'avoir des condensateurs 25V etc, au niveau du True Bypass de Led, c'est un peu différent non?

Par exemple j'ai monté un EP Booster, auquel j'ai mis une résistance de protection entre 3K et 5K pour la LED mais si je branche en 18V, ça risque pas d'être un peu djust? J'ai vu sur des schémas que Xotic ou Catalinbread mettaient des valeurs un peu différente sur leur bypass de LED avec une résistance de 33K en série avec l'alim et un condensateur de 4,7uF après à la masse.

http://2.bp.blogspot.com/-7mIn(...)r.png

Ne faudrait-il pas rajouter ce cablage à tous les effets que l'on veut potentiellement passé en 18V?

Merci


Salut!
Boaf, je me suis jamais posé la question en fait...
J'ai eu un Rangemaster avec une Led Rouge et la classique résistance de 2.2K, et j'ai pas eu de souci en 9V ou 18V...

En y regardant bien :
U=RI donc I=U/R
Soit en 9V:
I=9/2200
I=0.004A = 4mA

En 18V:
I=18/2200
I=0.008A = 8mA

Pour une LED standard (donnée pour Imax=20mA, arrêtez moi si je me trompe), ça ne devrait pas poser de souci.
Pour les LED, je met 2.2K pour les rouge et 6.8K pour les blanches ou les bleues, qui éclairent nettement plus.

Fais quelques essais, mais je ne pense pas que ça pose souci...
Clone Friedman BE100, mais en 50W!!
https://www.guitariste.com/for(...).html
Mon clone Soldano!
https://www.guitariste.com/for(...)30536
chocopunx
Je viens de me faire une Catalinbread SFT pour la basse, alim en 9V ou 18V... ça s'allume de la même manière quelle que soit la tension... je m'attendais à une différence d'ailleurs, mais non




jack_vester : "Pour les LED, je met 2.2K pour les rouge et 6.8K pour les blanches ou les bleues, qui éclairent nettement plus."

Tiens je vais faire la modif sur certaines pédales, j'en ai notamment une en petite Led verte qui m'éclate l'œil quand je l'enclenche ! sérieux je peux même pas regarder la pédale
wendam59
Bonjour, le faire a souder me démange.

Je pense me faire une disto et je viens vers vous pour des suggestions :

Mon niveau est débutant, je n'y connais pas grand chose en électronique mais je sais souder.
J'ai déjà monté un clone chorus et des kits techniguitare custom screamer, boost, big muffin, custom metal.

Cahier des charges :

- En kit
- Boitier percer

-Pour le son j'ai une custom metal (rat modifié) qui est assez grasse et mon ampli est un laney irt studio.
- Je cherche dons une disto hig gain typé Engl.

Concernant les kit j'ai vu ça https://www.modkitsdiy.com/kit/aggressor qui n'est pas sur PCB et qui va me compliquer la tache.
Mais on niveau du son je ne sais ce que ça donne.

J'attends vos suggestions.

Ps ; il s'agit plus d'une envie de bidouiller qu'un besoin vitale
Ps : Je joue seul chez moi et principalement de la rythmique.

En ce moment sur effets...