Photos de vos pédales DIY

Rappel du dernier message de la page précédente :
Matt310
charles1310 a écrit :
tu vas faire des pédales en contreplaqué ???




Je vais me fabriquer un machin pour mettre toutes les pédales dessus...

Faut que je me décide combien je mets de jacks pour tout ça !
geogeo68
Ahaha ça c'est Super cool Denis !!!!!
Ça fait un bail que je voulais les monter ces deux là
Mais vu que je suis une tanche pour lire un schéma je ne les ai jamais monté

Je vais chercher direct les TBA
Le mieux est l'ennemi du bien.

Elsasser per immer!

--------------------------

Hot Rod Blues Junior : Tuto billm mods/conversion tête :
https://www.guitariste.com/for(...).html

Mes clones :
https://www.guitariste.com/for(...)28571

Ma partscaster Telemaster blackguard :
https://www.guitariste.com/for(...).html

Ma partscaster "Woodcaster" Tru Oil finish
https://www.guitariste.com/for(...)9.htm

Telemaster users'club, c'est ici :
https://www.guitariste.com/for(...).html
Matt310
@geogeo68, je vais m’inspirer de ton pedalboard si ça te dérange pas...
geogeo68
Pas du tout au contraire je suis flatté

J'avais bien aimé ce blog pour l'inspiration de la fabrication

http://www.schuursproducts.com(...)art-1

Bon j'avais pas poussé la fabrication du cadre aussi loin dans les détails et la précision
mais les jonctions en queues d'arondes plus colle a bois mixée à la sciure c'est du béton armé

Pour les queues d'arondes je m'étais fais un guide tout con (on l'aperçois au second plan sur les photos)
il y avait quand même un peu de jeu dans les jonctions du coup j'ai comblé à la colle +sciure
c'est parfait !!
exemple :
guide


sinon un petit tuto pour des queues d'arondes faciles



cadre


Pb cadre
Le mieux est l'ennemi du bien.

Elsasser per immer!

--------------------------

Hot Rod Blues Junior : Tuto billm mods/conversion tête :
https://www.guitariste.com/for(...).html

Mes clones :
https://www.guitariste.com/for(...)28571

Ma partscaster Telemaster blackguard :
https://www.guitariste.com/for(...).html

Ma partscaster "Woodcaster" Tru Oil finish
https://www.guitariste.com/for(...)9.htm

Telemaster users'club, c'est ici :
https://www.guitariste.com/for(...).html
benoi31
Citation:
Et surtout, j'ai modifiée la brick pour dégager sa modulation (toutes les BTDR ont un lfo qui module le signal wet) et la remplacer par une modulation de Pitch Pirate, qu'on peut couper (potard "d" -depth à zéro) ou régler (de subtil à extrême !à


J'arrive un peu tard, mais ça m'intéresse vraiment cette histoire de modulation !
Je n'ai jamais trop aimé la sonorité des modules BTDR2, ça se trouve ça pourrait être une piste pour améliorer cela !
Matt310
geogeo68 a écrit :
Pas du tout au contraire je suis flatté

J'avais bien aimé ce blog pour l'inspiration de la fabrication

http://www.schuursproducts.com(...)art-1

Bon j'avais pas poussé la fabrication du cadre aussi loin dans les détails et la précision
mais les jonctions en queues d'arondes plus colle a bois mixée à la sciure c'est du béton armé

Pour les queues d'arondes je m'étais fais un guide tout con (on l'aperçois au second plan sur les photos)
il y avait quand même un peu de jeu dans les jonctions du coup j'ai comblé à la colle +sciure
c'est parfait !!
exemple :
guide


sinon un petit tuto pour des queues d'arondes faciles



cadre


Pb cadre


Merci pour les détails !

Il fera 67x35 cm. J’ai pris 5 electrosocket dorées. T’as pris quoi comme Velcro et moquette stp ? Faut que je passe une commande chez Tube Town ou Musikding pour des jacks, switch, pieds, ...
geogeo68
Pour la moquette j'en ai acheté au mètre dans une GSB
J'avais juste pris un bout de Velcro pour vérifier qu'il accroche bien.

Pour le Velcro c'est des bandes de 3M
C'est le mieux
Le mieux est l'ennemi du bien.

Elsasser per immer!

--------------------------

Hot Rod Blues Junior : Tuto billm mods/conversion tête :
https://www.guitariste.com/for(...).html

Mes clones :
https://www.guitariste.com/for(...)28571

Ma partscaster Telemaster blackguard :
https://www.guitariste.com/for(...).html

Ma partscaster "Woodcaster" Tru Oil finish
https://www.guitariste.com/for(...)9.htm

Telemaster users'club, c'est ici :
https://www.guitariste.com/for(...).html
Matt310
Thanx. Je vais me mettre en quête de Velcro 3M alors.
Denis13
  • Vintage Méga utilisateur
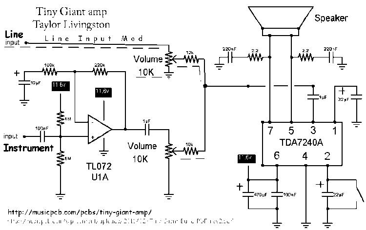
Je continue mon tour des petits amplis transos, et je suis tombé sur le layout du little giant, concurrent direct du caliber 22 avec ses 20w

Je l'ai redessiné d'après ce schéma en virant le régulateur, on trouve des alim 12v@5A pas cher sur amazon. J'ai voulu aussi pouvoir visser directement le TDA sur le boitier pour un refroidissement optimal.
Sur le schéma il y a aussi 2 filtres passe bas qui ne sont pas sur le layout de tagboard, je les ai ajoutés avec également une entrée ligne


Edit 19/09 : layout supprimé, il y des erreurs, je le remettrai une fois corrigé

Je me suis commandé un TDA pour tester, bientôt toute la collec des 'tits amplis
Matt310
Bon commandes passées chez Tube Town et Thomann pour avoir tout le nécessaire pour mon pedalboard. Ça va déchirer !
denis
  • Vintage Top utilisateur
Vraiment super, Denis13 ! Hâte d'avoir ton retour sur ce bestiau. Ca a l'air ultime !

DENIS
Denis13
  • Vintage Méga utilisateur
denis a écrit :
Vraiment super, Denis13 ! Hâte d'avoir ton retour sur ce bestiau. Ca a l'air ultime !

DENIS

Merci
Mais bon, je viens de m'apercevoir que mon layout n'était pas bon, je me suis inspiré de celui de tagboard pour le pinout du TL072 qui n'est pas clairement indiqué sur le schéma, et je viens de voir que sur le layout le TL est retourné à 180°
Je vire mon layout pour éviter toute confusion et le reposterai une fois corrigé
Denis13
  • Vintage Méga utilisateur
Voilà c'est bon, avec en plus les 2 2k2 qui sont en fait des 2R2
Boba7
  • Custom Total utilisateur
Je vois seulement vos messages, merci pour les compliment sur la réverb !

Erix29 a écrit :

Tu utilises quel PCB pour tes relay bypass ?


Là c'est un TH Custom effects, sinon j'utilise des 1776, et sinon il y a tout un tuto sur Coda Effects !

geogeo68 > franchement, c'est une résistance à faire sauter, c'est pas grand chose.

benoi31 > ça m'a toujours dérangé cette modulation, un bonheur de ne plus l'entendre ! par contre ça rajoute un peu de longueur à la réverb, la modulation la raccourcissait un peu. Je pense que ma "M" est devenue une "L", bon à savoir si tu veux une plus courte.
Erix29
  • Custom Cool utilisateur
Merci Boba7.
Je connais bien le blog et le relay bypass de benoi31. J'avais prévu de faire une commande OshPark avec un paquet de pcb pour relay et d'autres trucs mais s'il y en a des existant, pourquoi pas tester.

Et je n'ai jamais testé les bypass optiques qu'on voit beaucoup aussi.
Denis13
  • Vintage Méga utilisateur
Quelqu'un connait les kits Parasit Studio ?
Je viens de découvrir ça par hasard via Tagboard (c'est Freppo pour ceux qui connaissent), et ça a l'air d'être vraiment du lourd.
Le into The Unknown me fait grave de l'oeil !


J'ai une liste longue comme le bras en ce moment...

En ce moment sur effets...