Vous avez déjà tenté?

Rappel du dernier message de la page précédente :
awai
  • awai
  • Custom Total utilisateur
    Cet utilisateur est un fabricant d'instruments et matériel audio
  • #105
  • Publié par
    awai
    le 15 Fév 2010, 15:30
Hummm, j'allais m'énerver et te dire de vérifier avec le schéma, mais non... J'avais pas fait gaffe que c'était le modèle germanium, donc ta diode était dans le bon sens sur la photo, désolé

Sinon, comme dis juste au-dessus : prends le schéma, et vérifie déjà les connexions entre composants, et qu'il n'y ait pas de court-circuit...
A-wai Amplification : http://www.a-wai.com
jeromeP
  • Vintage Total utilisateur
awai a écrit :
Hummm, j'allais m'énerver et te dire de vérifier avec le schéma, mais non...


J'ai pris l'habitude de bien vérifier avant de poser les questions bêtes

Citation:
Alors, faut rester pragmatique (...)
Dernier conseil, rester calme et pas s'énerver. Mettre de coté et rependre plus tard.



Oui je vais re-tester différemment ce soir en simplifiant la "connectique"
jeromeP
  • Vintage Total utilisateur
Mr. dickhead a écrit :
et je te dis en connaissance de cause ! il y a parfois des PCB volants chez moi.



Mr. dickhead a écrit :
Mais il y a pas de raisons que ca ne marche pas chez toi alors que tant d'autres y sont arrivé !


Bon j'dois être vraiment naze

J'ai fait ça :


Ce qui schématiquement reviendrais à cela :


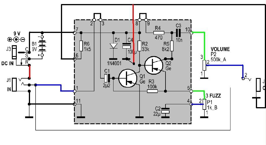
J'ai de la continuité partout où je doit en avoir (par contre on ne vois pas le trimpot sur le schéma, qui est calé entre le collecteur de Q2 et R5)
Pas testé de manière les tensions (disons que j'ai vérifier en entrée j'ai 9,5V avec une one spot ... 13,5 avec une BOSS )

Testé aussi dans l'ampli ... Peau de balle, juste du souffle qui augmente quand je balance plus de volume ...

Si j'ai un transistor HS est ce que j'aurais quand même de la continuité dans le circuit ?
Auquel cas il faut que je teste alimenté et je doit avoir une tension + élevé en sortie de Q2 ? Si vous pouviez éclairer ma lanterne pour des tests alimenté

Mr. dickhead
Franchement il ya peu de chance que t'ai cramé un transistor. Au quel cas, il serait mauvais , tu aurais quand meme du son (mais pas beau) .

C'est quoi les transistors AC128 ? on est donc un masse positive ?

Pour les tensions, ca doit etre dispos chez Generale Guitar Gadget, regarde dans leur rubrique "projet" trouve celui qui correspondant a la fuzz face et normalement tu as un PDF avec "instruction".
awai
  • Custom Total utilisateur
    Cet utilisateur est un fabricant d'instruments et matériel audio
  • #111
  • Publié par
    awai
    le
Mesure les tensions entre la masse et les collecteurs des 2 transistors, tu devrais être dans les 2-3V sur Q1 et 4.5V sur Q2
A-wai Amplification : http://www.a-wai.com
awai
  • Custom Total utilisateur
    Cet utilisateur est un fabricant d'instruments et matériel audio
  • #113
  • Publié par
    awai
    le
Hum, ça me parait pas top comme ça... Si tu tournes le trimmer, ça devrait modifier la tension masse/collecteur de Q2, il faut le biaser à 4.5V normalement
(sachant qu'entre la jonction R5/C3 et le collecteur de Q2 tu devrais mesurer une résistance de 10K à 20K environ selon la position de RV1)
A-wai Amplification : http://www.a-wai.com
jeromeP
  • Vintage Total utilisateur
MMmh je viens de tester R à cet endroit en avec le trimpot complètement tourné à fond dans le sens des aiguilles d'un montre j'ai maxi 3kOhm et des bananes
Et derrière ma tension reste de l'ordre de 8V
Dans l'autre sens je baisse la résistance et ma tension augmente !

Bon sur ce, comme dit ma grand mère, demain il fera jour
J'ai exactement le même circuit et le même problème...

Mais j'ai découvert cette image sur Das Musikding :



C'est le circuit imprimé du kit "Das Face" au germanium, et dessus j'ai remarqué que les condos étaient à l'envers, s'agit-il d'un choix délibéré de la part de Musikding ou simplement d'une erreur, c'est simple à vérifier, il suffit d'inverser les condos, mais j'aimerais pas qu'ils me pètent à la gueule... Alors si quelqu'un est capable d'apporter une réponse qui dispenserait des manips dangereuses (au moins pour le matos, si ce n'est pour son utilisateur), je lui serais reconnaissant de la faire savoir.

Merci.
awai
  • Custom Total utilisateur
    Cet utilisateur est un fabricant d'instruments et matériel audio
  • #117
  • Publié par
    awai
    le
antoinepwap a écrit :
J'ai exactement le même circuit et le même problème...

Mais j'ai découvert cette image sur Das Musikding :


Je viens de vérifier, la photo correspond à la FF silicium que j'ai et qui fonctionne à merveille...
Donc pour une Ge, la diode comme les condos doivent être inversés par rapport à ta photo
A-wai Amplification : http://www.a-wai.com
Merde alors...
Condos et diode inversés par rapport à la photo : c'est exactement ce que j'ai et ça marche pas !

T'as raison, ils ont mis le circuit de la version Si sur la page de la version Ge, le bon circuit n'est visible que là : http://diy.musikding.de/images(...)e.pdf
Mon groupe de Scatophilian Grindcore :
http://www.myspace.com/cacacoulant

Mon groupe de punk :
http://www.myspace.com/papawasapunk ;

Mon ancien groupe de punk :
http://www.myspace.com/lesdroogies ;

Le groupe de Black Metal d'un pote batteur que je dépanne :
http://www.myspace.com/leshurles
L'ennui c'est que j'ai pas de multimètre et que je suis une bite en elec...

Par contre il semble qu'on aie exactement le même problème, ou du moins les mêmes symptômes ; je résume les miens :

-Le circuit de bypass marche (j'en déduis que le problème ne vient pas des jacks)

-Quand j'active le switch, j'entends un léger souffle qui augmente quand je tourne les potards dans le sens indirect (celui des aiguilles d'une montre) et qui diminue quand je tourne dans le sens direct (j'en déduis que le problème ne vient pas des potards)

-Le LED ne s'allume jamais (en même temps je suis pas sur qu'elle marche...)

-Quand je débranche l'alim, le souffle s'arrête (j'en déduis que le problème ne vient pas de l'alim non plus)

(peut-être me goure-je quant à mes déductions entre parenthèse, j'ai pas la prétention d'être un expert en diagnostiques de circuits électriques)

Juste un truc si ça peut aider : au début j'avais mis la diode à l'envers, et j'ai réussi à sortir du son, ça ressemblait un peu à de la fuzz, mais ne marchait que lorsque que je plaquais des accords complets en bourrinant les cordes comme un sauvageon histoire d'envoyer du bon volume à la bestiole ; je pense pas que ça présente un quelconque intérêt mais à ce moment là j'étais pas sur l'ampli mais sur mon interface USB (il était 1h du mat !)
Mon groupe de Scatophilian Grindcore :
http://www.myspace.com/cacacoulant

Mon groupe de punk :
http://www.myspace.com/papawasapunk ;

Mon ancien groupe de punk :
http://www.myspace.com/lesdroogies ;

Le groupe de Black Metal d'un pote batteur que je dépanne :
http://www.myspace.com/leshurles

En ce moment sur effet guitare...