Amplificateur Marshall JCM 600 claquement son clean/overdriv

Forum Marshall
Forums
  • #1
  • Publié par
    vidalv
    le
Bonjour à tous.
Mon neveu m'a apporté son ampli Marshall JCM 600 qui fait un gros bruit de claquement dans les HP lors du changement avec le "panel switch" en façade ou avec le "Footswitch" pour passer du son clair à saturé ou l'inverse.
J'ai récupéré le schéma sur le net et les contacteurs court-circuites un condo (C4 de 22uF/25V qui lui-même pilote deux relais RL1A et RL2B via des transistors de commutation TR2 et TR3.
Voici le bout de schéma :
Schematic

La commutation se fait bien, donc la chaine : Contact/Transistor/Relais fonctionne.
Mais le splok vient au moment de la fermeture/ouverture des contacts des relais.
Si quelqu'un a déjà eu ça, ça m'intéresse de savoir de quel coté il faut rechercher le souci ?
Merci à vous pour les suggestions (sauf de le porter chez un réparateur ?!!?).
mcsens
  • Custom Supra utilisateur
  • #2
  • Publié par
    mcsens
    le
J'ai un Fender Prosonic, il y a un lot de cet ampli qui a reçu des relais un peu faiblards qui font ploc au Switch.

Certains ont ce problème qui apparaît quand les lampes de preamp sont en fin de vie également.

Ce ploc vient d'apparaître ou il est permanent?
  • #3
  • Publié par
    vidalv
    le
Merci @mcsens, en fait à chaque changement (Mode Normal -> Saturé ou l'inverse).
Pour le moment, et ceci afin d’éviter de dégrader les HP, je baisse le volume avant de changer, mais c'est pas pratique !
Toutes les lampes sont neuves ! Je les ai changées au cas ou ...
corto30
  • #4
  • Publié par
    corto30
    le
Le + 20 volts des bobines
Les diodes de roue libre
Le relais

N.b. tu as posté dans la section guitare..
Nutrisco et Extinguo
  • #5
  • Publié par
    vidalv
    le
Merci @corto30,

Exact, désolé, si le modo peut déplacer le post ?!!? Merci !

Alors, mon sentiment, un relais, par defaut fait des rebonds, c'est dans la nature des contacts.
la diode (de roue libre) sert à protéger le transistor qui drive la bobine, si elle est HS, soit elle fait rien et à force le transistor va cramer ou si elle est en court jus le relais s'actionne plus.
J'ai pas (encore) scopé le signal de +20V, ce sera donc à faire !
Encore merci pour les sugs.
stege106
j'ai pensé au relais aussi, ou un condo dans les environs (partie audio)...
  • #7
  • Publié par
    vidalv
    le
Bonjour et merci @stege106,

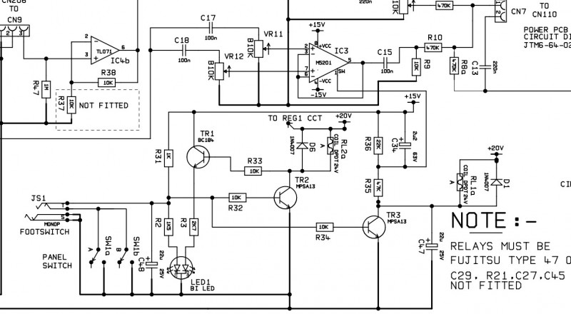
Je suis d'accord avec toi sur le fait que le bruit de commutation vient plutôt de la partie "Audio" que de la commande. Alors, côté schémas j'ai trouvé 6 feuilles au total avec deux doubles, les pdf portent des noms différents mais les schémas sont rigoureusement identiques ! Je les mets en attachements au cas où ça intéresse quelqu'un.













On voit que 2 relais sont utilisé pour cette commutation, RL1a et RL2a côté bobine.
Sur RL1 les contacts B et C connecte/déconnecte la masse des curseurs des potars VR9 et VR4, tandis que RL2 agit sur VR6 et VR1.

Une analyse vers ces composants et les soudures qui les concernent s'impose. Dans la doc le type de relais est précisé en Type 47 chez Fujitsu, c'est un 2RT avec 1A de courant qui peut surement être remplacer par un Omron Type 47W qui lui accepte 2A.
Pour être certain, je vais commander 2 de ces relais pour les changer et voir ce qu'il advient.
A suivre .....
oldamp
  • Vintage Méga utilisateur
  • #8
  • Publié par
    oldamp
    le
Si des masses sont déconnectées par les relais, soude des résistance de 2.2M en //... Ça évitera de laisser des pattes "en l'air"...
1A de coupure c'est 1000 fois suffisant ! ! !
corto30
  • #9
  • Publié par
    corto30
    le
Vu qu'ils sont sur le signal y'a de fortes chances que ce soient des relais type MBB et p'tet qu'ils perdent cette fonction avec l'usure ..
Nutrisco et Extinguo
  • #10
  • Publié par
    vidalv
    le
Merci @corto30, heu ! c'est quoi type MBB ?!!? Merci.
corto30
Comme pour les switches, y'a 2 types :
MBB : make before break
BBM : break before make

En audio MBB permet de pas avoir de contacts en l'air durant la manoeuvre
Nutrisco et Extinguo
  • #12
  • Publié par
    vidalv
    le
Merci @corto30, on en apprend tous les jours !
En complément, pour ceux qui voudrais tout comprendre :

BBM_MBB
[/img]
  • #13
  • Publié par
    vidalv
    le
Bonjour à tous.
Petit point sur le sujet.
J'ai mesuré le condo C48 en parallèle du contact, mais, après ouverture de la bête, il semble être à la bonne valeur, du coup comme tout était démonté j'ai dessoudé et inversé les 2 relais RL1 et RL2, je n'ai rien vu de bizarre sur la platine. J'ai nettoyé l'ensemble des potars avec une nettoyant KF-F2 pour nettoyage des potars qui crachent.
J'ai toujours le soucis.
@+
Vincent.
  • #14
  • Publié par
    vidalv
    le
Bonjour, petite mise à jour sur le sujet.
J'ai vérifié le condensateur C48 il est OK, à la bonne valeur.
J'ai profité de l'occasion pour consulter les autres, car vous devez démonter le circuit imprimé et dessouder les câbles et déconnecter 12 connecteurs.
J'ai dessouder et inversé les 2 relais RL1 à la place de RL2 et vice versa.
Après le ré-assemblage, le problème est toujours là.
J'ai remarqué que le potentiomètre de volume principal rend les craquements en overdrive mais pas dans le son clair? C'est physiquement le même potar.
Je ne sais pas si c'est une piste?
Des idées ?
Merci.
  • #15
  • Publié par
    vidalv
    le
Autre constatation, j'ai trouvé ce qui suit, le volume principal agit correctement lorsque le son "clean" est sélectionné en activant l'overdrive avec la pédale ou le switch, le même volume principal génère du bruit sur les HP, même si il n'est pas manipulé, les lampes ECC83 peuvent-elles avoir une influence? Notamment la V104 (que j'ai déjà changée) faut-il une faible bruit ? Ou rien à voir ...

En ce moment sur ampli et préampli guitare et Marshall...