Fabriquer sa pédale d'effet pour guitare

Rappel du dernier message de la page précédente :
Boba7
  • Custom Total utilisateur
Bonjour !

Juste une petite question de réverb DIY: pensez-vous qu'il serait possible d'implémenter un potar de tone similaire à celui de la Tenebrion (Grindcustomsfx, https://dl.dropboxusercontent.(...)c.pdf) sur une Ghost Echo reverb ? (http://kodiakklub.com/pedalpics/ED-ghostecho-schemV3.png)
(Photos en bas de post)

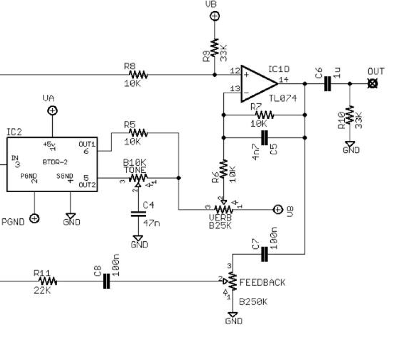
Sur la Ghost Echo que j'ai construite il y a peu, la 2ème sortie (pin6) de la BTDR2 n'est pas utilisée, donc je me dis que je pourrais la relier au potard de depth (pin3) via un potard de tone relié à la terre avec un condo, comme sur la Tenebrion.

Je n'y connais pas grand chose encore, donc je peux me tromper. Ce que je vois c'est que la Ghost Echo n'a pas de résistance entre la sortie 5 de la BTDR2 et le potar de depth, alors que la Tenebrion oui. Les valeurs des potards et de certaines résistances sont très différentes aussi, et ça ça m'échappe totalement.

Alors pour faire bref, est-ce que relier la sortie 6 à un potar de tone (condo relié à la terre au centre) puis au potar depth pourrait fonctionner ?

Ghost Echo


Tenebrion


Si quelqu'un a un avis sur la question, je suis preneur !!

Et sinon pas de souci, j'aurai essayé.

Bonne soirée !

P.S : j'ai hésité à créer un sujet pour ça… bonne idée, mauvaise idée ?
DukeOfPrune
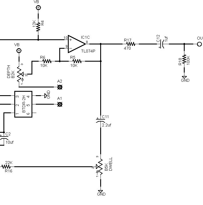
Salut, ça devrait être possible, les schémas ont l'air assez comparables. Par contre, j'ai pas compris, toi tu as un circuit avec un 2399 en plus ? Le Tenebrion n'a que la partie finale (le quadruple Op amp et la brique).
Tu as le schéma complet de ta version ? Ainsi que le layout que tu as reproduit ?
Boba7
  • Custom Total utilisateur
Hello !

Merci pour ta réponse !

Le schéma de la Ghost Echo (il n'est pas passé dans mon 1er message) : http://kodiakklub.com/pedalpic(...)3.png

Oui, il y a un 2399 qui fait office de "predelay", avec une seule répétition qui enclenche la réverb. C'est un chouette effet, très utile je trouve, avec un temps d'attaque, le signal d'origine ne se noie pas dans la réverb.

Le PCB que j'ai utilisé vient de pedalpart.co.uk : http://pedalparts.co.uk/docs/S(...)b.pdf

Ce que j'imagine pour l'instant c'est ajouter la résistance en sortie de la BTDR2 (pin 6), le potard de tone avec le condo à la terre (pin 5), et éventuellement changer le potard de depth pour un 20/25k et encore éventuellement ajouter le petit condo de 4,7nf entre les pin 13 et 14.

Encore merci !
DukeOfPrune
Si tu peux changer assez librement les composants et les connexions, reproduis autant que possible l'autre circuit en adaptant éventuellement les valeurs.
Sortie 6 reliée par une 1k à A2 et potar de Tone également de 1k sur le circuit A1. Par contre pour la capa du Tone, il faut essayer différentes valeurs "to taste".

Si je dis 1k à la place de 10k, c'est parce que ton potar Depth fait 2k alors que l'équivalent VERB de l'autre modèle fait 25k. Donc il faut adapter proportionnellement.
Boba7
  • Custom Total utilisateur
Génial, je vais essayer ça dès que je récupère les composants ! Je te tiens au courant.
Un grand merci !
Boba7
  • Custom Total utilisateur
Yes, ça marche !

J'avais un potard de 25k donc j'ai changé le Depth pour un 25k, et ai repris telles quelles les sorties de la btdr-2 de la Tenebrion: résistance de 10k et potard de 10k avec un condo de 47n à la terre.

Et ça marche nickel ! C'est vraiment une chouette réverb à l'ancienne, et qui peut tourner au feedback via le potard de Dwell. Et avec le prédelay, on peut bien séparer le son original de la réverb, avec une fuzz par exemple c'est super.

J'ai dû changer une résistance (R5 sur le schéma de la Ghost Echo) pour augmenter un peu le niveau de sortie, qui chutait un peu en tournant le potard de Depth, et maintenant c'est tout bon. On pourrait tout simplement ajouter un potard de volume à l'effet au besoin, mais là le boîtier commence à être bien plein déjà…

Un grand merci pour ton aide.
DukeOfPrune
Tu as une photo de ta réalisation avec modifs ? Ca m'intéresse cet effet, il se pourrait que je m'en fasse un.
Chez pedalparts, tu as acheté que le PCB ou tu as pris le kit complet ?
Boba7
  • Custom Total utilisateur
Oui j'avais juste pris le PCB.
Bon, c'est pas le travail le plus propre mais ça marche !

J'ai installé un relay bypass acheté chez 1776effects.com (pour utilisation en session acoustique, pour éviter le click), et j'ai changé les valeurs de R5 (20k) et R6 (4,7k). Pas mal d'y mettre des sockets et de faire des essais.

Le potar sur le haut de la pédale est celui de tone, pas trouvé d'autre place pour lui !
Et tu peux voir le fil qui part de la branche 6 de la BTDR-2, et qui va se connecter via une résistance au potard de depth.

Sur le schéma de la Ghost Echo (http://kodiakklub.com/pedalpics/ED-ghostecho-schemV3.png), le condo à l'input est un 0,1uf et non 1uf comme sur le schéma de pedal parts (http://shop.pedalparts.co.uk/Spectre_Verb/p847124_13700919.aspx).
J'ai utilisé 1uf et l'ai laissé, la flemme de dessouder la BTDR-2 pour le changer !

Et sinon il semble manquer une résistance (R1, mais c'est juste qu'elle est derrière, après une tentative avortée de changement.

Les 100nf (rouges, nombreux) que j'avais commandés étaient très gros, je m'étais planté, donc un peu galère, mais ça passe quand même.

A l'utilisation, après avoir mis le potard de tone, il semble que si le tone est aux minimum (son très sourd) et le depth au max, il y a un petit boost de volume, et idem si le depth est au minimum. Deux positions que je n'utilise pas de toute façon, donc pas de souci pour moi.
DukeOfPrune
Ok merci des infos.
Montage suffisamment propre quand même puisque ça fonctionne. Pour les condos, je vois ce que tu veux dire, des Wima 250 V, un peu dommage. Enfin t'es au moins sûr de pas les cramer.
Boba7
  • Custom Total utilisateur
Ah ah ça c'est clair !
benoi31
Bizarre le positionnement des résistances... Le PCB est prévu pour des 1/4W ?

Sinon oui, les wima faut se méfier, il y a plein de versions différentes de chaque gamme, avec à chaque fois des giga gros condensateurs inutilisables dans une pédale d'effet.

Le pire, c'est une fois où j'ai commandé des condensateurs MPP, qui faisaient bien 3 cm de large

En tout cas elle a l'air sympa cette pédale !
DukeOfPrune
A vue de nez ce sont des 1/2 W. C'est décidément une pédale construite pour durer.
Boba7
  • Custom Total utilisateur
Non ce sont des résistances standard, les petites, mais je les ai montées comme ça au cas où j'ai un souci. Je m'étais fait avoir avec une résistance impossible à enlever une fois, je me suis dit qu'en laissant une patte plus longue, ce serait plus simple.

La prochaine sera plus clean !
DukeOfPrune
En y regardant de plus près, je vois que c'est un PCB double face. Il est vrai que dessouder un composant lorsqu'il est soudé sur les deux faces, c'est parfois bien galère. En gros, c'est pas prévu pour.
Elle est sympa cette pédale, mais je trouve que les concepteurs du PCB y sont allés un peu fort côté compacité. Etant donné le nombre de réglages, j'aurais bien vu une pédale d'un format plus grand, occupant l'espace d'un 1590B, par exemple.

En ce moment sur effets...