Photos de vos racks / effets

Rappel du dernier message de la page précédente :
lemg
  • Vintage Ultra utilisateur
chacal a écrit :
Il manque "ZE" Dimension C, tu me déçois Anje (enfin bon tu as un SPX90 ça rattrape un peu, faut que je m'en rechoppe un d'ailleurs, mais ces temps-ci les vendeurs sont un peu gourmands...)


Ah le Dimension C...
La pédale que j'ai hésité à acheter il y a trente ans et puis plus rien.
Bon, j'ai la version Waza, que j'aime beaucoup mais qui au final n'est pas sur le pédalier car pas la plus indispensable à ce que je fais.

Sinon, ils demandent combien pour un SPX90 de nos jours ?


Ah et pour la mode des pédaliers Vs. racks, le fait que beaucoup de pros soient passés au tout pédalier joue également. Et eux l'ont souvent fait pour des raisons bassement matéielles, économiques quoi.
Les coûts de transport notamment.
lemgement lemg
lemg
  • Vintage Ultra utilisateur
AK47 a écrit :
Bonjour tout le monde, voici la dernière mouture de mon pedalboard :

Pdb 2020


Après quelques mois d'utilisation, je suis globalement super content du résultat.
Niveau polyvalence c'est le top, je peux jouer direct sono, à la maison via carte son sur Ipad, PC, au casque, sur un ampli en mono, sur 2 en stéréo...
La KSR pour envoyer du bois avec mon ESP en drop C + Cab en direct sono, du clean pur pour funk, Jazz, Classic sans Préamp, juste avec le Comp, l'EQ et le CAB bref vous avez compris le topo.

Je me sert de la Gig Rig comme Blend Box, c'est super pratique, j'y ai branché sur une Loop la H9, la Ventris, et le Chorus FTT en Stéréo.
Comme ça, je peux régler rapidement le Blend en fonction du lieu où je joue.
Je débute en Stéréo (en format pédale) et j'ai un super rendu pour un minium de prise de tête.

Le tout alimenté par une Cioks D7 et son extension Cioks 4.
3 pédales de Gain (Kot, Sunface, DanDrive) sont alimentés par la Vertex Battery Power Supply (j'y avais branché la Klon mauvaise idéé, elle pompe trop...)
Je voulais vendre ma KoT, je l'ai branché, genre allez un dernier coup... avec une pile Carbone-Zinc de merde (avec les piles Alcaline et Lithium ça change pas grand chose) toutes les autres sorties de l'alim étant prises.
Ça me faisait marrer toutes ces histoires sur les piles sur TGP et là biiim la claque. Le son n'a strictement rien à voir. Après ça dépend des pédales mais sur les Analogman c'est hyper flagrant.
Bref, essayez un jour, en plus ce genre de pédale ne consomme rien !

GTR>Prostage Wahrytone>In PBC
Loop 1 : Cali76 Stacked
Loop 2 : H9 Mono (que je peux déplacer... comme toutes les autres loops)
Loop 3 : DandDrive OctaFuzz
Loop 4 : Sunface Nkt
Loop 5 : King Of Tone
Loop 6 : Klon
Loop + : Origin Revival Drive>KSR Ceres>Fortin Zuul Noise Gate>Cab M (les 2 preamps sont activables/désactivables via Function Switch ou Midi)
Cette loop peut être complétement désactivée quand je joue sur un ou 2 amplis.
Out PBC>Free the Tone EQ>Boonar
>In Wetter Box>Free the Tone Avatar>H9 Stéréo> SA Ventris>Out WetterBox>Temple Audio SunMod pour basculer en Mono ou Stéréo

La DanDrive OctaFuzz est une pédale très subtile qui s'accorde très bien avec la KOT.
Un H9 est consacré aux effets Mono : pitch, Harmo, Phase, synth et l'autre est en Stéréo avec une vocation plus delay (avec des fois juste) une touche pour apporter cette fameuse dimension 3D.
L'EQ de Free the tone est tout simplement exceptionnelle, elle a un rôle d'EQ évidement et de Clean Boost.
Très pratique pour sculpter le son en fonction des grattes que j'utilise, Midi, facile à utiliser et à programmer ! que dire de plus !

Après j'ai encore des choses à peaufiner ou qui seront à changer :
- J'ai la DanDrive Austin Pride Fuzz qui arrivera dans 6 mois qui sera en concurrence avec la sunface.
- J'attends impatiemment la Boonar midi.
- Je reste quand même déçu par la Ventris. Pas par les sonorités en elles mêmes mais surtout par son système de prog et son midi.
Je programme mes H9 via tablette et là pour le ventris pas de Bluetooth, il faut connecter l'Input 2 de la pédale à la sortie casque de sa tablette ou de son téléphone....
Quand on utilise la stéréo, la Reverb est toujours en fin de chaine donc l'input 2 toujours utilisé... ou sinon acheter un Neuro Hub à 120 balles ou faire suivre à chaque fois un ordi.
C'est frustrant, tout comme la non présence d'afficheur pour indiquer le numéro de preset
Donc à terme je pense qu'un H9 s'occupera des Reverbes, le Bonnar Midi des delays et le ventris Out.

Voila ! +++


Alors avec retard, petite question : le Boonar est activé en permanence ?
lemgement lemg
d402
  • Custom Méga utilisateur
lo-fi reup a écrit :
Zouloustation35 a écrit :
Anje a écrit :
Je suis d'accord ça sonne
Pour revenir aux SPX90, effectivement c'est d'un rapport "qualité/prix" assez imbattable de nos jours AMHA.
Ca et les petits SE50/70 par exemple.
Ou les Roland SDE. Ca me fait d'ailleurs doucement rigoler quand je vois les prix affichés pour des pédales type CE1/2 alors que les versions rack qui sont bien "supérieures" sur beaucoup de points peuvent se trouver pour bien moins.


Je confirme ...........


Vous utilisez quels effets sur vos spx?
J'en ai un et il y a quand même un souffle de malade.
Au final je le branche peu souvent, pour faire de la shoegaze avec les reverse reverb mais on a vite fait de se perdre des heures a chercher des reglages qui marchent.


J'ai 1 SPX90 et 1 SPX90II, je les utilise avec Reverb, Symphonic, Pitch ou Chorus!
Pour le souffle peut être voir du coté des condensateurs qui finissent par être très vieux!

AK47
  • Custom Top utilisateur
Merci mon cher l'empg de relever la seule faille de mon système !!
Je pensais que ça allait passer incognito...
Alors non, le Boonar est activé au pied malheureusement, mais c'est du provisoire je compte me prendre le Boonar Midi dès sa sortie.
Et donc enlever par la même occasion la V1 et le Ventris.

@lecorbusier
J'avais utilisé les câbles Mogami que je t'ai indiqué.
Après je ne les ai pas installés sur ce pedalboard mais sur celui de mon frangin et de son autre compère gratteux.

Vous me rendez nostalgiques avec vos racks !!
Anje
  • Vintage Méga utilisateur
lo-fi reup a écrit :
Vous utilisez quels effets sur vos spx?
J'en ai un et il y a quand même un souffle de malade.
Au final je le branche peu souvent, pour faire de la shoegaze avec les reverse reverb mais on a vite fait de se perdre des heures a chercher des reglages qui marchent.


Pitch & Symphonic à 90%; de temps en temps un peu de reverb /delay ou autres algos plus exotiques sur des sons particuliers.
Il fait effectivement un peu de bruit mais en utilisation 100% wet dans un mixer c'est supportable.
Pour tout fondu de son, entre autre de bon vieux son :-) : http://anjeanje.free.fr/OldHeaven/
(historique Marshall, fonctionnement des lampes...)
chacal
  • Vintage Méga utilisateur
    Cet utilisateur est un technicien réparateur d'instruments et matériel audio
lemg a écrit :
Sinon, ils demandent combien pour un SPX90 de nos jours ?


Dans les 100 balles
Guitar tech à temps très très partiel
Rédacteur d'articles sur la guitare à l'humour discutable
Guitariste aussi, mais faut pas le dire, j'ai honte.
Anje
  • Vintage Méga utilisateur
Ce qui les vaut largement AMHA si en bon état.
Pour tout fondu de son, entre autre de bon vieux son :-) : http://anjeanje.free.fr/OldHeaven/
(historique Marshall, fonctionnement des lampes...)
LT_be-guitar
d402 a écrit :


J'ai 1 SPX90 et 1 SPX90II, je les utilise avec Reverb, Symphonic, Pitch ou Chorus !



Salut !

Peux-tu me dire pourquoi les 2 SPX sont-ils ici réglés exactement sur les mêmes paramétrages ?

Est-ce totalement hasardeux ou s'agit-il d'un chaînage volontaire ?
LT_be-guitar
Merci pour ta réponse, d402.

Lorsque je vois ce genre d'empilation physique des machines, je me surprends régulièrement à me dire : "ça doit souffler comme à Brest sur une nuit de Novembre"...

Mais, fort apparemment, non...


=> Serait-il possible, en configuration studio, de ne se servir que d'un seul de ces appareils sans devoir tout débrancher ?
je veux dire : si tu n'as besoin, disons, que d'un "Delay" sur un bref passage à la guitare que tu enregistres, dois-tu alors tout décâbler ou prends-tu quand même le "souffle" des 6 ou 8 autres machines ?

NB. Si ma question semble un peu con (et sa réponse d'apparente évidence), c'est qu'il me faut croire l'être totalement ...
LT_be-guitar
Hello ! d402.

Merci beaucoup de tes nouvelles.

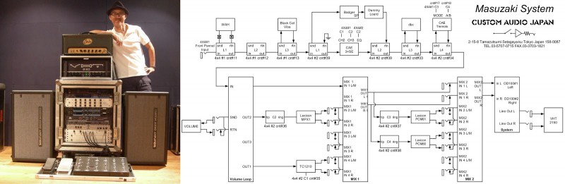
Je pensais que le premier schéma que tu proposes me serait inspirant.
Toutefois (à moins que je ne me trompe -ce qui est à l'évidence, possible-) on part ici de l'hypothèse de départ que tu as, en début de croquis, "AE 3+SEGuitar Preamp" un son déjà traité.
Et que ça s'injecte dans un chorus, que je prends ici (peut-être à tort) comme étant une pédale. Elle même, déjà en stéréo (L,R) ...

Euh... Bon; rien qu'à cet "étage", je suis un peu largué. Mais admettons que j'ai compris.


A l'étape de tout ce qui entre dans le "MIX 1" du schéma que tu me donnes, là je suis complètement trempé.
Hormis les raccordement à la masse, je ne sais strictement pas le lire. De là, je n'ose logiquement pas encore parler du cheminement vers le schéma "MIX 2"...

Autant te dire, en le déplorant, que ton deuxième et bienveillant message (= ton + récent, celui qui inclus 3 schémas ) qu'il ne peut m'être d'un grand secours.

Ca m'emmerde bien de poser des questions aussi bêtes à un personnage qualifié et si patient mais je ne vois vraiment pas comment exploiter physiquement/mentalement ces données.
d402
  • Custom Méga utilisateur
Note: les 3 derniers schémas sont plus compliquer a lire, il mélange un switcher et un double mixer!

Chaque appareil peux être un rack ou une pédale!

Historiquement les premières gros rack utilisais 1 ou 2 Rane SM26
https://www.ranecommercial.com(...)0.pdf
https://www.ranecommercial.com(...)=2105

Après pour simplifier et gagner de la place le Dual Stéréo Mixer a été crée, il fonctionne sur le même principe que 2 Rane SM26 (1 en splitter et 1 en mixer)
El Phaco
LT_be-guitar a écrit :
Merci pour ta réponse, d402.

Lorsque je vois ce genre d'empilation physique des machines, je me surprends régulièrement à me dire : "ça doit souffler comme à Brest sur une nuit de Novembre"...



On dit empilement
"Information is not knowledge. Knowledge is not wisdom. Wisdom is not truth. Truth is not beauty. Beauty is not love. Love is not music. Music is the best..."
Frank Zappa

Tout ce que rêvez de savoir sur la Phacocaster Lionel Rouvier : https://www.guitariste.com/for(...)10641

Vds Preampli 3 canaux Cicognani Triple Decker - 350€ : https://www.guitariste.com/for(...).html

En ce moment sur effet guitare...