Le topic des Fender Tweed et de leurs clones

Forum Fender
Forum
Rappel du dernier message de la page précédente :
chouchen29
Je me demande qu'elle va être l'effet de ma tension d'alim plus faible que celui d'un Bassman au niveau du préampli. Avec une self à la place de la 5K j'ai 250V au lieu des 325 d'un Bassman.
oldamp
  • Vintage Méga utilisateur
combien as-tu avant la self ? sur le bassman, la self chute de 20V la tension... la tienne a peut être une résistance trop forte ? et avec tes 250V sur les G2 des 6V6, ça va baisser aussi la puissance...
chouchen29
Non j'ai très peu de chute juste après la self, je suis à 344 v, c'est après la 22k que j'ai 250v.
oldamp
  • Vintage Méga utilisateur
n'oublie pas que tu pars de 430V sur le bassman ! au mieux, tu réparti ton filtrage après la self entre une 4.7K alimentant le 2eme triode et une 10K alimentant la 1ere triode. avec des 15µF 450V. tu devrais avoir un peu plus de HT. tu peux même essayer 2.7K + 10K.
tu peux aussi gagner un peu de HT en utilisant une GZ34 au lieu de la 5Y3.
chouchen29
Édit : j'avais mal compris ta phrase.

Oui je peux également gagner 50v ou pas loin, de HT en utilisant une redresseuse moderne et jouer sur les résistances du bus d'alim.
Mikka Grytviken
Vue les tensions que tu as, passe en redressement par diodes silicium ça va déjà te permettre de récupérer une bonne HT.

C'est possible de voir ton schéma d'alim avec ta tension juste avant ta self et tes valeurs complète de R et de Capacités ... il y a souvent moyen de peaufiner un truc au petits oignons.

Au pire, tu peux aussi remplacer la self par une résistance genre 1k, car une self dans un filtrage en CLC ça n'apporte pas grand chose, c'est nettement plus intéressant dans un filtrage de type LC.

Tu pars d'un transfo de Tweed deluxe c'est bien ça ?

Avec la tension à vide de ta ht et la résistance interne de ton secondaire HT, je pourrais te calculer une alim des plus optimisée.

Il faut éviter les pics de tension dans ton transfo ...
chouchen29
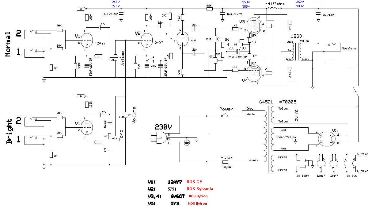
Actuellement mon ampli c'est ça, un clone de 5E3 avec quelques modifs :



J'ai fait deux mesures de tension sur le bus alim avec d'un côté des lampes NOS et de l'autre une 5Y3 TAD et des 6V6S JJ.

Personnellement au niveau sonore je trouve que la self apporte pas mal avec des basses bien mieux tendues.
the red strat
Tiens, les spécialistes ont déjà essayé le Sweet Baby JTA-05 ? C'est la "copie" low-cost d'un Champ.

Je suis curieux de savoir l'avis que vous pouvez en avoir.
"Who says you need to buy a guitar ?"
Mikka Grytviken
chouchen29 a écrit :
Actuellement mon ampli c'est ça, un clone de 5E3 avec quelques modifs :



J'ai fait deux mesures de tension sur le bus alim avec d'un côté des lampes NOS et de l'autre une 5Y3 TAD et des 6V6S JJ.

Personnellement au niveau sonore je trouve que la self apporte pas mal avec des basses bien mieux tendues.


Ok, si tu as déjà testé et que tu préfères, rien à redire ...

Pour ton projet à la Bassman; Tu pourrais mettre une capa de tête dans ton filtrage jusqu'à 50µf probablement sans problème, ce qui va améliorer ton filtrage dès le début et te permettra de baisser les résistances des tes deux dernier filtres sans pour autant augmenter le bruit de fond et ainsi ré-hausser ta tension de préampli.
chouchen29
Moi j'aurai plutôt tendance à augmenter la dernière 16uF pour pouvoir baisser la 22K et ainsi garder la même constante de temps, la même fréquence de coupure du filtre et augmenter la tension sur le préamp.
Je verrais bien au fil des essais.
oldamp
  • Vintage Méga utilisateur
50µF (en fait 47 ) derrière une 5Y3 ça me semble déja beaucoup... 33µF serait bien suffisant. le filtrage du PP n'est pas primordial car ça s'annule dans l'OT ! et trop de µF donne des bgasses moins tendues il me semble. Je reviens à ma propo plus haut de splitter la 22K en deux cellules 4.7k (3.3 - 2.7) /22µF puis 10K/16 µF. mais rien ne vaut des tests. sinon, j'ai plusieurs fois simuler des alim avec PSUD2, mais en "vrai" les tensions mesurées sont bien plus élevées ! bizarre, bizarre !
chouchen29
Je fais le même constat que toi avec PSUD2, soit le modèle de transfo est foireux ou alors je ne mets pas les bonnes charges mais bon je compte partir sur mon alim actuelle et après je ferais des essais. On peut gagner pas mal en baissant un peu la 22K à 15K déjà.

Je devrais avoir les composants dans la semaine, j'espère que j'aurai le temps de câbler ça ce WE.
chouchen29
En analysant un peu plus les choses, je me demande si ce montage ne va pas manquer cruellement de gain
oldamp
  • Vintage Méga utilisateur
avec deux triodes en série et sans tone stack, ton montage actuel n'en manque pas ! et tu as aussi deux triodes sur le preamp bassman (je ne compte pas la cathodyne)...
chouchen29
Mon montage actuel ne manque pas de gain en effet mais dans le préamp type bassman, la deuxième triode apporte beaucoup moins de gain que sur un 5E3 ( pas de capa sur la résistance de cathode ) et le tone stack doit en bouffer pas mal également, d'où l'utilisation d'un PI long tail qui a un gain important sur le 5F6 à la place d'un cathodyne qui a un gain unitaire, pour driver correctement les lampes de puissance.

En ce moment sur ampli et préampli guitare et Fender...