Le topic Dumble-like

Rappel du dernier message de la page précédente :
Olric
  • Olric
  • Vintage Total utilisateur
Une démo de la gamme Amplified Nation.
Bon, comme ça, je ne m'y retrouve pas trop dans les types de sons proposés, dommage.

Me tirez pas dessus, j'ai pas de PEA !
djouby
  • Vintage Méga utilisateur
Tiens ?
Le JMH CUSTOM, est de retour dans les ventes...
Olric
  • Vintage Total utilisateur
Plutôt joli comme ça. Pas cher.
Manque le switch Jazz/Rock, curieux.
Me tirez pas dessus, j'ai pas de PEA !
Olric
  • Vintage Total utilisateur
A priori le père John Nathan Cordy a bien aimé le VHT également

Me tirez pas dessus, j'ai pas de PEA !
Doug_Watson
Que penses-tu de la boucle sur le VHT ? Ces boucles type Dumble sont très simples et le return qui attaque directement le PI ça me semble léger. Sur une boucle dumbleator il y a une triode de récup en plus...
«Je ne suis pas sûr qu'on défende une civilisation en semant soi-même la barbarie.» E. Macron
Non, je n'ai pas rencontré Frankenstein et Epstein au Lichtenstein !
Olric
  • Vintage Total utilisateur
Lors de nos essais, le pedalboard de The Trout était branché dans la boucle, avec la reverb enclenchée, je n'ai pas constaté de problème particulier ou de perte de son, ça sonnait normalement.
Me tirez pas dessus, j'ai pas de PEA !
The Trout
La loop du VHT est comme toutes les loop d'amplis modernes. Contrairement à celle d'un Dumble, on peut y mettre n'importe quelle pédale de delay ou de reverb sans rencontrer de problème de niveau et d'impédance.
“The type of cap is not as important as the value of the cap, for guitar. In an Amp, your cap type is much more important, as the signal is being passed through the cap all the time. In a guitar, you’re not hearing the cap itself, you’re hearing what the cap is impeding”. Lindy Fralin
j0k3335
Olric a écrit :
A priori le père John Nathan Cordy a bien aimé le VHT également



en regard du matériel qui a la chance de pouvoir tester, c'est un compliment pour le VHT !

en plus, j'aime bien son argument de dire : vous êtes intrigué par toute cette "hype Dumble" MAIS que vous n'êtes pas sûr que cela vous convienne réellement et bien voilà pour pas trop cher l'occasion de tester !!! ( un peu ce qu'avait fait Oldamp finalement, lui qui était plutôt dans le Fender -mais pas que- et apparemment , la démarche a été bonne !? )

Je suis de son avis : il est un poil "dark" à mon gout ... MAIS je chipote . De plus je pense je pourrai me le régler à mon gout et, sinon, par contre, pour ce que j'ai pu voir un peu partout ( entre autre les gurus de TAG), c'est bien sur la base d'un 183 : donc un modèle assez réputé.
Donc, je pourrai le modifier dans le pire des cas ! ... Mais il me semble déjà TRES cohérent tel qu'il est !!!
Musician: Someone who puts $50,000 worth of gear into a $5,000 car to drive 100 miles to a $50 gig.
L'intelligence artificielle ne fait pas le poids face à la stupidité naturelle !
Nous sommes composés de 65% d'eau et de ... 35% de questions ...
... le moment est venu, quand l'heure est arrivée ...
j0k3335
The Trout a écrit :
La loop du VHT est comme toutes les loop d'amplis modernes. Contrairement à celle d'un Dumble, on peut y mettre n'importe quelle pédale de delay ou de reverb sans rencontrer de problème de niveau et d'impédance.


pourquoi "contrairement à un Dumble" ? Il n'a pas de boucle active ?

... sinon, je ne peux pas dire ce que donne une boucle passive sur un "Dumble-like" avec mes effets puisque mes Fuchs ont des boucles actives (un des avantages quand même ! ça et la réverb ! ... il ne manquait plus que les trimmers à l'extérieur et c'était le pied ! ... oui, je sais, je me répète ... )
Musician: Someone who puts $50,000 worth of gear into a $5,000 car to drive 100 miles to a $50 gig.
L'intelligence artificielle ne fait pas le poids face à la stupidité naturelle !
Nous sommes composés de 65% d'eau et de ... 35% de questions ...
... le moment est venu, quand l'heure est arrivée ...
j0k3335
Au fait, tu as trouvé ton problème de "HUM" ???
Musician: Someone who puts $50,000 worth of gear into a $5,000 car to drive 100 miles to a $50 gig.
L'intelligence artificielle ne fait pas le poids face à la stupidité naturelle !
Nous sommes composés de 65% d'eau et de ... 35% de questions ...
... le moment est venu, quand l'heure est arrivée ...
j0k3335
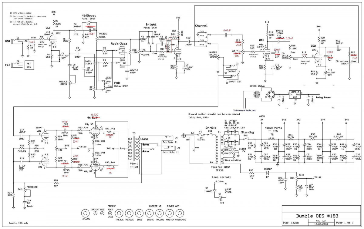
un gus a avancé ceci comme schéma en partant du #183 et soulignant les modifs apportées :



VHT D-50
Musician: Someone who puts $50,000 worth of gear into a $5,000 car to drive 100 miles to a $50 gig.
L'intelligence artificielle ne fait pas le poids face à la stupidité naturelle !
Nous sommes composés de 65% d'eau et de ... 35% de questions ...
... le moment est venu, quand l'heure est arrivée ...
The Trout
j0k3335 a écrit :
The Trout a écrit :
La loop du VHT est comme toutes les loop d'amplis modernes. Contrairement à celle d'un Dumble, on peut y mettre n'importe quelle pédale de delay ou de reverb sans rencontrer de problème de niveau et d'impédance.


pourquoi "contrairement à un Dumble" ? Il n'a pas de boucle active ?

... sinon, je ne peux pas dire ce que donne une boucle passive sur un "Dumble-like" avec mes effets puisque mes Fuchs ont des boucles actives (un des avantages quand même ! ça et la réverb ! ... il ne manquait plus que les trimmers à l'extérieur et c'était le pied ! ... oui, je sais, je me répète ... )


Sur les Dumble, comme sur quasiment tous les "vieux" amplis équipés de loop, c'est une loop en série au niveau ligne, faut pas mettre n'importe quelle pédale dedans sous peine de se retrouver avec un son pourri, voire exploser la pédale.

Le VHT a une loop série au niveau instrument, comme tous les amplis récents.
“The type of cap is not as important as the value of the cap, for guitar. In an Amp, your cap type is much more important, as the signal is being passed through the cap all the time. In a guitar, you’re not hearing the cap itself, you’re hearing what the cap is impeding”. Lindy Fralin
The Trout
j0k3335 a écrit :
Au fait, tu as trouvé ton problème de "HUM" ???


J'ai pas encore pris le temps d'ouvrir.
“The type of cap is not as important as the value of the cap, for guitar. In an Amp, your cap type is much more important, as the signal is being passed through the cap all the time. In a guitar, you’re not hearing the cap itself, you’re hearing what the cap is impeding”. Lindy Fralin
j0k3335
The Trout a écrit :
Sur les Dumble, comme sur quasiment tous les "vieux" amplis équipés de loop, c'est une loop en série au niveau ligne, faut pas mettre n'importe quelle pédale dedans sous peine de se retrouver avec un son pourri, voire exploser la pédale.

Le VHT a une loop série au niveau instrument, comme tous les amplis récents.


Ah, ok ! Merci pour l'info .
Musician: Someone who puts $50,000 worth of gear into a $5,000 car to drive 100 miles to a $50 gig.
L'intelligence artificielle ne fait pas le poids face à la stupidité naturelle !
Nous sommes composés de 65% d'eau et de ... 35% de questions ...
... le moment est venu, quand l'heure est arrivée ...
Doug_Watson
Je vais mesurer les niveaux du send/return. Dès que j'ai un moment !
«Je ne suis pas sûr qu'on défende une civilisation en semant soi-même la barbarie.» E. Macron
Non, je n'ai pas rencontré Frankenstein et Epstein au Lichtenstein !
The Trout
Doug_Watson a écrit :
Je vais mesurer les niveaux du send/return. Dès que j'ai un moment !


J'ai pas suivi, tu as un D-Fifty?
“The type of cap is not as important as the value of the cap, for guitar. In an Amp, your cap type is much more important, as the signal is being passed through the cap all the time. In a guitar, you’re not hearing the cap itself, you’re hearing what the cap is impeding”. Lindy Fralin

En ce moment sur ampli et préampli guitare...